Ciao a tutti,
seguo questo forum da molto tempo e l'ho sempre trovato molto esaustivo.
Avrei una domanda da porre:
ho dei fancoil con comando a bordo che prevede la possibilità di far accendere la caldaia in modalità caldo ed il chiller in modalità fresco; io vorrei creare queste condizioni:
FANCOIL1 ON+FANCOIL2 ON = CALDAIA ON
FANCOIL2 ON+FANCOIL2 OFF = CALDAIA ON
FANCOIL1 OFF+FANCOIL2 ON = CALDAIA ON
FANCOIL1 OFF+FANCOIL2 OFF= CALDAIA OFF
E' possibile avere questo collegando gli apparecchi in serie o in parallelo o è necessario l'uso di un relè?
Grazie
Saluti
Collegamento termostati caldo/freddo
Moderatori:
sebago,
MASSIMO-G,
lillo,
Mike
12 messaggi
• Pagina 1 di 2 • 1, 2
0
voti
0
voti
Ciao,
grazie in anticipo per la risposta.
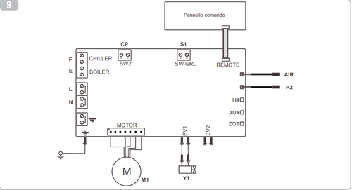
Allego foto dei morsetti presenti sul comando.
grazie in anticipo per la risposta.
Allego foto dei morsetti presenti sul comando.
0
voti
Dalla tebella dei requisiti sembrerebbe una logica OR
Si realizza mettendo in parallelo i contatti dei fancoil (chiller?). sono normalmente aperti o chiusi?
Ma chi può dirlo con sicurezza senza schema elettrico (magari tratto del manuale di istruzioni)?

Si realizza mettendo in parallelo i contatti dei fancoil (chiller?). sono normalmente aperti o chiusi?
Ma chi può dirlo con sicurezza senza schema elettrico (magari tratto del manuale di istruzioni)?

0
voti
Posta il modello del fancoil, è importante anche sapere se si tratta di contatti puliti (come sembrerebbe dalla foto) o no…
Ho anche un po' di curiosità di scoprire chi implementa questa funzione, che fino ad ora non avevo mai visto su ventilconvettori...
Hanno anche il termostato di minima per fermare la ventola in riscaldamento fino al raggiungimento della temperatura dell'acqua?
Utile anche il fatto di avere due morsetti per ciascuna connessione L-N-PE, rende facile realizzare se necessario un entra-esci...
Ho anche un po' di curiosità di scoprire chi implementa questa funzione, che fino ad ora non avevo mai visto su ventilconvettori...
Hanno anche il termostato di minima per fermare la ventola in riscaldamento fino al raggiungimento della temperatura dell'acqua?
Utile anche il fatto di avere due morsetti per ciascuna connessione L-N-PE, rende facile realizzare se necessario un entra-esci...
0
voti
Cercando ho scoperto che non si tratta di una particolarità del singolo ventilconvettore, ma molti di quelli con pannello di gestione avanzato mettono a disposizione i contatti puliti per il comando caldaia, gruppo frigo.
https://www.innovaenergie.com/wp-conten ... EN-low.pdf
https://www.google.it/url?sa=t&rct=j&q= ... uNQ-Ga6UXs
https://www.google.it/url?sa=t&rct=j&q= ... 5qFBrwcE4F
https://www.innovaenergie.com/wp-conten ... EN-low.pdf
https://www.google.it/url?sa=t&rct=j&q= ... uNQ-Ga6UXs
https://www.google.it/url?sa=t&rct=j&q= ... 5qFBrwcE4F
0
voti
MarcoD ha scritto:Dalla tebella dei requisiti sembrerebbe una logica OR
Si realizza mettendo in parallelo i contatti dei fancoil (chiller?). sono normalmente aperti o chiusi?
Ma chi può dirlo con sicurezza senza schema elettrico (magari tratto del manuale di istruzioni)?
I contatti sono NA.
0
voti
Giusto per conferma, il parallelo è questo in allegato?
- Allegati
-
COLLEGAMENTO PARALLELO.pdf- (3.78 KiB) Scaricato 143 volte
12 messaggi
• Pagina 1 di 2 • 1, 2
Torna a Impianti, sicurezza e quadristica
Chi c’è in linea
Visitano il forum: Nessuno e 69 ospiti

Elettrotecnica e non solo (admin)
Un gatto tra gli elettroni (IsidoroKZ)
Esperienza e simulazioni (g.schgor)
Moleskine di un idraulico (RenzoDF)
Il Blog di ElectroYou (webmaster)
Idee microcontrollate (TardoFreak)
PICcoli grandi PICMicro (Paolino)
Il blog elettrico di carloc (carloc)
DirtEYblooog (dirtydeeds)
Di tutto... un po' (jordan20)
AK47 (lillo)
Esperienze elettroniche (marco438)
Telecomunicazioni musicali (clavicordo)
Automazione ed Elettronica (gustavo)
Direttive per la sicurezza (ErnestoCappelletti)
EYnfo dall'Alaska (mir)
Apriamo il quadro! (attilio)
H7-25 (asdf)
Passione Elettrica (massimob)
Elettroni a spasso (guidob)
Bloguerra (guerra)





