ciao a tutti, ho da fare una piccola modifica tra lo statore e la centralina di un motore 2 tempi.
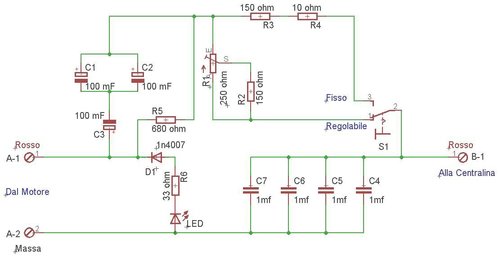
lo schema di base e' questo
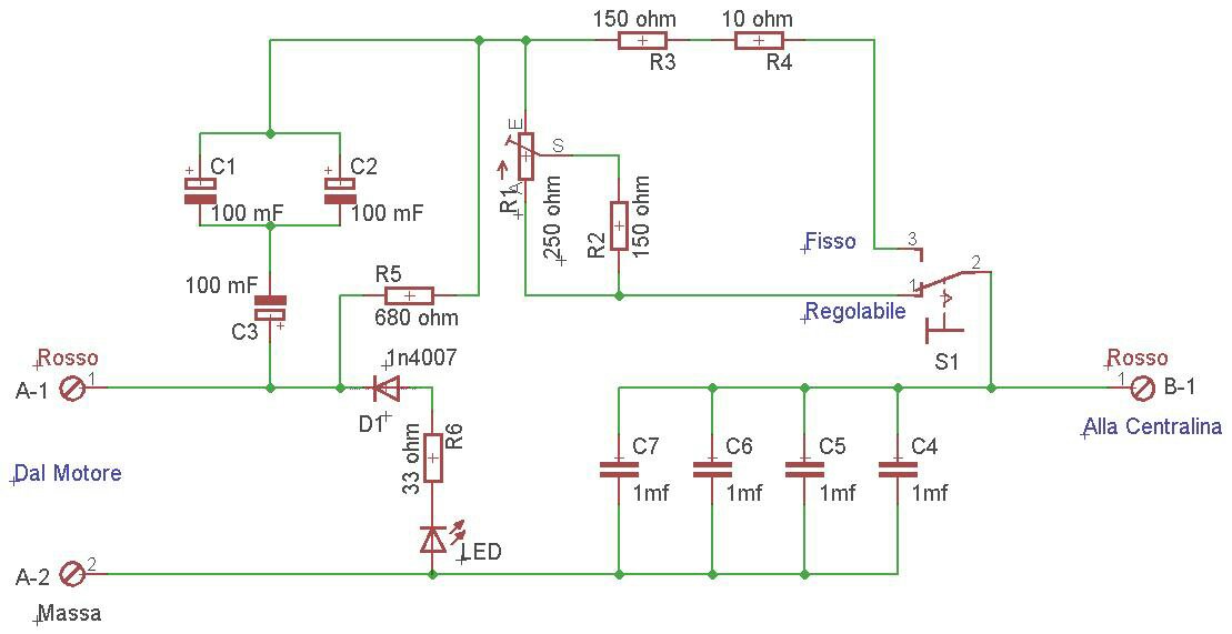
lo schema della centralina e' questo
questa modifica e' mesa vicino al motore , ma non dove c'e' troppo caldo, dov e' la bobina e i cablaggi
volevo chiedervi tra i vari tipi di condensatori ceramici e multistrato,poliestere? quale mi consigliate di usare?
e per gli elettrolitici bassa resistenza 85° 105°?
la tensione di lavoro se non mi hanno detto male si tratta di 4.5 volt
grazie in anticipo
scelta tipo condensatori
Moderatori:
carloc,
g.schgor,
BrunoValente,
IsidoroKZ
2 messaggi
• Pagina 1 di 1
2 messaggi
• Pagina 1 di 1
Chi c’è in linea
Visitano il forum: Nessuno e 61 ospiti

Elettrotecnica e non solo (admin)
Un gatto tra gli elettroni (IsidoroKZ)
Esperienza e simulazioni (g.schgor)
Moleskine di un idraulico (RenzoDF)
Il Blog di ElectroYou (webmaster)
Idee microcontrollate (TardoFreak)
PICcoli grandi PICMicro (Paolino)
Il blog elettrico di carloc (carloc)
DirtEYblooog (dirtydeeds)
Di tutto... un po' (jordan20)
AK47 (lillo)
Esperienze elettroniche (marco438)
Telecomunicazioni musicali (clavicordo)
Automazione ed Elettronica (gustavo)
Direttive per la sicurezza (ErnestoCappelletti)
EYnfo dall'Alaska (mir)
Apriamo il quadro! (attilio)
H7-25 (asdf)
Passione Elettrica (massimob)
Elettroni a spasso (guidob)
Bloguerra (guerra)


