Salve a tutti
Da un po' di tempo sono impegnanto con questo rompicapo e non riesco a trovare una sua possibile realizzazione, per cui chiedo aiuto e consiglio a chi è più capace di me.
Spiego meglio.
Vorrei costruire un automatismo per bagno cieco con estrattore che dovrebbe funzionare in questo modo.
Nel bagno ci sono due punti luce, luce principale e luce specchio, in sostanza quando accendo una o entrambe le luci l'estrattore non dovrebbe avviarsi (nel caso in cui solitamente si va in bagno per pettinarsi o farsi la barba, per esempio).
Per far avviare l'estrattore bisogna premere un pulsante, e ripremendolo, lo spegne. E fin qui tutto abbastanza semplice.
Il problema sovviene dal momento in cui una volta partito l'estrattore, dovrebbe restare sempre acceso fintantochè una o due luci restano accese (caso specifico di una doccia extra-lunga ad esempio), ma poi non appena si esce dal bagno spegnendo tutte le luci, lo stesso estrattore si dovrebbe spegnere da solo in maniera temporizzata (in questo caso senza toccare il pulsante apposito).
Non credo sia difficile da realizzare, penso sia una soluzione che possa servire a molti che hanno un bagno fatto così.
Ringrazio anticipatamente a chi potrà aiutarmi!
Estrattore automatico per bagno cieco
Moderatori:
sebago,
MASSIMO-G,
lillo,
Mike
18 messaggi
• Pagina 1 di 2 • 1, 2
0
voti
0
voti
Non voglio essere provocatorio, ma mi chiedo: perché complicarsi così la vita ? Quanto può consumare mai un estrattore mentre ci si guarda allo specchio? Inoltre, azionare manualmente l'estrattore con un pulsante a parte è veramente la soluzione più comoda e igienica ?
0
voti
Ciao, intanto ti ringrazio per il tuo intervento.
La mia idea sarebbe quella di non accendere l'estrattore per pochi secondi in cui si entra in bagno (tipo per prendere qualcosa e poi uscire subito), perché poi dopo resta il timer attivato e la ventola girando comunque fa rumore (il bagno è adiacente alla camera da letto), ovvio che il motivo non era il consumo elettrico.
Poi credo che se il pulsante per azionarlo non sia una soluzione "igienica", immagino che lo stesso valga anche per gli altri comandi della luce e gli altri oggetti che si possono toccare in bagno...
Da qui la mia idea di creare un automatismo "intelligente" che permetta di farti la barba senza il ronzio inutile della ventola nelle orecchie o quando si va in bagno di notte per non disturbare
La mia idea sarebbe quella di non accendere l'estrattore per pochi secondi in cui si entra in bagno (tipo per prendere qualcosa e poi uscire subito), perché poi dopo resta il timer attivato e la ventola girando comunque fa rumore (il bagno è adiacente alla camera da letto), ovvio che il motivo non era il consumo elettrico.
Poi credo che se il pulsante per azionarlo non sia una soluzione "igienica", immagino che lo stesso valga anche per gli altri comandi della luce e gli altri oggetti che si possono toccare in bagno...
Da qui la mia idea di creare un automatismo "intelligente" che permetta di farti la barba senza il ronzio inutile della ventola nelle orecchie o quando si va in bagno di notte per non disturbare
0
voti
Guarda la tabellina e il diagramma temporale qui sotto e dimmi se rispecchia I tuoi desiderata.
- con luce spenta l'etrattore e' sempre spento (e non si puo' accendere)
- la X rappresenta lo stato "indifferente"
- se si spenge la luce con l'estrattore acceso, quest'ultimo si spenge dopo un ritardo Tr
- con luce spenta l'etrattore e' sempre spento (e non si puo' accendere)
- la X rappresenta lo stato "indifferente"
- se si spenge la luce con l'estrattore acceso, quest'ultimo si spenge dopo un ritardo Tr
0
voti
Ciao sì mi sembra giusto
Solo una cosa: se una o due luci restano accese l'estrattore continua a funzionare?
E poi quando si spengono entrambe parte il timer che spegne la ventola dopo un tot di tempo?
Solo una cosa: se una o due luci restano accese l'estrattore continua a funzionare?
E poi quando si spengono entrambe parte il timer che spegne la ventola dopo un tot di tempo?
0
voti
krikkio75 ha scritto:Solo una cosa: se una o due luci restano accese l'estrattore continua a funzionare?
Si, se era acceso
No, se lo spengi dal pulsante STOP
krikkio75 ha scritto:E poi quando si spengono entrambe parte il timer che spegne la ventola dopo un tot di tempo?
Si
0
voti
Perfetto, grazie, allora è proprio quello che stavo cercando! :)
0
voti
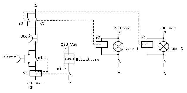
- ci sono due pulsanti (START e STOP) invece che un solo pulsante
- il pulsante STOP e' normalmente chiuso
- il rele' K1 e' a doppio contatto e collegato ad autoritenuta
- K2 e K3 sono rele' ritardati allo spengimento
- se ci sono piu' di due luci e' sufficiente copiare il circuito reletivo a Luce1 (o Luce2) e componenti annessi (K2 ecc.)
- il pulsante STOP e' normalmente chiuso
- il rele' K1 e' a doppio contatto e collegato ad autoritenuta
- K2 e K3 sono rele' ritardati allo spengimento
- se ci sono piu' di due luci e' sufficiente copiare il circuito reletivo a Luce1 (o Luce2) e componenti annessi (K2 ecc.)
Ultima modifica di
elfo il 31 ott 2019, 14:32, modificato 1 volta in totale.
0
voti
Ottimo, grazie mille
P.S.: sono necessari due pulsanti?
P.S.: sono necessari due pulsanti?
0
voti
18 messaggi
• Pagina 1 di 2 • 1, 2
Torna a Impianti, sicurezza e quadristica
Chi c’è in linea
Visitano il forum: Nessuno e 80 ospiti

Elettrotecnica e non solo (admin)
Un gatto tra gli elettroni (IsidoroKZ)
Esperienza e simulazioni (g.schgor)
Moleskine di un idraulico (RenzoDF)
Il Blog di ElectroYou (webmaster)
Idee microcontrollate (TardoFreak)
PICcoli grandi PICMicro (Paolino)
Il blog elettrico di carloc (carloc)
DirtEYblooog (dirtydeeds)
Di tutto... un po' (jordan20)
AK47 (lillo)
Esperienze elettroniche (marco438)
Telecomunicazioni musicali (clavicordo)
Automazione ed Elettronica (gustavo)
Direttive per la sicurezza (ErnestoCappelletti)
EYnfo dall'Alaska (mir)
Apriamo il quadro! (attilio)
H7-25 (asdf)
Passione Elettrica (massimob)
Elettroni a spasso (guidob)
Bloguerra (guerra)






