Sostituire un trasformatore con una scheda switching

Elettronica lineare e digitale: didattica ed applicazioni

Moderatori: Foto Utentecarloc, Foto Utenteg.schgor, Foto UtenteBrunoValente, Foto UtenteIsidoroKZ

Avatar utente
Foto Utentegianniniivo
9.070 7 11 13
No Rank
Messaggi: 2876
Iscritto il: 5 feb 2019, 22:50
1
voti

[1] Sostituire un trasformatore con una scheda switching

Messaggioda Foto Utentegianniniivo » 19 nov 2019, 15:57

Buon giorno Forum, gironzolando per la rete ho trovato una scheda per alimentazione switching ad un prezzo interessante e avrei pensato di utilizzarla per sostituire un trasformatore di pari potenza.
Unitamente al trasformatore potrei eliminare anche il ponte ed il condensatore, inoltre alleggerirei notevolmente il peso della realizzazione finale e potrei anche avvantaggiarmi di una riduzione non indifferente delle dimensioni.
La scheda è la seguente:

http://it.aliexpress.com/item/4000191258923.html?spm=a2g0y.12010612.8148356.4.2fa22f4ac6ZVcF

Chiedo scusa per aver pubblicato il link integrale ma non riesco a capire come devo fare per mascherarlo con un alias. So che si può fare ma purtroppo non riesco a capire…

Tornando alla scheda, vorrei cortesemente chiedere un parere per sapere se in teoria sia possibile procedere in tal senso, ed eventualmente, quali problematiche potrei dover affrontare qualora tentassi di “forzare” temerariamente la teoria allorché si rivelasse avversa.

Grazie.
Ultima modifica di Foto Utentegianniniivo il 19 nov 2019, 16:11, modificato 1 volta in totale.

Avatar utente
Foto UtenteEcoTan
7.720 4 12 13
Expert EY
Expert EY
Messaggi: 5428
Iscritto il: 29 gen 2014, 7:54
1
voti

[2] Re: Sostituire un trasformatore con una scheda switching

Messaggioda Foto UtenteEcoTan » 19 nov 2019, 16:08

Intervengo su un punto soltanto: non mi è chiaro se l'uscita sia isolata dalla rete di alimentazione, sembrerebbe di no.

Avatar utente
Foto Utentegianniniivo
9.070 7 11 13
No Rank
Messaggi: 2876
Iscritto il: 5 feb 2019, 22:50
1
voti

[3] Re: Sostituire un trasformatore con una scheda switching

Messaggioda Foto Utentegianniniivo » 19 nov 2019, 16:17

Grazie per l'intervento Foto UtenteEcoTan, ho controllato la descrizione ma purtroppo non lo precisa. Viene indicato per una miriade di impieghi ma quel particolare non è specificato. Ci sono altri commercianti che lo vendono, posso controllarne qualcun altro, magari da qualche parte è precisato...

Avatar utente
Foto Utenteabusivo
13,3k 4 7 10
Master
Master
Messaggi: 7008
Iscritto il: 16 ott 2012, 18:43
Località: L'Aquila
2
voti

[4] Re: Sostituire un trasformatore con una scheda switching

Messaggioda Foto Utenteabusivo » 19 nov 2019, 16:24

gianniniivo ha scritto:...vorrei cortesemente chiedere un parere...

Altrettanto cortesemente ti dico che dipende anche da cosa devi andare ad alimentare.
Molti alimentatori switching vengono mal digeriti dalla circuiteria che segue!!!
Se quello che funziona basta non lo tocca' sennò te lassa!

Avatar utente
Foto Utentegianniniivo
9.070 7 11 13
No Rank
Messaggi: 2876
Iscritto il: 5 feb 2019, 22:50
1
voti

[5] Re: Sostituire un trasformatore con una scheda switching

Messaggioda Foto Utentegianniniivo » 19 nov 2019, 16:26

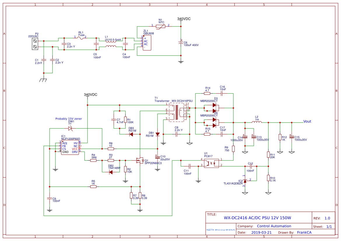
Foto UtenteEcoTan, lo schema dovrebbe essere questo:

Switching WX-DC2416.png


E' comprensibile?

Avatar utente
Foto Utentegianniniivo
9.070 7 11 13
No Rank
Messaggi: 2876
Iscritto il: 5 feb 2019, 22:50
1
voti

[6] Re: Sostituire un trasformatore con una scheda switching

Messaggioda Foto Utentegianniniivo » 19 nov 2019, 16:29

Foto Utenteabusivo, l'intenzione sarebbe quella di sostituire il trafo di un alimentatore lineare, lasciando eventualmente l'elettrolitico. Ma prima proverei senza elettrolitico... :D

Avatar utente
Foto UtenteEcoTan
7.720 4 12 13
Expert EY
Expert EY
Messaggi: 5428
Iscritto il: 29 gen 2014, 7:54
1
voti

[7] Re: Sostituire un trasformatore con una scheda switching

Messaggioda Foto UtenteEcoTan » 19 nov 2019, 16:40

Se lo schema è quello, la separazione fra le masse ci sarebbe. Fanno davvero miracoli(?)

(però non mi è tanto chiaro cosa faccia quel "transformer")

Avatar utente
Foto Utentegianniniivo
9.070 7 11 13
No Rank
Messaggi: 2876
Iscritto il: 5 feb 2019, 22:50
1
voti

[8] Re: Sostituire un trasformatore con una scheda switching

Messaggioda Foto Utentegianniniivo » 19 nov 2019, 16:43

Si lo schema è quello effettivo e corrisponde anche alla sigla tecnica del dispositivo. Quindi? Il giochino ha guadagnato un punto positivo?

Avatar utente
Foto UtenteEcoTan
7.720 4 12 13
Expert EY
Expert EY
Messaggi: 5428
Iscritto il: 29 gen 2014, 7:54
1
voti

[9] Re: Sostituire un trasformatore con una scheda switching

Messaggioda Foto UtenteEcoTan » 19 nov 2019, 16:52

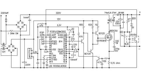
Altro schema in versione casareccia omaggio:
Allegati
caricabici.JPG

Avatar utente
Foto Utentegianniniivo
9.070 7 11 13
No Rank
Messaggi: 2876
Iscritto il: 5 feb 2019, 22:50
1
voti

[10] Re: Sostituire un trasformatore con una scheda switching

Messaggioda Foto Utentegianniniivo » 19 nov 2019, 16:54

Foto UtenteEcoTan, ma tu hai per caso pensato che intendessi realizzarlo personalmente dallo schema? :D


Torna a “Elettronica generale”