Chiedo il vostro aiuto per realizzare quello che ho in mente, e parto da principio.
Da poco ho acquistato e montato dei sensori di parcheggio (anteriori e posteriori) per la mia auto, ma il funzionamento non mi soddisfa, la centralina lavora così:
1) è alimentata a 12V da un cavo portato dalla batteria (con un fusibile di protezione);
2) all'inserimento della retromarcia si attiva il display, i 4 sensori posteriori e i 2 anteriori laterali, al disinserimento della retro si spegne tutto immediatamente (ho rubato corrente alla luce della retro);
3) con la pressione del freno si attiva il display e i 4 sensori anteriori, al rilascio del freno tutto rimane acceso ancora per circa 20 secondi (ho rubato corrente alla luce del freno);
Premetto che:
- avrei gradito che i sensori si accendessero tutti insieme all'inserimento della retromarcia o alla pressione di un pulsante dall'abitacolo e che rimanessero accesi per circa 20/30 secondi dopo il disinserimento della stessa, ma so che questo non è fattibile (dovrei ricostruire la centralina cosa che non escludo se qualcuno fosse disposto ad aiutarmi
- mi accontenterei di utilizzare solo i 6 sensori attivati dalla retro prolungando la loro azione per 20/30 secondi dopo il disinserimento della stessa;
vi chiedo un circuito che in ingresso abbia il segnale della retro o un impulso 12v derivato da un pulsante P1 (da collocare nell'abitacolo) e che in uscita abbia un segnale della durata del tempo di retro +20/30 sec o dell'impulso +20/30 sec e vorrei anche che lo stesso pulsante P1 potesse spegnere tutto anche se non trascorsi i 20/30 sec.
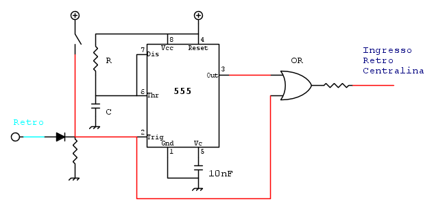
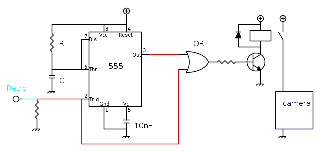
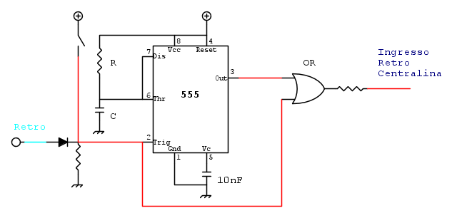
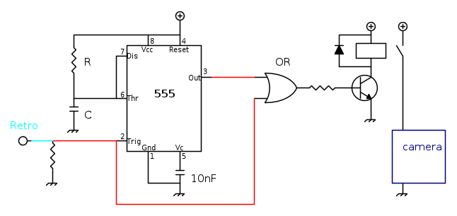
Ho trovato qualcosa di simile nel forum che potrebbe fare al caso mio fatto con un ne555 e postato nel 2014 da Russell (non ho capito come ripostarlo qui), potrei inserire il pulsante nel piedino 2, un diodo sul cavo della retro per impedire che quando spingo il P1 si accenda la lampadina della retro e togliere l'ultima parte dopo l'OR, così avrei i 12V per i 20/30 sec (sempre se il 555 lo permette, e soprattutto che il mio ragionamento sia giusto), ma mi mancherebbe la seconda parte del funzionamento del pulsante P1.
Grazie in anticipo per l'aiuto e scusate se non sono stato chiaro.

Elettrotecnica e non solo (admin)
Un gatto tra gli elettroni (IsidoroKZ)
Esperienza e simulazioni (g.schgor)
Moleskine di un idraulico (RenzoDF)
Il Blog di ElectroYou (webmaster)
Idee microcontrollate (TardoFreak)
PICcoli grandi PICMicro (Paolino)
Il blog elettrico di carloc (carloc)
DirtEYblooog (dirtydeeds)
Di tutto... un po' (jordan20)
AK47 (lillo)
Esperienze elettroniche (marco438)
Telecomunicazioni musicali (clavicordo)
Automazione ed Elettronica (gustavo)
Direttive per la sicurezza (ErnestoCappelletti)
EYnfo dall'Alaska (mir)
Apriamo il quadro! (attilio)
H7-25 (asdf)
Passione Elettrica (massimob)
Elettroni a spasso (guidob)
Bloguerra (guerra)


