Ciao a tutti, sto utilizzando un amplificatore operazionale di potenza per riuscire ad ottenere in uscita una corrente di massimo 2A.
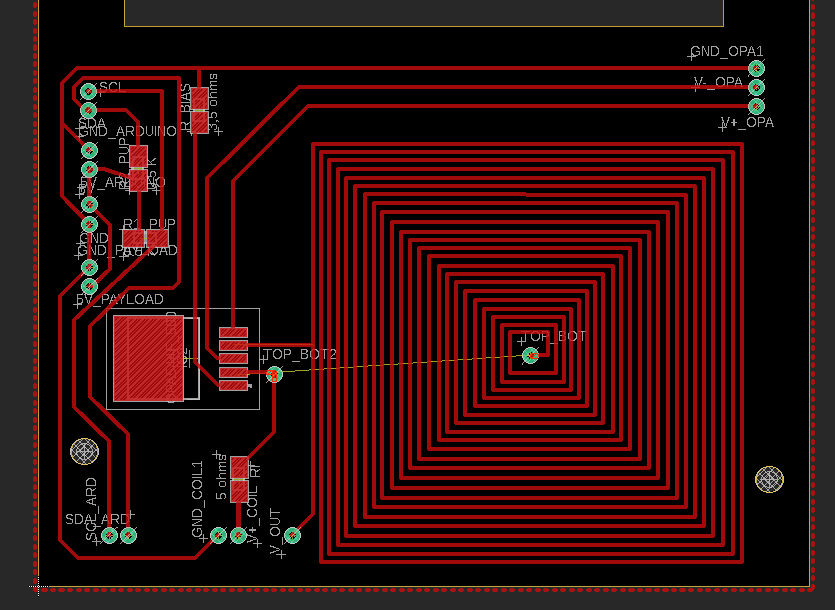
Concretamente ho generato una bobina su PCB e il campo che genera con un segnale sinusoidale in ingresso di 10V picco picco, non è sufficiente. Per questo motivo voglio mandare alla bobbina una corrente maggiore, e quindi aumentare il campo generato. Il problema è che l'amplificatore cosi come lo ho configurato non sta funzionando.
In retroazione negativa ho inserito la bobbina, il segnale di ingresso è la sinusoide che passa per una resistenza di 5 ohm, per cui la corrente che passa sulla resistenza e quindi sulla bobbina dovrebbe essere: 10V/5= 2A.
Cosi non è, sembra che l'amplificatore non funzioni affatto. Sto usando l'OPA544_500 della TI.
Cosa sto sbagliando?
OPAMP amplificazione di corrente
Moderatori:
carloc,
g.schgor,
BrunoValente,
IsidoroKZ
-
andrea0806901
0 3 - Messaggi: 7
- Iscritto il: 5 dic 2019, 13:37
1
voti
[2] Re: OPAMP amplificazione di corrente
Stai sbagliando a non fare gli schemi in FidoCadJ!
Qual e` il valore dell'induttanza? Da dove arriva il segnale con ampiezza di 10V? Come stai alimentando l'operazionale? Qual e` la frequenza del segnale? A che cosa serve il sistema?
Qual e` il valore dell'induttanza? Da dove arriva il segnale con ampiezza di 10V? Come stai alimentando l'operazionale? Qual e` la frequenza del segnale? A che cosa serve il sistema?
Per usare proficuamente un simulatore, bisogna sapere molta più elettronica di lui
Plug it in - it works better!
Il 555 sta all'elettronica come Arduino all'informatica! (entrambi loro malgrado)
Se volete risposte rispondete a tutte le mie domande
Plug it in - it works better!
Il 555 sta all'elettronica come Arduino all'informatica! (entrambi loro malgrado)
Se volete risposte rispondete a tutte le mie domande
-
andrea0806901
0 3 - Messaggi: 7
- Iscritto il: 5 dic 2019, 13:37
0
voti
[3] Re: OPAMP amplificazione di corrente
Il valore dell'induttanza non lo conosco, pero conosco la relazione tra corrente applicata e campo generato; ha una resistenza di circa 10 ohm. Il segnale con ampiezza 10V arriva da un generatore di segnale ed è impostato a 5 kHz. Anche se uso una tensione continua sembra non funzionare l'amplificatore. L'operazionale lo sto alimentando con +-12V. Il sistema serge a generare un campo magnetico con la bobbina.
Ho provato un circuito simile pero solo con l'amplificatore e delle resistenze pero nulla.
Ho provato un circuito simile pero solo con l'amplificatore e delle resistenze pero nulla.
1
voti
[4] Re: OPAMP amplificazione di corrente
Il sistema non funziona per un po' di ragioni.
L'impedenza di ingresso e` troppo bassa per il generatore di segnali. Bisogna fare un amplificatore non invertente. L'alimentazione e` troppo bassa: se vuoi avere 1A nellla bobina servono piu` di 10V, che e` la parte resistiva, poi ci sara` quella induttiva. Se poi lo fai non invertente, allora servono piu` di 15V.
Il circuito potrebbe essere instabile, con margine di fase troppo ridotto, anche se 10ohm di resistenza di bobina potrebbero stabilizzare l'amplificatore. Per fare i conti serve l'induttanza della bobina.
Con i numeri che hai messo la corrente massima potrebbe arrivare a 1A.
Per le applicazioni di magnetoterapia serie si usano impulsi, le altre sono solo truffe varie!
L'impedenza di ingresso e` troppo bassa per il generatore di segnali. Bisogna fare un amplificatore non invertente. L'alimentazione e` troppo bassa: se vuoi avere 1A nellla bobina servono piu` di 10V, che e` la parte resistiva, poi ci sara` quella induttiva. Se poi lo fai non invertente, allora servono piu` di 15V.
Il circuito potrebbe essere instabile, con margine di fase troppo ridotto, anche se 10ohm di resistenza di bobina potrebbero stabilizzare l'amplificatore. Per fare i conti serve l'induttanza della bobina.
Con i numeri che hai messo la corrente massima potrebbe arrivare a 1A.
Per le applicazioni di magnetoterapia serie si usano impulsi, le altre sono solo truffe varie!
Per usare proficuamente un simulatore, bisogna sapere molta più elettronica di lui
Plug it in - it works better!
Il 555 sta all'elettronica come Arduino all'informatica! (entrambi loro malgrado)
Se volete risposte rispondete a tutte le mie domande
Plug it in - it works better!
Il 555 sta all'elettronica come Arduino all'informatica! (entrambi loro malgrado)
Se volete risposte rispondete a tutte le mie domande
2
voti
[5] Re: OPAMP amplificazione di corrente
Che tipo di generatore stai utilizzando? I normali generatori non sono in grado di alimentare un carico di 5 ohm con un segnale ampio 10V (nel tuo circuito l’impedenza che vede il generatore corrisponde con quella del resistore collegato all’ingresso invertente).
Converrebbe utilizzare la configurazione non invertente, così il generatore vedrebbe un’impedenza alta.
Come fai a dire che non funziona? Hai visto i segnali con l’oscilloscopio?
Converrebbe utilizzare la configurazione non invertente, così il generatore vedrebbe un’impedenza alta.
Come fai a dire che non funziona? Hai visto i segnali con l’oscilloscopio?
0
voti
[6] Re: OPAMP amplificazione di corrente
Quale corrente dovrebbe amplificare se tutta quella che entra finisce nell'induttore?


Elettrotecnica e non solo (admin)
Un gatto tra gli elettroni (IsidoroKZ)
Esperienza e simulazioni (g.schgor)
Moleskine di un idraulico (RenzoDF)
Il Blog di ElectroYou (webmaster)
Idee microcontrollate (TardoFreak)
PICcoli grandi PICMicro (Paolino)
Il blog elettrico di carloc (carloc)
DirtEYblooog (dirtydeeds)
Di tutto... un po' (jordan20)
AK47 (lillo)
Esperienze elettroniche (marco438)
Telecomunicazioni musicali (clavicordo)
Automazione ed Elettronica (gustavo)
Direttive per la sicurezza (ErnestoCappelletti)
EYnfo dall'Alaska (mir)
Apriamo il quadro! (attilio)
H7-25 (asdf)
Passione Elettrica (massimob)
Elettroni a spasso (guidob)
Bloguerra (guerra)



