Cos'è ElectroYou | Login Iscriviti

ElectroYou - la comunità dei professionisti del mondo elettrico

Piccolo circuito per regolare una ventola

Elettronica lineare e digitale: didattica ed applicazioni

Moderatori: Foto Utentecarloc, Foto Utenteg.schgor, Foto UtenteBrunoValente, Foto UtenteIsidoroKZ

0
voti

[1] Piccolo circuito per regolare una ventola

Messaggioda Foto UtentePaoloLiutaio » 2 apr 2020, 13:12

Ciao a tutti!
Avrei bisogno di un consiglio su come pilotare una ventola di quelle per i case dei computer, possibilmente con qualcosa che è già in mio possesso.
La ventola in questione funziona a 12V e assorbe 0,25A, e la piloterei con un semplice trasformatore da presa (che mi pare eroghi 1A).
Vorrei sapere se posso regolare la velocità tramite un potenziometro e che valore dovrebbe avere tale potenziometro. Come disponibilità ho potenziometri "grandi" da 250 kohm o 20 kohm, oppure un assortimento di trimmer da: 100 ohm a 1 MOhm. In più ho un assortimento di resistenze penso abbastanza completo, se serve.
Grazie mille a chi mi potrà aiutare! :D
Avatar utente
Foto UtentePaoloLiutaio
1.228 2 6 11
Frequentatore
Frequentatore
 
Messaggi: 262
Iscritto il: 24 lug 2015, 16:54

0
voti

[2] Re: Piccolo circuito per regolare una ventola

Messaggioda Foto Utentepusillus » 2 apr 2020, 13:39

PWM con un ne555 e un transistor. La cosa più semplice che mi viene in mente.
Avatar utente
Foto Utentepusillus
3.207 3 6 11
Master
Master
 
Messaggi: 1031
Iscritto il: 5 mar 2016, 15:19
Località: Latina

0
voti

[3] Re: Piccolo circuito per regolare una ventola

Messaggioda Foto UtentePaoloLiutaio » 2 apr 2020, 13:52

Grazie per la risposta!
Purtroppo non è una ventola PWM, ha solo 3 pin, non credo sia pilotabile in PWM... Gisuto?
Avatar utente
Foto UtentePaoloLiutaio
1.228 2 6 11
Frequentatore
Frequentatore
 
Messaggi: 262
Iscritto il: 24 lug 2015, 16:54

0
voti

[4] Re: Piccolo circuito per regolare una ventola

Messaggioda Foto UtentePaoloLiutaio » 2 apr 2020, 14:05

Comunque nel frattempo sono andato a vedere, un ne555 ce l'ho, come transistor ne ho uno con scritto su C547B / W76 e una scatola di transistor assortiti di cui mando la foto che faccio prima...
Allegati
IMG_20200402_135721.jpg
Avatar utente
Foto UtentePaoloLiutaio
1.228 2 6 11
Frequentatore
Frequentatore
 
Messaggi: 262
Iscritto il: 24 lug 2015, 16:54

0
voti

[5] Re: Piccolo circuito per regolare una ventola

Messaggioda Foto Utentepusillus » 2 apr 2020, 16:22

3 pin dovrebbero essere :
+12v (rosso)
GND (nero)
segnale tachimetrico (giallo)

Se è così puoi pilotare con PWM utilizzando solo l'alimentazione.
Se vuoi misurare la velocità hai a disposizione il giallo ma il circuito si complica.
Avatar utente
Foto Utentepusillus
3.207 3 6 11
Master
Master
 
Messaggi: 1031
Iscritto il: 5 mar 2016, 15:19
Località: Latina

0
voti

[6] Re: Piccolo circuito per regolare una ventola

Messaggioda Foto UtentePaoloLiutaio » 2 apr 2020, 16:51

Riecoomi qua!
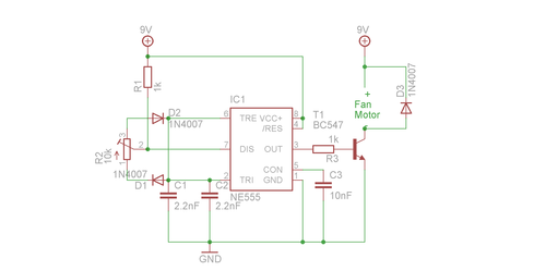
Allora, cercando su internet ho trovato su youtube uno schema per pilotare un motore con PWM. Questo:
NE555.png

Avevo la maggior parte dei componenti, a parte:
-diodi, al loro posto ho usato dei LED
-condensatore da 10 nF ho usato 2 condensatori da 22 nF in parallelo
-condensatori da 2,2 nF (messi in parallelo), ho usato due condensatori da 10 nF in serie.
-potenziometro da 10 kohm, ne avevo uno da 20 kohm, i trimmer non mi entravano nella breadboard
Ecco il risultato :oops:
circuito.JPG

Il circuito va, è semplicemente un modo per far giocare mio figlio che voleva avere la ventola che girava, e mi sembrava carino fare in modo che potesse avere il controllo sulla velocità.

Il circuito può essere migliorato? Ho notato che il led della ventola non si spegne nemmeno col potenziometro a zero, e mi pare che la ventola stia parecchio prima di fermarsi. E' perché l'input originale del circuito è 9 V mentre io la alimento a 12 V? C'è un modo per risolvere?
Grazie mille!!!
Avatar utente
Foto UtentePaoloLiutaio
1.228 2 6 11
Frequentatore
Frequentatore
 
Messaggi: 262
Iscritto il: 24 lug 2015, 16:54

0
voti

[7] Re: Piccolo circuito per regolare una ventola

Messaggioda Foto UtenteWALTERmwp » 2 apr 2020, 17:04

Considera che i condensatori messi in parallelo sono come le resistenze in serie.
Sei certo di non avere altri diodi ?
Per il caso vanno bene anche altri tipi(400x, 4148, ... ), magari li puoi recuperare da qualche scheda, guarda bene, togli quei poveri led.
Se ti va, disegna lo schema come effettivamente realizzato usando FidoCadJ.

Saluti
W - U.H.F.
Avatar utente
Foto UtenteWALTERmwp
30,2k 4 8 13
G.Master EY
G.Master EY
 
Messaggi: 8986
Iscritto il: 17 lug 2010, 18:42
Località: le 4 del mattino

0
voti

[8] Re: Piccolo circuito per regolare una ventola

Messaggioda Foto Utenteclaudiocedrone » 2 apr 2020, 17:17

Non sono per nulla esperto di NE555 non avendone mai usato uno però l'alimentazione a 12 V invece che a 9 V non penso sia poi questo gran problema, piuttosto l'aver usato i LED al posto dei diodi forse potrebbe portare l'inconveniente che hai notato... smucinando proprio non li trovi un paio di diodi al silicio qualsiasi? Nemmeno da cannibalizzare da quache altro circuito?

P.s. Se trovi un resistore da 10 k o 15 k o 22 k potresti collegarlo tra gli estremi del potenziometro per aggiustarne il valore...
"Non farei mai parte di un club che accettasse la mia iscrizione" (G. Marx)
Avatar utente
Foto Utenteclaudiocedrone
21,3k 4 7 9
Master EY
Master EY
 
Messaggi: 15300
Iscritto il: 18 gen 2012, 13:36

0
voti

[9] Re: Piccolo circuito per regolare una ventola

Messaggioda Foto Utenteclaudiocedrone » 2 apr 2020, 17:22

Scusa la sovrapposizione Walter...
"Non farei mai parte di un club che accettasse la mia iscrizione" (G. Marx)
Avatar utente
Foto Utenteclaudiocedrone
21,3k 4 7 9
Master EY
Master EY
 
Messaggi: 15300
Iscritto il: 18 gen 2012, 13:36


Torna a Elettronica generale

Chi c’è in linea

Visitano il forum: Nessuno e 44 ospiti