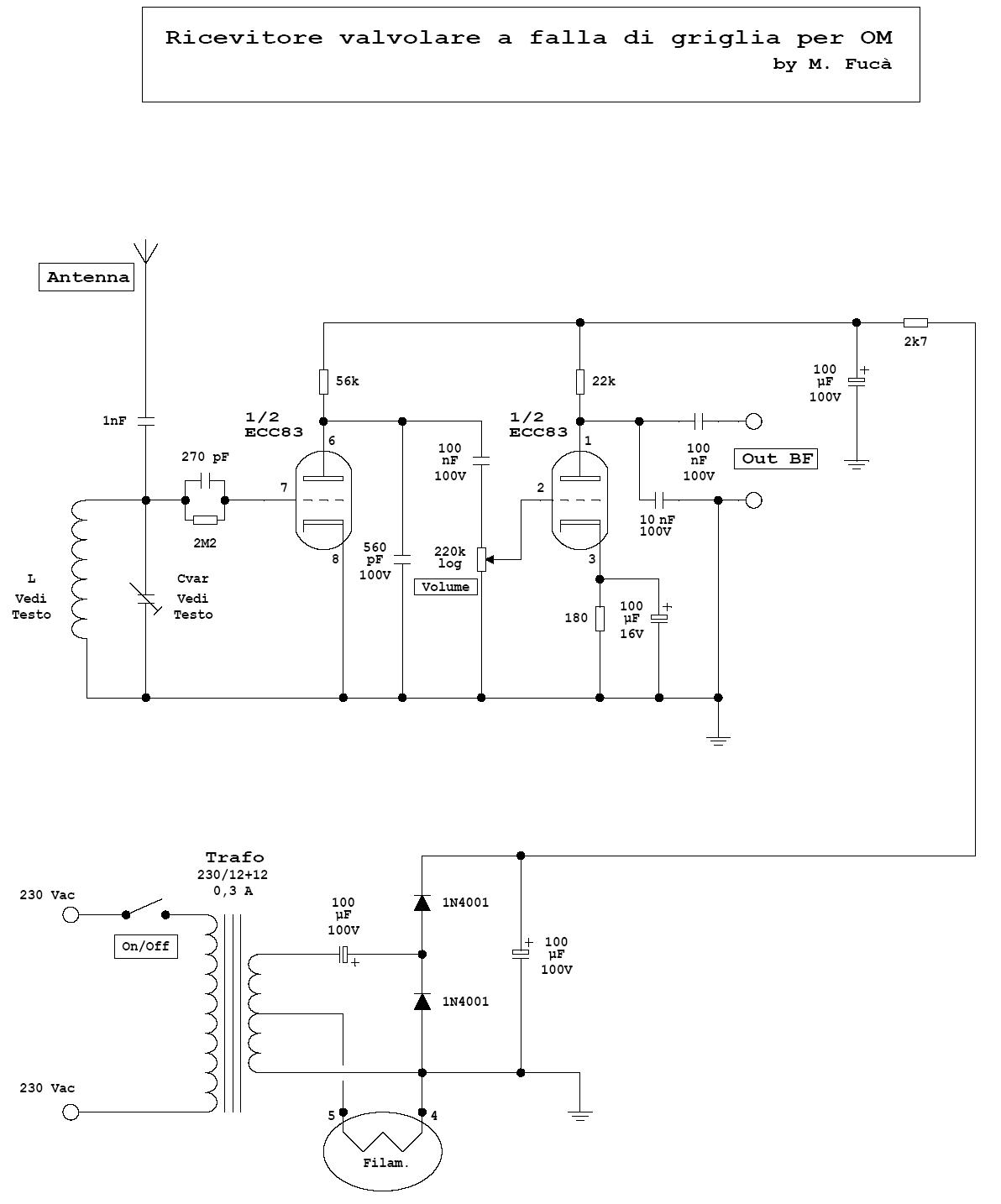
Salve a tutti...stò "lavorando" alla costruzione di un radio a valvole...per l'esattezza quella descritta nell'immagine e non dispongo di alcune resistenze e di alcune capacità, pensavo di ovviare al problema usando componenti di valore diverso collegati in parallelo o in serie...per favore potreste dirmi se è fattibile ?
capacità : 270 pf usando due in parallelo 47pf e 220pf
riguardo alle resistenze quella da 2,2 mega ohm 2M2 l'altra da 2.7 Kilo ohm 2K7
Sostituire resistenza con una equivalente
Moderatori:
carloc,
g.schgor,
BrunoValente,
IsidoroKZ
28 messaggi
• Pagina 1 di 3 • 1, 2, 3
1
voti
E' fattibile, ma
-per il condensatore non hai criticità, puoi usare quello da 220 pF oppure 200+ 47 pF, mavedrai sentirai che non c'è nessuna differeneza.
-per la resistenza da 2M2 , non ho capito come vuoi fare, rileggiti quello che hai scritto e riprovaci
-per il condensatore non hai criticità, puoi usare quello da 220 pF oppure 200+ 47 pF, ma
-per la resistenza da 2M2 , non ho capito come vuoi fare, rileggiti quello che hai scritto e riprovaci
Alex
https://www.facebook.com/Elettronicaeelettrotecnica
<< vedi di pigliare arditamente in mano, il dizionario che ti suona in bocca,
se non altro è schietto e paesano.
(Giuseppe Giusti) <<
https://www.facebook.com/Elettronicaeelettrotecnica
<< vedi di pigliare arditamente in mano, il dizionario che ti suona in bocca,
se non altro è schietto e paesano.
(Giuseppe Giusti) <<
1
voti
Arrivato in ritardo :) seven wings mi ha preceduto!
Il condensatore potrebbe andare bene, anche se probabilmente con 220pF va bene lo stesso.
Invece non capisco cosa dici sulla resistenza: nello schema viene indicata una resistenza da 2.2MΩ e ce l'hai: perche' vuoi cambiarne il valore? Inoltre mettere 2.7kΩ in serie a 2200kΩ e` assolutamente irrilevante. Forse hai qualche incertezza nella lettura di 2M2: vuol dire 2.2MΩ, come 2k7 si intende 2.7kΩ. In pratica il prefisso messo in mezzo al numero indica anche dove si mette la virgola nel numero.
Ultimo avvertimento: in Italia e` rimasta solo una stazione in onde medie, potrai avere un po' di fortuna di notte, con una buona antenna.
Il condensatore potrebbe andare bene, anche se probabilmente con 220pF va bene lo stesso.
Invece non capisco cosa dici sulla resistenza: nello schema viene indicata una resistenza da 2.2MΩ e ce l'hai: perche' vuoi cambiarne il valore? Inoltre mettere 2.7kΩ in serie a 2200kΩ e` assolutamente irrilevante. Forse hai qualche incertezza nella lettura di 2M2: vuol dire 2.2MΩ, come 2k7 si intende 2.7kΩ. In pratica il prefisso messo in mezzo al numero indica anche dove si mette la virgola nel numero.
Ultimo avvertimento: in Italia e` rimasta solo una stazione in onde medie, potrai avere un po' di fortuna di notte, con una buona antenna.
Per usare proficuamente un simulatore, bisogna sapere molta più elettronica di lui
Plug it in - it works better!
Il 555 sta all'elettronica come Arduino all'informatica! (entrambi loro malgrado)
Se volete risposte rispondete a tutte le mie domande
Plug it in - it works better!
Il 555 sta all'elettronica come Arduino all'informatica! (entrambi loro malgrado)
Se volete risposte rispondete a tutte le mie domande
0
voti
Grazie per aver risposto...riguardo alle resistenze ho notato solo ora che ho troncato la domanda...intendevo dire che sono sprovvisto di quelle resistenze e volevo sapere se fosse possibile ricavare il valore collegando piu resistenze in parallelo ad esempio quella da 2.7 Komh (2K7) usando in parallelo una da 3.3 kohm e un'altra da 22kohm...(il totale secondo i miei calcoli (R1 x R2 / R1 + R2) ...risulta essere 2.86 e rotti...
sono a conoscenza della dismissione delle onde medie...non è cosa buona
sono a conoscenza della dismissione delle onde medie...non è cosa buona
0
voti
"Non farei mai parte di un club che accettasse la mia iscrizione" (G. Marx)
-

claudiocedrone
21,3k 4 7 9 - Master EY

- Messaggi: 15300
- Iscritto il: 18 gen 2012, 13:36
0
voti
Potrebbe andare bene, ma ancora non ho capito dove la vuoi mettere, io resistenze da 2k7 non ne ho viste e ora ci ritorno a vedere.
!!!!!!!!!!!! l'ho vista, l'ho vista, metti pure il parallelo
!!!!!!!!!!!! l'ho vista, l'ho vista, metti pure il parallelo

Alex
https://www.facebook.com/Elettronicaeelettrotecnica
<< vedi di pigliare arditamente in mano, il dizionario che ti suona in bocca,
se non altro è schietto e paesano.
(Giuseppe Giusti) <<
https://www.facebook.com/Elettronicaeelettrotecnica
<< vedi di pigliare arditamente in mano, il dizionario che ti suona in bocca,
se non altro è schietto e paesano.
(Giuseppe Giusti) <<
0
voti
In alto a destra; sul ramo della anodica.
"Non farei mai parte di un club che accettasse la mia iscrizione" (G. Marx)
-

claudiocedrone
21,3k 4 7 9 - Master EY

- Messaggi: 15300
- Iscritto il: 18 gen 2012, 13:36
0
voti
grazie per i consigli...come sempre siete gentilissimi...a buon rendere 

0
voti
E' uno schema versatile, se vari la L ( e la C) puoi sintonizzare qualsiasi stazione in HF.
Forse puoi ricevere qualche vicino di casa che trasmette sulla banda CB (27 MHz).
In serie alla resistenza da 56K sull'anodo, puoi mettere uno milliamperometero da 1 mA f/s
e lo trasformi in un misuratore di campo forse detto anche ondametro a falla di griglia...
Una volta montato e alimnentato, rileva tutte le tensioni continue presenti e comunicale per verificare se il punto di lavoro è ottimale o critico.
Buone prove...
p.s.: ho modificato il titolo per renderlo più specifico ed accattivante. Spero che OP approvi
Forse puoi ricevere qualche vicino di casa che trasmette sulla banda CB (27 MHz).
In serie alla resistenza da 56K sull'anodo, puoi mettere uno milliamperometero da 1 mA f/s
e lo trasformi in un misuratore di campo forse detto anche ondametro a falla di griglia...
Una volta montato e alimnentato, rileva tutte le tensioni continue presenti e comunicale per verificare se il punto di lavoro è ottimale o critico.
Buone prove...

p.s.: ho modificato il titolo per renderlo più specifico ed accattivante. Spero che OP approvi
0
voti
Grazie...Marco...interessante...ho un altro problema da affrontare il pot del volume che deve essere da 220 k e logaritmico...orco cane pensavo d'averlo invece ne ho solo uno da 22 k e per giunta lineare...dovrò aspettare di trovarne uno...in quanto ho deciso di realizzare l' RX con solo materiale di recupero...sigh sigh...ma non desisto...voglio proprio vedere chi è più duro
28 messaggi
• Pagina 1 di 3 • 1, 2, 3
Chi c’è in linea
Visitano il forum: Nessuno e 39 ospiti

Elettrotecnica e non solo (admin)
Un gatto tra gli elettroni (IsidoroKZ)
Esperienza e simulazioni (g.schgor)
Moleskine di un idraulico (RenzoDF)
Il Blog di ElectroYou (webmaster)
Idee microcontrollate (TardoFreak)
PICcoli grandi PICMicro (Paolino)
Il blog elettrico di carloc (carloc)
DirtEYblooog (dirtydeeds)
Di tutto... un po' (jordan20)
AK47 (lillo)
Esperienze elettroniche (marco438)
Telecomunicazioni musicali (clavicordo)
Automazione ed Elettronica (gustavo)
Direttive per la sicurezza (ErnestoCappelletti)
EYnfo dall'Alaska (mir)
Apriamo il quadro! (attilio)
H7-25 (asdf)
Passione Elettrica (massimob)
Elettroni a spasso (guidob)
Bloguerra (guerra)




