Salve,
ho realizzato un sensore di prossimità con questo emettitore IR https://www.tme.eu/Document/ff405decbff84dcab5808e6abd28e75f/LL-503IRC2V-2AD.pdf e questo fototransistor https://www.tme.eu/Document/15bfd3a4a83bced106f3e364b65e1335/LTR-3208E.pdf
lunghezza d'onda 940nm.
funziona bene, tranne se lo espongo alla luce del sole sia in modo diretto che indiretto…
mi consigliate qualcosa per risolvere?
posso mettere tipo un filtro davanti alla finestra dove sono posizionati l'emettitore e il fototransistor?
è urgente grazie...
Sensore di prossimità
Moderatori:
carloc,
g.schgor,
BrunoValente,
IsidoroKZ
6 messaggi
• Pagina 1 di 1
0
voti
Ultima modifica di
mir il 18 giu 2020, 14:46, modificato 1 volta in totale.
Motivazione: Rieditato il titolo in carattere minuscolo. Il carattere maiuscolo nel/nei forum equivale ad urlare, pertanto è corretto scrivere in carattere minuscolo.Grazie
Motivazione: Rieditato il titolo in carattere minuscolo. Il carattere maiuscolo nel/nei forum equivale ad urlare, pertanto è corretto scrivere in carattere minuscolo.Grazie
0
voti
Sensore di prossimità significa che l'elemento emittente e quello ricevente stanno appaiati, e l'oggetto da rilevare sta di fronte a entrambi? Fino a che distanza dovrebbe funzionare? (di solito si usa il sistema a ultrasuoni che consente anche di misurare la distanza).
qui sul mio blog c'è un sistema con rivelazione sincrona che un po' consente di migliorare la situazione (poi vi ho aggiunto una regolazione automatica della polarizzazione dell'elemento ricevente per adattarsi all'irraggiamento presente nell'ambiente, ma questa è un'altra storia).
qui sul mio blog c'è un sistema con rivelazione sincrona che un po' consente di migliorare la situazione (poi vi ho aggiunto una regolazione automatica della polarizzazione dell'elemento ricevente per adattarsi all'irraggiamento presente nell'ambiente, ma questa è un'altra storia).
0
voti
ok ho visto bel lavoro…
il problema che ho un bel po' di PCB e vorrei cercare di recuperarli…
quindi se alimento l'emettitore in modo impulsivo, con impulsi quadri di frequenza pari a 1000Hz.
All'uscita del ricevitore metto un filtro passa alto con taglio sopra i 500Hz e sotto i 1000hz...
che ne pensi?
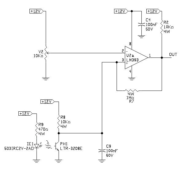
questo e il circuito per l'emettitore
ho un dutycicle al 53% va bene comunque?
mi potresti indicare il filtro da mettere sul ricevitore?
grazie
il problema che ho un bel po' di PCB e vorrei cercare di recuperarli…
quindi se alimento l'emettitore in modo impulsivo, con impulsi quadri di frequenza pari a 1000Hz.
All'uscita del ricevitore metto un filtro passa alto con taglio sopra i 500Hz e sotto i 1000hz...
che ne pensi?
questo e il circuito per l'emettitore
ho un dutycicle al 53% va bene comunque?
mi potresti indicare il filtro da mettere sul ricevitore?
grazie
0
voti
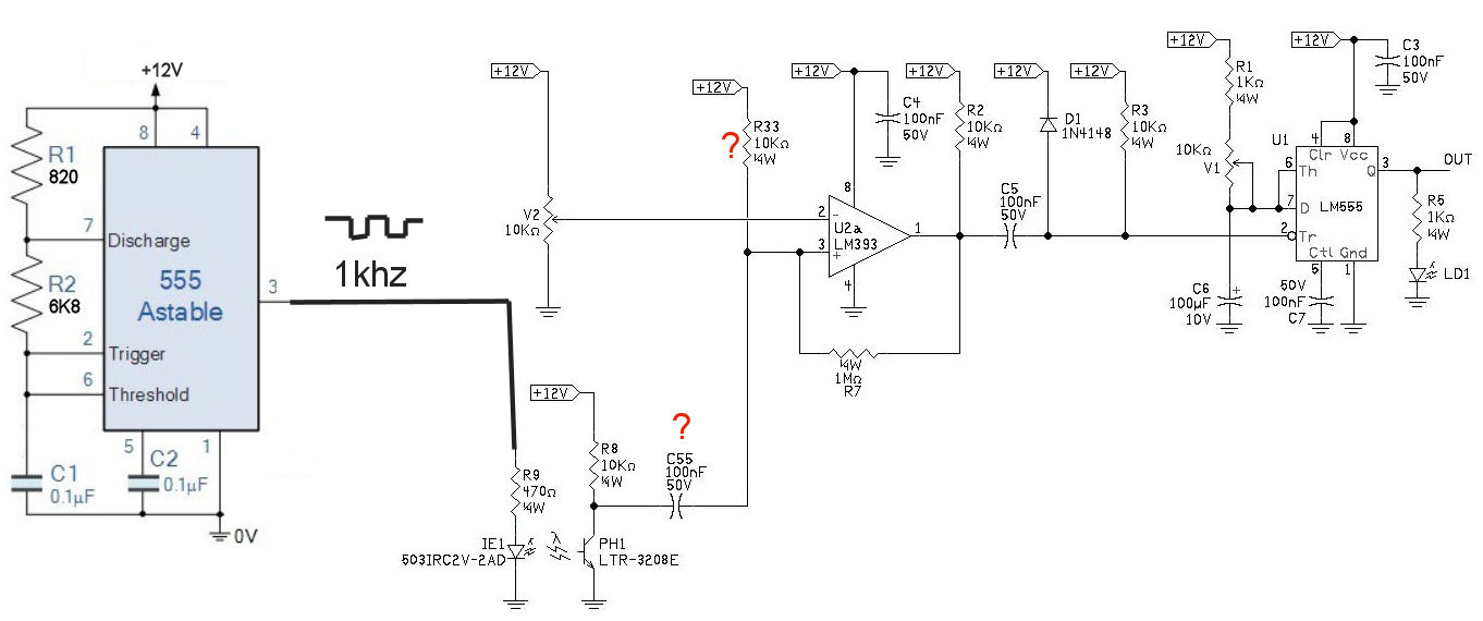
Puoi provare ma non ti aspettare troppo. La rivelazione sincrona è superiore rispetto a un filtro analogico eppure non fa molto. Un semplice passa basso/passa alto è proprio il minimo, con l'operazionale si può fare un filtro risonante sulla prima armonica che è già qualcosa di più ma io non ho lo schema pronto da suggerirti, intanto noto un errore perché l'ingresso non invertente è polarizzato a 12V.
6 messaggi
• Pagina 1 di 1
Chi c’è in linea
Visitano il forum: Nessuno e 139 ospiti

Elettrotecnica e non solo (admin)
Un gatto tra gli elettroni (IsidoroKZ)
Esperienza e simulazioni (g.schgor)
Moleskine di un idraulico (RenzoDF)
Il Blog di ElectroYou (webmaster)
Idee microcontrollate (TardoFreak)
PICcoli grandi PICMicro (Paolino)
Il blog elettrico di carloc (carloc)
DirtEYblooog (dirtydeeds)
Di tutto... un po' (jordan20)
AK47 (lillo)
Esperienze elettroniche (marco438)
Telecomunicazioni musicali (clavicordo)
Automazione ed Elettronica (gustavo)
Direttive per la sicurezza (ErnestoCappelletti)
EYnfo dall'Alaska (mir)
Apriamo il quadro! (attilio)
H7-25 (asdf)
Passione Elettrica (massimob)
Elettroni a spasso (guidob)
Bloguerra (guerra)


