Devo replicare la scheda della passerella idraulica della mia barca per montarla su un'altra passerella. Premesso che in sostanza si tratta di comandare 4 attuatori elettromeccanici che aprono le valvole dei relativi movimenti, ho visto che nella mia scheda ci sono dei mosfet che pilotano gli attuatori ma la circuiteria è complessa ed ovviamente gli input passano attraverso un microchip. In effetti la scheda nella versione più semplice potrebbe essere sostituita da 4 rele che a loro volta azionano gli attuatori. Tuttavia vorrei non farla così basica ed utlizzare un Arduino (o il suo ATmega) per il quale ed ho già scritto un codice con cui, ad esempio, consento l'attivazione di un attuatore solo se nessuno degli altri è già azionato (cicli if). Ora la domanda...che circuiteria dovrei adottare per pilotare i mosfet dalle uscite di Arduino? In altre parole ..come piloto i mosfet?
Si tratta di 4 mosfet per i movimenti alzo/abbasso - estendo/ritraggo.
PS: sono smanettone ma non ho competenze elevate di elettronica)
scheda elettronica passerella barca
Moderatori:
carloc,
g.schgor,
BrunoValente,
IsidoroKZ
35 messaggi
• Pagina 1 di 4 • 1, 2, 3, 4
0
voti
MI è chiaro il tuo concetto ma, non avendo basi di elettronica, non so se sia possibile e soprattutto come, pilotare i mosfet da Arduino (o altro microconotrollore dato che basterebeìbe un Attiny).
Secondo il concetto del transistor in cui applico un segnale alla base ed apro il flusso...nel mosfet come collego soruce/drain/gate?
E' una circuitazione semplice come quella dei transitor?
Ne ho già fatta un'altra con rele pilotati da semplici transistor ma l''idea di utilizzare il mosfet mi intriga.
Questa in foto (ora tratta dal web) è la mia scheda
Secondo il concetto del transistor in cui applico un segnale alla base ed apro il flusso...nel mosfet come collego soruce/drain/gate?
E' una circuitazione semplice come quella dei transitor?
Ne ho già fatta un'altra con rele pilotati da semplici transistor ma l''idea di utilizzare il mosfet mi intriga.
Questa in foto (ora tratta dal web) è la mia scheda
- Allegati
-
- teorema_60_.jpg (7.65 KiB) Osservato 8916 volte
0
voti
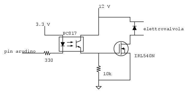
Banalmente proprio uno schizzo a volo, questo è in linea di principio dove partire, i più bravi di me sapranno correggermi. Alcune cose poi cambieranno a seconda delle tensioni di alimentazione e del mosfet scelto
0
voti
Ottimo grazie. Proprio lo spunto che cercavo in primis per capire come collegare.
I mosfet sono dei IRL540N ed ho letto dìnel datasheet che lavorano con amperaggi (correnti: è meglio ;-)) "robusti".
La tensione è 12V.
Grazie ancora...e domani studio e comincio a sperimentare.
I mosfet sono dei IRL540N ed ho letto dìnel datasheet che lavorano con amperaggi (correnti: è meglio ;-)) "robusti".
La tensione è 12V.
Grazie ancora...e domani studio e comincio a sperimentare.
Ultima modifica di
vince59 il 16 gen 2021, 0:06, modificato 1 volta in totale.
1
voti
Per un solo esemplare, se utilizzi solo componenti elettroneccanici (relè), non avrai problemi di compatibilità elettromagnetica, e minimizzerai rischi e costi del progetto. 

0
voti
Azz...ora si complica. Tieni conto che comunque la spesa per i componenti è piuttosto contenuta ed i rischi sono anch'essi contenuti (ne ho già realizzata un'altra solo elettromeccanica) a meno che tu non ti riferisca ai rischi connessi agli aspetti normativa sicurezza ecc.
comunque sia sono interventi per amici ...dato che le centraline originali, per ovvie logiche di mercato, costano diverse centinaia di euro. Se riesco a far "girare" il circuito del post precedente in pratica è fatta e con il codice di Arduino posso inserire funzioni aggiuntive o altro.
Potresti dirmi qualcosa di più sulla compatibilità elettromagnetica?
Per chiarezza ripeto che le necessità è limitata all'alimentazione di un attuatore elettromeccanico, in pratica una robusta bobina (elettromagnete) che apre una valvola. Il utto in un ambiente relativamente contaminato dal punto di vista elettromagnetico (sala motori).
Grazie per la risposta
comunque sia sono interventi per amici ...dato che le centraline originali, per ovvie logiche di mercato, costano diverse centinaia di euro. Se riesco a far "girare" il circuito del post precedente in pratica è fatta e con il codice di Arduino posso inserire funzioni aggiuntive o altro.
Potresti dirmi qualcosa di più sulla compatibilità elettromagnetica?
Per chiarezza ripeto che le necessità è limitata all'alimentazione di un attuatore elettromeccanico, in pratica una robusta bobina (elettromagnete) che apre una valvola. Il utto in un ambiente relativamente contaminato dal punto di vista elettromagnetico (sala motori).
Grazie per la risposta
0
voti
Con l'applicazione della realizzazione ti assumi i rischi delle conseguenze degli eventuali malfunzionamenti.
Penso infatti la si possa caratterizzare come una macchina, però non conosco le modalità di gestione.
Scritto questo, forse poco costruttivo, suggerirei di porre molta attenzione alla stesura del codice(lo sketch di Arduino); oltre ai comandi, ad esempio, immagino la presenza(forse) di segnali che andrebbero interpretati in funzione degli stati di controllo della passerella stessa.
Saluti
Penso infatti la si possa caratterizzare come una macchina, però non conosco le modalità di gestione.
Scritto questo, forse poco costruttivo, suggerirei di porre molta attenzione alla stesura del codice(lo sketch di Arduino); oltre ai comandi, ad esempio, immagino la presenza(forse) di segnali che andrebbero interpretati in funzione degli stati di controllo della passerella stessa.
Saluti
W - U.H.F.
-

WALTERmwp
30,2k 4 8 13 - G.Master EY

- Messaggi: 8989
- Iscritto il: 17 lug 2010, 18:42
- Località: le 4 del mattino
1
voti
non voglio assolutamente bloccare la tua iniziativa ma come sempre è facile gestire il funzionamento normale della macchina più complicato prevedere cosa fare in caso di funzionamento anomalo
Le prime che mi vengono in mente:
Il comando è manuale ? Cioè si muvoe finché premi un pulsante o azioni qualcosa. Cosa succede se continui a premere oltre il punto massimo di estensione/rientro ?
Cosa succede se durante il movimento qualcosa blocca lo spostamento della passerella ?
Se aziono il comando e per qualsiasi motivo la passerella non si muove come mi comporto ?
Poi sarebbe bello che la passerella non si muovesse se rileva un peso cioè io la sto attraversando e tu la muovi togliendola da sottio i piedi. Questa è una finezza si presume che chi aziona abbia in vista la passerella.
Alla fine le centinaia di euro forse non sono poi tante se prevedei non solo il funzionamento standard ma tutti i possibili casi che ti permettono di far funzionare i lsistema in sicurezza.
Le prime che mi vengono in mente:
Il comando è manuale ? Cioè si muvoe finché premi un pulsante o azioni qualcosa. Cosa succede se continui a premere oltre il punto massimo di estensione/rientro ?
Cosa succede se durante il movimento qualcosa blocca lo spostamento della passerella ?
Se aziono il comando e per qualsiasi motivo la passerella non si muove come mi comporto ?
Poi sarebbe bello che la passerella non si muovesse se rileva un peso cioè io la sto attraversando e tu la muovi togliendola da sottio i piedi. Questa è una finezza si presume che chi aziona abbia in vista la passerella.
Alla fine le centinaia di euro forse non sono poi tante se prevedei non solo il funzionamento standard ma tutti i possibili casi che ti permettono di far funzionare i lsistema in sicurezza.
-

luxinterior
4.311 3 4 9 - Master EY

- Messaggi: 2690
- Iscritto il: 6 gen 2016, 17:48
1
voti
Condivido quanto scritto da WALTERmwp e luxinterior
Sono incerto.
Potresti realizzarlo con un piccolo PLC che dovrebbe già avere ingressi e uscite adatte.
Se monti MOS e adatti ingressi ad arduino, alla fine avrai un PLC, ma con molto più lavoro artigianale.
Lo schema di isolamento che di ha proposto Fedib ha l'inconveniente che alla accensione il uc ATMEL arduino forse parte con le uscite a 0 volt, ossia con opto attivato e MOS in conduzione, quindi elettromagnete attivato, poi dopo qualche secondo lo sketch le disattiverà. Medita se è accettabile.
Secondo me, se il cablaggio è ben fatto e la massa elettronica è connessa in un solo punto alla massa potenza, l'isolamento galvanico è inutile. Occorre studiare bene il cablaggio esistente.
Hai gli schemi di cablaggio del sistema a bordo imbarcazione?
Per gli ingressi logici, devi capire prime sa "chiudono a zero volt" oppure "chiudono a +12? V"
oppure sono un "contatto libero da tensione".
Se un bobina è in cortocircuito si può danneggiare il MOS che la pilota?
Che protezioni inserisci?
Quale è stata la causa del guasto della scheda elettronica presedente?
Danbneggiamento da salino ?
Secondo me, anche se quoti le ore che impiegherai a 7 € /ora (quanto la paga di una colf), ti verrà a costare molto più dell'esoso pezzo di ricambio.

Sono incerto.
Potresti realizzarlo con un piccolo PLC che dovrebbe già avere ingressi e uscite adatte.
Se monti MOS e adatti ingressi ad arduino, alla fine avrai un PLC, ma con molto più lavoro artigianale.
Lo schema di isolamento che di ha proposto Fedib ha l'inconveniente che alla accensione il uc ATMEL arduino forse parte con le uscite a 0 volt, ossia con opto attivato e MOS in conduzione, quindi elettromagnete attivato, poi dopo qualche secondo lo sketch le disattiverà. Medita se è accettabile.
Secondo me, se il cablaggio è ben fatto e la massa elettronica è connessa in un solo punto alla massa potenza, l'isolamento galvanico è inutile. Occorre studiare bene il cablaggio esistente.
Hai gli schemi di cablaggio del sistema a bordo imbarcazione?
Per gli ingressi logici, devi capire prime sa "chiudono a zero volt" oppure "chiudono a +12? V"
oppure sono un "contatto libero da tensione".
Se un bobina è in cortocircuito si può danneggiare il MOS che la pilota?
Che protezioni inserisci?
Quale è stata la causa del guasto della scheda elettronica presedente?
Danbneggiamento da salino ?
Secondo me, anche se quoti le ore che impiegherai a 7 € /ora (quanto la paga di una colf), ti verrà a costare molto più dell'esoso pezzo di ricambio.

35 messaggi
• Pagina 1 di 4 • 1, 2, 3, 4
Chi c’è in linea
Visitano il forum: Nessuno e 117 ospiti

Elettrotecnica e non solo (admin)
Un gatto tra gli elettroni (IsidoroKZ)
Esperienza e simulazioni (g.schgor)
Moleskine di un idraulico (RenzoDF)
Il Blog di ElectroYou (webmaster)
Idee microcontrollate (TardoFreak)
PICcoli grandi PICMicro (Paolino)
Il blog elettrico di carloc (carloc)
DirtEYblooog (dirtydeeds)
Di tutto... un po' (jordan20)
AK47 (lillo)
Esperienze elettroniche (marco438)
Telecomunicazioni musicali (clavicordo)
Automazione ed Elettronica (gustavo)
Direttive per la sicurezza (ErnestoCappelletti)
EYnfo dall'Alaska (mir)
Apriamo il quadro! (attilio)
H7-25 (asdf)
Passione Elettrica (massimob)
Elettroni a spasso (guidob)
Bloguerra (guerra)



