Salve a tutti
Ho realizzato un driver su PCB per 2 motori stepper da utilizzare con un micorcontrollore stm32.
i 2 stepper funzionano uno a 12V e l'altro a 7.5V, così ho deciso di utilizzare un'alimentazione da 12V e un regolatore lineare LM317 per alimentare il resto dei carichi a valle: microcontrollore, encoders e stepper.
la corrente assorbita non dovrebbe superare i 500mA, feci alcune misure e qualche conto, non ricordo benei valori precisi, ma di certo inferiore a 1.5A che dovrebbe essere la corrente massima dai datasheet del regolatore.
dai calcoli della potenza dissipata emerse che era necessario un Heat sink cosi ne ho aggiunto uno idoneo.
L'unica cosa che non mi torna dai datasheet è questo grafico:
nel mio caso la delta VOI è di 4.5V, stando a quel grafico sarei in quella zona crescente iniziale, cosa significa che la corrente massima è limitata?
se alimento senza lo stepper collegato è tutto ok, la tensione sta sui 7.5 7.7V ,ma come connetto lo stepper la tensione cade a 5.5V ho misurato la corrente in queste condizioni e risulta di 400mA.
ho fatto anche alcuni test con lo stesso regolatore e stessa vin vout su breadboard e due motori DC.
Con un motore collegato tutto ok con 2 motori collegati la tensione cade a 4.4V. in questo caso non ho misurato la corrente.
vorrei capire il motivo di tale malfunzionamento, dai datasheet mi era sembrato di capire che il regolatore potesse funzionare bene.
al limite potete consigliarmi un regolatore differente che possa fittare nel PCB che ho gia progettato?
Riprogettare da capo il PCB e farmelo spedire di nuovo è l'ultima cosa che voglio fare.
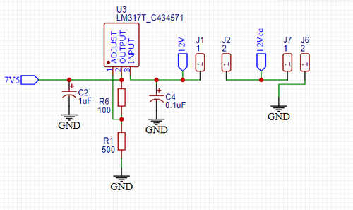
Il circuito dell'alimentazione:
Alcune foto del PCB:
Regolatore LM317T caduta sotto carico
Moderatori:
carloc,
g.schgor,
BrunoValente,
IsidoroKZ
17 messaggi
• Pagina 1 di 2 • 1, 2
0
voti
0
voti
Il regolatore lo fissi al dissipatore con 3/4 fili vai a collegare i vari pin.
Questo pare sia uno dei migliori in quanto a caduta Vi-Vo.
Il PQ30RV21 sembra portare fino a 2 A.
Il grafico che stai considerando è la SOA non è la caduta di tensione in funzione della corrente erogata.
Ciao
Questo pare sia uno dei migliori in quanto a caduta Vi-Vo.
Il PQ30RV21 sembra portare fino a 2 A.
Il grafico che stai considerando è la SOA non è la caduta di tensione in funzione della corrente erogata.
Ciao
600 Elettra
0
voti
Ciao "trikolori" ma letto al contrario
Dal tuo grafico e anche dal data-sheet che ho da ST (March 2014 DocID2154 Rev 19) sembra proprio che quel regolatore sia fatto per regolare bene e dare il massimo di sé purché il drop-out sia maggiore di 5 volt, mentre nel tuo caso non è così.
Intanto ti consiglierei di misurare tutto quanto ti sia possibile: tensione di ingresso al regolatore, che magari non è stabile neppure lei; correnti di spunto agli stepper, che immagino ci siano anche per loro; ecc. ecc.
Fammi sapere ciao!
(visto adesso la risposta di
stefanopc che saluto
)
Dal tuo grafico e anche dal data-sheet che ho da ST (March 2014 DocID2154 Rev 19) sembra proprio che quel regolatore sia fatto per regolare bene e dare il massimo di sé purché il drop-out sia maggiore di 5 volt, mentre nel tuo caso non è così.
Intanto ti consiglierei di misurare tutto quanto ti sia possibile: tensione di ingresso al regolatore, che magari non è stabile neppure lei; correnti di spunto agli stepper, che immagino ci siano anche per loro; ecc. ecc.
Fammi sapere ciao!
(visto adesso la risposta di
)-

AZZZ
256 1 5 6 - CRU - Account cancellato su Richiesta utente
- Messaggi: 620
- Iscritto il: 4 mag 2018, 21:47
0
voti
Se consulti il seguente documento a pag 5 fig. 10 c'è il grafico corretto per determinare la caduta di tensione in funzione della corrente e della temperatura del chip.
Ciao
Ciao
Ultima modifica di
stefanopc il 1 apr 2021, 21:12, modificato 1 volta in totale.
600 Elettra
0
voti
Grazie a tutti delle risposte e dell'interesse!
safe operating area giusto? quindi per come l'ho dimensionato sarei al limite...
ohoo mi hai beccato!
beh sembra che abbia dimensionato il tutto in modo troppo risicato e di conseguenza mi trovo in una zona di funzionamento "insatabile", purtroppo non avevo dato troppa importanza ai grafici e dai datasheet mi era sembrato che la delta V dovesse essere almeno 3V.
la Vin comunque dovrebbe essere abbastanza stabile anche sotto carico, infatti misurandola passa da 12.2 a 12V.
Domani farò qualche misura piu dettagliata, ma soprattutto volevo provare a diminuire la Vo cambiando la R e vedere se la caduta persiste.
Nel mio caso la soluzione più veloce sarebbe cambiare il partitore in modo da ottenere 6;6.5V in uscita (lo stepper dovrebbe funzionare lo stesso) e una deltav di 6;5.5V, solo che dovrei tagliare il pin di alimentazione del microcontrollore e alimentarlo da USB in quanto al minimo accetta 7V in ingresso (Ho gia provato 12V->7V e la caduta si ripresenta).
al limite compro un altro integrato per esempio l'LM350
Il grafico che stai considerando è la SOA non è la caduta di tensione in funzione della corrente erogata.
Ciao
safe operating area giusto? quindi per come l'ho dimensionato sarei al limite...
Ciao "trikolori" ma letto al contrario
ohoo mi hai beccato!
Dal tuo grafico e anche dal data-sheet che ho da ST (March 2014 DocID2154 Rev 19) sembra proprio che quel regolatore sia fatto per regolare bene e dare il massimo di sé purché il drop-out sia maggiore di 5 volt, mentre nel tuo caso non è così.
Intanto ti consiglierei di misurare tutto quanto ti sia possibile: tensione di ingresso al regolatore, che magari non è stabile neppure lei; correnti di spunto agli stepper, che immagino ci siano anche per loro; ecc. ecc.
Fammi sapere ciao!
beh sembra che abbia dimensionato il tutto in modo troppo risicato e di conseguenza mi trovo in una zona di funzionamento "insatabile", purtroppo non avevo dato troppa importanza ai grafici e dai datasheet mi era sembrato che la delta V dovesse essere almeno 3V.
la Vin comunque dovrebbe essere abbastanza stabile anche sotto carico, infatti misurandola passa da 12.2 a 12V.
Domani farò qualche misura piu dettagliata, ma soprattutto volevo provare a diminuire la Vo cambiando la R e vedere se la caduta persiste.
Nel mio caso la soluzione più veloce sarebbe cambiare il partitore in modo da ottenere 6;6.5V in uscita (lo stepper dovrebbe funzionare lo stesso) e una deltav di 6;5.5V, solo che dovrei tagliare il pin di alimentazione del microcontrollore e alimentarlo da USB in quanto al minimo accetta 7V in ingresso (Ho gia provato 12V->7V e la caduta si ripresenta).
al limite compro un altro integrato per esempio l'LM350
0
voti
Per fornire 0.5A l'LM317 ha bisogno di una differenza di tensione Vin-Vout superiore a 3V, quindi per la tua applicazione dovrebbe farcela.
Verifica che non sia un componente farlocco, se lo hai acquistato da un rivenditore non affidabile è probabile che lo sia, in rete ce ne sono una miriade che vendono scarti di produzione che spesso apparentemente funzionano ma che non forniscono la corrente dichiarata nel datasheet, oppure che in certe condizioni oscillano quando non dovrebbero.
Verifica che non sia un componente farlocco, se lo hai acquistato da un rivenditore non affidabile è probabile che lo sia, in rete ce ne sono una miriade che vendono scarti di produzione che spesso apparentemente funzionano ma che non forniscono la corrente dichiarata nel datasheet, oppure che in certe condizioni oscillano quando non dovrebbero.
-

BrunoValente
39,6k 7 11 13 - G.Master EY

- Messaggi: 7796
- Iscritto il: 8 mag 2007, 14:48
0
voti
al limite compro un altro integrato per esempio l'LM350
Mi sembra un'ottima idea

EDIT: visto adesso l'intervento di Bruno, che saluto
Secondo me anche no: un motore stepper è pur sempre un motore ad avvolgimenti = correnti di spunto per farlo girare Quanta corrente "assorbe" uno stepper quando non gira, magari perché bloccato o grippato, oppure quando la tensione applicata è insufficiente?
-

AZZZ
256 1 5 6 - CRU - Account cancellato su Richiesta utente
- Messaggi: 620
- Iscritto il: 4 mag 2018, 21:47
0
voti
Ciao
AZZZ, pare abbia verificato
Comunque per fugare ogni dubbio basta provare con un carico resistivo, ad esempio una lampada a filamento.
irolokirt ha scritto:se alimento senza lo stepper collegato è tutto ok, la tensione sta sui 7.5 7.7V ,ma come connetto lo stepper la tensione cade a 5.5V ho misurato la corrente in queste condizioni e risulta di 400mA.
Comunque per fugare ogni dubbio basta provare con un carico resistivo, ad esempio una lampada a filamento.
-

BrunoValente
39,6k 7 11 13 - G.Master EY

- Messaggi: 7796
- Iscritto il: 8 mag 2007, 14:48
17 messaggi
• Pagina 1 di 2 • 1, 2
Chi c’è in linea
Visitano il forum: Nessuno e 151 ospiti

Elettrotecnica e non solo (admin)
Un gatto tra gli elettroni (IsidoroKZ)
Esperienza e simulazioni (g.schgor)
Moleskine di un idraulico (RenzoDF)
Il Blog di ElectroYou (webmaster)
Idee microcontrollate (TardoFreak)
PICcoli grandi PICMicro (Paolino)
Il blog elettrico di carloc (carloc)
DirtEYblooog (dirtydeeds)
Di tutto... un po' (jordan20)
AK47 (lillo)
Esperienze elettroniche (marco438)
Telecomunicazioni musicali (clavicordo)
Automazione ed Elettronica (gustavo)
Direttive per la sicurezza (ErnestoCappelletti)
EYnfo dall'Alaska (mir)
Apriamo il quadro! (attilio)
H7-25 (asdf)
Passione Elettrica (massimob)
Elettroni a spasso (guidob)
Bloguerra (guerra)

