nella realizzazione di un'alimentatore switching dalle prestazioni considerevoli (Vout 24 V I-Max 44 A)
sono alle prese con una serie di bruciature ripetute dei mosfet di potenza che pilotano il primario...
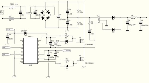
Si tratta della solita configurazione semirisonante (in stile IR2153 per intenderci) in cui due mosfet chiudono alternativamente sul ramo alto ed il ramo basso del 310 VDC un capo del primario,mentre il secondo capo e' collegato al punto centrale dei condensatori posti in serie sulla stessa 310 VDC.(155Vdc)
Il Gate driver (un IR2113) sembra funzionare normalmente sia sul lato basso che alto.
Il dead-time e' volutamente molto alto,specialmente tenendo conto del fatto che si tratta di un prototipo.
Il problema si presenta quanto la corrente in uscita supera i 25/30 Ampere,al di sotto e' tutto regolare.
Il dimensionamento del primario e' ottenuto con le solite formule note a tutti.
Sul primario e' presente una rete di Snubber data da un condensatore 1nf/1000V in serie ad una resistenza da 100 ohm ed in piu' un tranzorbs che si innesca a 500V (che rimane freddo)i Mosfet sul primario sono da 30 Ampere 600V.
Vengo alla domanda:quali sono le cause che piu' frequentemente in sistemi come questo portano alla bruciatura (IN CORTO) dei mosfet ?
Io temo che ad alte correnti di pilotaggio arrivino disturbi elettromagnetici agli ingressi del gate-driver( o anche alla parte a monte che lo comanda ) che portano alla conduzione contemporanea dei mosfet..
Cosa ne pensate? Grazie a tutti dell'interesse...


Elettrotecnica e non solo (admin)
Un gatto tra gli elettroni (IsidoroKZ)
Esperienza e simulazioni (g.schgor)
Moleskine di un idraulico (RenzoDF)
Il Blog di ElectroYou (webmaster)
Idee microcontrollate (TardoFreak)
PICcoli grandi PICMicro (Paolino)
Il blog elettrico di carloc (carloc)
DirtEYblooog (dirtydeeds)
Di tutto... un po' (jordan20)
AK47 (lillo)
Esperienze elettroniche (marco438)
Telecomunicazioni musicali (clavicordo)
Automazione ed Elettronica (gustavo)
Direttive per la sicurezza (ErnestoCappelletti)
EYnfo dall'Alaska (mir)
Apriamo il quadro! (attilio)
H7-25 (asdf)
Passione Elettrica (massimob)
Elettroni a spasso (guidob)
Bloguerra (guerra)










