inverter guasto
8 messaggi
• Pagina 1 di 1
0
voti
[1] inverter guasto
ciao ragazzi,avrei un piccolo inverter economico che forse ho sovraccaricato un pochino,quindi ha ceduto,e va sempre in protezione,quindi l'ho aperto e constatato che uno dei MOS irf740A era andato,quindi l'ho sostituito ma va ancora in protezione o avvolte si accende ma all'uscita dei capi 220 escono solo 136 volt, qualche idea?
0
voti
pino81 ha scritto:...ma all'uscita dei capi 220 escono solo 136 volt..,
Molto strano!
Questo mi fa sospettare del ponte H.
Sicuro che gli altri MOS sono efficienti?
Non è che si è bruciata qualche pista del PCB che non si vede?
Controlla i fori metallizzati, magari estraendo i MOS hanno perso la loro conduttività tra un lato e l'altro del PCB.
Se quello che funziona basta non lo tocca' sennò te lassa!
0
voti
ok faro ormai domani questi controlli,comunque è impossibile che ci sia qualche problema al settore di pilotaggio al livello degli integrati SMD giusto? non avrebbe dato segnali di vita.... c'e da considerare che per quanto economico ha anche la funzione di protezione da sovraccaricoabusivo ha scritto:[Sicuro che gli altri MOS sono efficienti?
Non è che si è bruciata qualche pista del PCB che non si vede?
Controlla i fori metallizzati, magari estraendo i MOS hanno perso la loro conduttività tra un lato e l'altro del PCB.
e non dovrebbe influire a carico nullo è giusto...
0
voti
pino81 ha scritto:... è giusto...
Se l'inverter era efficiente dovrebbe essere stato cosi.
Prendi tutto con beneficio di inventario!
Solitamente negli oggetti economici ci scrivono di tutto.
Comunque nella mia casistica i MOS sono sempre saltati in coppia.
Se quello che funziona basta non lo tocca' sennò te lassa!
0
voti
buongiorno, allora,nel dubbio ho sostituito tutti i mosfet ,tranne i 2 dall altro lato,ho controllato tutti i diodi ,diodi zener accanto i mosfet e transistor,e solo uno da continuità tra i poli che ho evidenziato,invece 580 tra il polo singolo dall'altro lato e uno di questi 2, ma è l'unico transistor 431,gli altri sono y1 o y2 o 30
0
voti
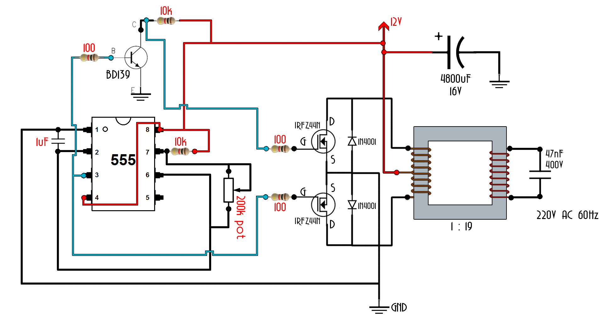
nessun esito va ancora in protezione,invece stavo optando per un inverter autocostruito come questo,ma chissa quale è la corrente in stand by,quello era solo di 40/50 mA
0
voti
rieccoci,riprendo il thread perché ho voluto ri-testare l'inverter smontato dal case, e a sorpresa ha fatto una leggera sintilla da assorbimento alla connessione della 12V come è normale che sia ed ai poli di output ci sono i 220 V ! non so perché ora dia la tensione giusta.. ma quello che ho notato è che i 2 mosfet segnati con le X scaldano anche senza il carico invece il mosfet senza X che ha in comune il drain con l'altro cerchiato insieme non scalda,invece i 3 mosfet nella parentesi sono uguali il quarto è diverso e non scalda neanche... dite che è tutto nella norma..? lo posso riassemblare?
ps. non vorrei testare quale è la soglia di protezione,per evitare che si ri-bruci qualcosa,una lampadina a neon riesce a farla accendere..
ps. non vorrei testare quale è la soglia di protezione,per evitare che si ri-bruci qualcosa,una lampadina a neon riesce a farla accendere..
8 messaggi
• Pagina 1 di 1
Torna a Costruzione, riparazione, riutilizzo
Chi c’è in linea
Visitano il forum: Google [Bot] e 8 ospiti

Elettrotecnica e non solo (admin)
Un gatto tra gli elettroni (IsidoroKZ)
Esperienza e simulazioni (g.schgor)
Moleskine di un idraulico (RenzoDF)
Il Blog di ElectroYou (webmaster)
Idee microcontrollate (TardoFreak)
PICcoli grandi PICMicro (Paolino)
Il blog elettrico di carloc (carloc)
DirtEYblooog (dirtydeeds)
Di tutto... un po' (jordan20)
AK47 (lillo)
Esperienze elettroniche (marco438)
Telecomunicazioni musicali (clavicordo)
Automazione ed Elettronica (gustavo)
Direttive per la sicurezza (ErnestoCappelletti)
EYnfo dall'Alaska (mir)
Apriamo il quadro! (attilio)
H7-25 (asdf)
Passione Elettrica (massimob)
Elettroni a spasso (guidob)
Bloguerra (guerra)


