Elettronica lineare e digitale: didattica ed applicazioni
Moderatori:
carloc,
g.schgor,
BrunoValente,
IsidoroKZ
da
Antonio2000 » 12 set 2021, 12:30
ciao a tutti, mi chiamo Antonio.
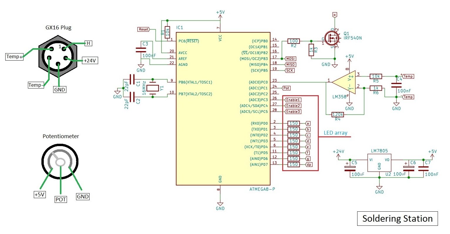
qualcuno ha idea di come si collega le punte del saldatore hakko T12 ? sulla punta ho tre contatti! immagino che ovviamente due serviranno per la resistenza e la ntc per rilevare la temperatura? dove si collega?
il progetto che sto/vorrei realizare e' questo:
https://www.allaboutcircuits.com/projec ... n-atmega8/grazie a tutti!

-

Antonio2000
5 2
-
- Messaggi: 29
- Iscritto il: 3 set 2021, 11:17
da
Antonio2000 » 12 set 2021, 13:15
elektronik ha scritto:Spero di non aver sbagliato ma credo che in questo modo e più facile capire i collegamenti
Si forse funziona, dovrò provare.
Grazie
-

Antonio2000
5 2
-
- Messaggi: 29
- Iscritto il: 3 set 2021, 11:17
Torna a Elettronica generale
Chi c’è in linea
Visitano il forum: Google Adsense [Bot] e 85 ospiti