Cos'è ElectroYou | Login Iscriviti

ElectroYou - la comunità dei professionisti del mondo elettrico

Transitor interruttore

Elettronica lineare e digitale: didattica ed applicazioni

Moderatori: Foto Utentecarloc, Foto Utenteg.schgor, Foto UtenteBrunoValente, Foto UtenteIsidoroKZ

0
voti

[1] Transitor interruttore

Messaggioda Foto Utenteattila666 » 3 nov 2021, 19:41

Buonasera,
scusate il banale argomento, ma dopo un paio di ore su internet e vari progetti su bradboard e su tinkercad chiedo a voi :oops:
Dovrei fare il seguente circuito, ovvero quando do l'Impulso dovrei avere i 5V sul collettore ?! (sono consapevole che manca qualche componente e collegamento :oops: ) non so se è corretto il 3906 oppure occorre il 3904, potete aiutarmi ?
Allegati
Cattura.JPG
Avatar utente
Foto Utenteattila666
70 3
New entry
New entry
 
Messaggi: 84
Iscritto il: 23 giu 2014, 13:59

0
voti

[2] Re: Transitor interruttore

Messaggioda Foto UtenteEtemenanki » 3 nov 2021, 19:52

Come transistor ua il BC327, forse qui e' piu facile trovare quello.

Metti anche una R da 47K o piu fra base e +5V, per sicurezza, e sarebbe meglio se ci fosse anche una resistenza (10k o piu) fra collettore e GND, per fare da pulldown.

Ovviamente avrai l'impulso positivo sul collettore quando alla base darai un'impulso negativo, essendo quello un PNP (se ti serve averlo quando dai un'impulso positivo, devi pilotare il PNP con un NPN).

Inoltre se quando non vuoi il positivo sul collettore non dai i 5V alla base ma una tensione minore, non funziona correttamente, anche in quel caso serve usare un altro transistor per pilotare il PNP.
"Sopravvivere" e' attualmente l'unico lusso che la maggior parte dei Cittadini italiani,
sia pure a costo di enormi sacrifici, riesce ancora a permettersi.
Avatar utente
Foto UtenteEtemenanki
9.507 3 6 10
Master
Master
 
Messaggi: 5935
Iscritto il: 2 apr 2021, 23:42
Località: Dalle parti di un grande lago ... :)

0
voti

[3] Re: Transitor interruttore

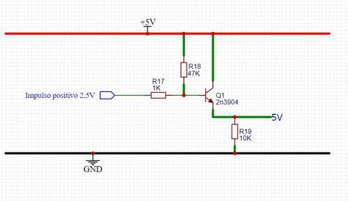
Messaggioda Foto Utenteattila666 » 3 nov 2021, 20:00

Grazie per la pronta risposta, allora l'impulso è 2.5 V positivi, e se possibile userei uno dei due transistor che ho detto, altrimenti devo acquistarli
Così andrebbe bene ?
Allegati
Cattura.JPG
Avatar utente
Foto Utenteattila666
70 3
New entry
New entry
 
Messaggi: 84
Iscritto il: 23 giu 2014, 13:59

6
voti

[4] Re: Transitor interruttore

Messaggioda Foto UtenteIsidoroKZ » 3 nov 2021, 20:22

Al posto di impiegare ore cercando in rete un circuito e fare tentativi a casaccio, perche' non provi a investire due ore di tempo a imparare come funziona un transistor. Poi altri 10 minuti a fare gli schemi con fidocadj.

Quando non dai l'impulso a 2.5V, quanto vale la tensione sull'ingresso? 0V? Circuito aperto?

Il carico che deve ricevere i 5V quando attivi l'interruttore che cos'e`? Quanto assorbe? Come e` collegato?

Ci sono cinque punti interrogativi, fornisci cinque risposte e fai lo schema in fidocadj, per esempio del primo schema, poi provo a spiegarti come funziona il transistore.
Per usare proficuamente un simulatore, bisogna sapere molta più elettronica di lui
Plug it in - it works better!
Il 555 sta all'elettronica come Arduino all'informatica! (entrambi loro malgrado)
Se volete risposte rispondete a tutte le mie domande
Avatar utente
Foto UtenteIsidoroKZ
121,2k 1 3 8
G.Master EY
G.Master EY
 
Messaggi: 21059
Iscritto il: 17 ott 2009, 0:00

5
voti

[5] Re: Transitor interruttore

Messaggioda Foto UtenteBrunoValente » 3 nov 2021, 20:28

No non va bene e non si capisce esattamente cosa ti occorre.

Provo a fare l'indovino:

se quello che chiami impulso 2.5V è una tensione di comando che può assumere due valori 0V oppure 2.5V rispetto al riferimento e se vuoi che quando la tensione di comando vale 0V la tensione di uscita dal circuito deve assumere un valore di 0V e che quando la tensione di comando vale 2.5V la tensione di uscita deve assumere il valore di 5V allora questo dovrebbe fare al caso tuo



Ho dato per scontato che il carico sia collegato ai morsetti di uscita che ho disegnato e che non valga meno di 100ohm... l'ho visto nella sfera di cristallo!

Schemi con FIDOCAD per favore!!
Avatar utente
Foto UtenteBrunoValente
39,6k 7 11 13
G.Master EY
G.Master EY
 
Messaggi: 7796
Iscritto il: 8 mag 2007, 14:48

0
voti

[6] Re: Transitor interruttore

Messaggioda Foto UtenteBrunoValente » 3 nov 2021, 20:30

Scusa Foto UtenteIsidoroKZ, non avevo visto il tuo messaggio.

Foto Utenteattila666, ha ragione Foto UtenteIsidoroKZ, non si arriva da nessuna parte se non si hanno le idee chiare sul funzionamento del circuito, perciò rispondi alle sua domande e segui con attenzione quello che avrà da dirti.
Avatar utente
Foto UtenteBrunoValente
39,6k 7 11 13
G.Master EY
G.Master EY
 
Messaggi: 7796
Iscritto il: 8 mag 2007, 14:48

0
voti

[7] Re: Transitor interruttore

Messaggioda Foto Utenteattila666 » 3 nov 2021, 21:09

@isidoroKz e @BrunoValente
scusatemi, pensavo le info che avevo dato bastassero,
Comunque rispondo in ordine:
-Quando non dai l'impulso a 2.5V, quanto vale la tensione sull'ingresso? 0V? Circuito aperto?
> non saprei proviene dal consenso di un sensore di presenza (PIR) (allego foto) credo che non sia alimentato quando non invia il consenso

-Il carico che deve ricevere i 5V quando attivi l'interruttore che cos'e`? Quanto assorbe? Come e` collegato?
> è l'entrata di un imput digitale di un ESP8266 pochi mA credo

@BrunoValente, è giusta la tua eduzione e grazie per lo sforzo nonostante le misere informazioni che ho dato.
provo a replicarlo :ok:
Allegati
Cattura1.JPG
Cattura1.JPG (55.62 KiB) Osservato 4856 volte
Avatar utente
Foto Utenteattila666
70 3
New entry
New entry
 
Messaggi: 84
Iscritto il: 23 giu 2014, 13:59

2
voti

[8] Re: Transitor interruttore

Messaggioda Foto UtenteIsidoroKZ » 3 nov 2021, 22:47

L'ESP8266 e` alimentato a 3.3V (o anche meno). Perche' vuoi entrare su in ingresso logico con 5V?

Data sheet del PIR per vedere a che tensione lavora, che tipo di uscita ha?
Per usare proficuamente un simulatore, bisogna sapere molta più elettronica di lui
Plug it in - it works better!
Il 555 sta all'elettronica come Arduino all'informatica! (entrambi loro malgrado)
Se volete risposte rispondete a tutte le mie domande
Avatar utente
Foto UtenteIsidoroKZ
121,2k 1 3 8
G.Master EY
G.Master EY
 
Messaggi: 21059
Iscritto il: 17 ott 2009, 0:00

0
voti

[9] Re: Transitor interruttore

Messaggioda Foto Utenteattila666 » 3 nov 2021, 23:40

Ho trovato il datasheet (allegato),
Mi occorrono i 5V perché attualmente è collegato a due input ESP è non riesco a far scattare lo stato logico HIGH (se non dandogli come prova 5V diretti)
Quando era collegato con un solo Input ESP andava bene, ma con due Input ESP non scatta più, suppongo perché si divide la corrente ?!
Allegati
datasheet (1).pdf
(868.49 KiB) Scaricato 119 volte
Avatar utente
Foto Utenteattila666
70 3
New entry
New entry
 
Messaggi: 84
Iscritto il: 23 giu 2014, 13:59

0
voti

[10] Re: Transitor interruttore

Messaggioda Foto Utenteattila666 » 4 nov 2021, 0:39

@BrunoValente, ho simulato il circuito e sembra che faccia quel che deve, per correttezza ho replicato lo schema su fidocad (fidocadj non si installa per problemi di Java) ma non posso allegarlo perché non è permessa l'estensione fdc...) ho eltto anche la guida ma non capisco come fare, mi spiace
Allegati
Fidocad_Transistor.JPG
Avatar utente
Foto Utenteattila666
70 3
New entry
New entry
 
Messaggi: 84
Iscritto il: 23 giu 2014, 13:59

Prossimo

Torna a Elettronica generale

Chi c’è in linea

Visitano il forum: Nessuno e 139 ospiti