Caricabatterie Switching LX915 NE.

Elettronica lineare e digitale: didattica ed applicazioni

Moderatori: Foto Utentecarloc, Foto Utenteg.schgor, Foto UtenteBrunoValente, Foto UtenteIsidoroKZ

Avatar utente
Foto Utentegianniniivo
9.070 7 11 13
No Rank
Messaggi: 2876
Iscritto il: 5 feb 2019, 22:50
1
voti

[1] Caricabatterie Switching LX915 NE.

Messaggioda Foto Utentegianniniivo » 22 nov 2021, 15:24

Buon giorno Forum.
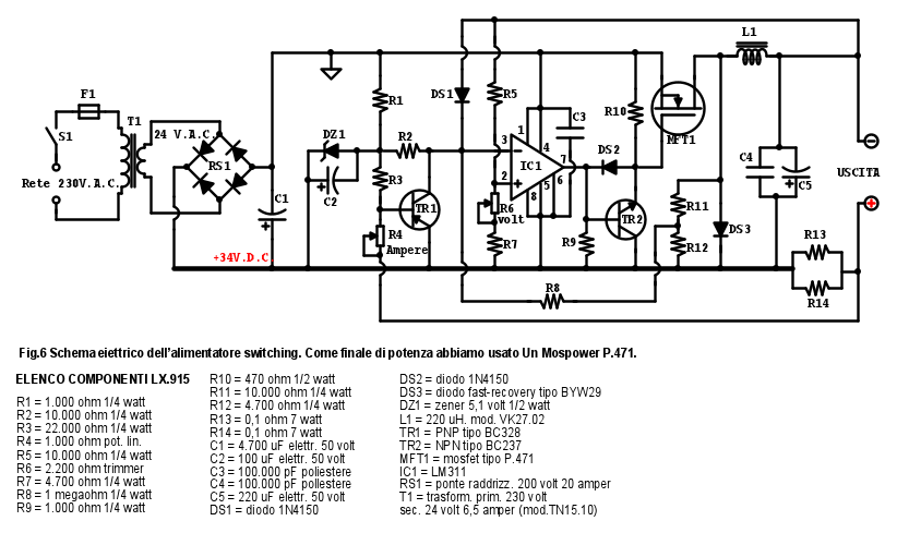
Qualche anno fa ereditai da un amico un carica batterie switching di NE, denominato LX915, (rivista n° 129, pag. 10) completato e funzionante, realizzato mediante kit e con mobiletto originale. Il dispositivo funziona ma è pesante e scalda benché sia switching. Adesso non ricordo se ci fosse qualche componente in particolare che scaldasse più di altri ma quello che non mi convince è che per avere 14V in uscita si debba avere una tensione di 34V ai capi dell’elettrolitico di filtro.
L’intenzione sarebbe: eliminare il trasformatore e sostituirlo con un alimentatore switching da 24 V – 7A che ho già in casa, simile a questo

Quello che temo è che riducendo la tensione d’ingresso non funzioni più il regolatore di carica. Si potrà modificare?

Allego lo schema originale nell’eventualità che qualche amico volesse introdurre qualche modifica sia per l’adattamento o per il miglioramento del progetto.

Grazie per l’attenzione.

Avatar utente
Foto UtenteIsidoroKZ
121,2k 1 3 8
G.Master EY
G.Master EY
Messaggi: 21059
Iscritto il: 17 ott 2009, 0:00
2
voti

[2] Re: Caricabatterie Switching LX915 NE.

Messaggioda Foto UtenteIsidoroKZ » 22 nov 2021, 16:25

gianniniivo ha scritto:Quello che temo è che riducendo la tensione d’ingresso non funzioni più il regolatore di carica.
.


La cosa più semplice è provare. Ad una prima occhiata appena sveglio mi pare che funzioni lo stesso, al più c'è da modificare il partitore R11-R12 per ottenere la stessa frequenza di funzionamento. Il MOS ringrazia per la riduzione di tensione sul gate. Qual è la sigla completa del MOS?
Per usare proficuamente un simulatore, bisogna sapere molta più elettronica di lui
Plug it in - it works better!
Il 555 sta all'elettronica come Arduino all'informatica! (entrambi loro malgrado)
Se volete risposte rispondete a tutte le mie domande

Avatar utente
Foto Utentegianniniivo
9.070 7 11 13
No Rank
Messaggi: 2876
Iscritto il: 5 feb 2019, 22:50
0
voti

[3] Re: Caricabatterie Switching LX915 NE.

Messaggioda Foto Utentegianniniivo » 22 nov 2021, 17:56

Ciao Foto UtenteIsidoroKZ, bentornato.
Chiedo scusa per la risposta tardiva ma dopo la pubblicazione ho dovuto recarmi all’eco centro per smaltire un bel po’ cianfrusaglie che ostruivano l’accesso al box.

Se il regolatore può funzionare ugualmente senza guastarsi sono a metà dell’opera. Devo reperire tutto l’occorrente e provare a collegarlo. In effetti, trattandosi di un intervento di sottoalimentazione, non dovrebbe guastarsi; al limite potrebbe non regolare correttamente o non regolare affatto ma senza rompersi.

Per quanto riguarda il Mosfet devo ammettere che temevo la domanda; NE, in certi casi faceva rimarchiare certi componenti e questo Mosfet è uno di quelli. Non posso darti certezza assoluta ma azzarderei che si tratta di un IRFP4710 in formato TO-247AC che, all'occorrenza, potrei sostituire con un IRFP2907 con case equivalente che dovrebbe essere anche migliore come caratteristiche.

Quindi consigli di provarlo senza toccare il circuito e vedere come regola?

Avatar utente
Foto Utentesetteali
11,9k 5 5 9
Master
Master
Messaggi: 5922
Iscritto il: 15 dic 2013, 20:09
Contatta:
1
voti

[4] Re: Caricabatterie Switching LX915 NE.

Messaggioda Foto Utentesetteali » 23 nov 2021, 0:15

Buonasera Ivo, è interessante, anche perché sarà uno schema usato e costruito da diverse persone e senz'altro avranno notato anche loro questo riscaldamento eccessivo.
Alex
https://www.facebook.com/Elettronicaeelettrotecnica

<< vedi di pigliare arditamente in mano, il dizionario che ti suona in bocca,
se non altro è schietto e paesano.
(Giuseppe Giusti) <<

Avatar utente
Foto UtenteIsidoroKZ
121,2k 1 3 8
G.Master EY
G.Master EY
Messaggi: 21059
Iscritto il: 17 ott 2009, 0:00
1
voti

[5] Re: Caricabatterie Switching LX915 NE.

Messaggioda Foto UtenteIsidoroKZ » 23 nov 2021, 2:39

gianniniivo ha scritto:Quindi consigli di provarlo senza toccare il circuito e vedere come regola?


Proverei ad alimentarlo a 24 V e vedere come va. Si potrebbe misurare la frequenza di commutazione a 34V e poi di nuovo a 24 V, se cambia troppo basta modificare R12 e portarla a 8.2kΩ.

Secondo me gli schemi sono molto piu` leggibili dal punto di vista elettronico se ogni componente ha il suo valore scritto vicino. Puo` anche essere utile avere un nome per il componente, R1, R2... ma il valore e` quello che fa capire cosa fa il circuito.
Per usare proficuamente un simulatore, bisogna sapere molta più elettronica di lui
Plug it in - it works better!
Il 555 sta all'elettronica come Arduino all'informatica! (entrambi loro malgrado)
Se volete risposte rispondete a tutte le mie domande

Avatar utente
Foto Utenteclaudiocedrone
21,3k 4 7 9
Master EY
Master EY
Messaggi: 15317
Iscritto il: 18 gen 2012, 12:36
0
voti

[6] Re: Caricabatterie Switching LX915 NE.

Messaggioda Foto Utenteclaudiocedrone » 23 nov 2021, 8:42

Sì, ma noi siamo abituati con gli schemi di NE con numerazione e legenda :-)
"Non farei mai parte di un club che accettasse la mia iscrizione" (G. Marx)

Avatar utente
Foto Utentegianniniivo
9.070 7 11 13
No Rank
Messaggi: 2876
Iscritto il: 5 feb 2019, 22:50
0
voti

[7] Re: Caricabatterie Switching LX915 NE.

Messaggioda Foto Utentegianniniivo » 23 nov 2021, 14:38

Buon giorno e grazie per gli interventi e aiuto; reperirò tutto il materiale necessario ad allestire un “angolo” per le prove. Appena possibile riferirò i risultati. Per quanto concerne i valori associati ai componenti devo dire che lo avevo pensato anch'io ma per ridurre lo spazio tra i componenti ho utilizzato la modalità espositiva di NE. Riconosco, comunque, che avere la possibilità di leggere nome componente e valore in simultanea sia molto meglio che dover spostare la pagina ogni volta per la lettura e con il prossimo schema adotterò tale metodo. Aggiornerò la discussione quanto prima. :ok:

Avatar utente
Foto Utentegianniniivo
9.070 7 11 13
No Rank
Messaggi: 2876
Iscritto il: 5 feb 2019, 22:50
1
voti

[8] Re: Caricabatterie Switching LX915 NE.

Messaggioda Foto Utentegianniniivo » 23 nov 2021, 22:20

Ho aperto il caricabatteria e ho notato che è stata fatta una piccola modifica. Il potenziometro R4 da 1k (reg. corrente) è stato sostituito con un potenziometro da 2,5k.

Probabilmente e normale ma segnalo che ruotando il potenziometro della corrente si regola anche la tensione di uscita che comprende un range che va da 2,61V DC a 14,82V DC. (questi valori sono riferiti al carica batterie alimentato dal trasformatore).

Successivamente ho sostituito il trasformatore con l’alimentatore switching e il carica batterie sembra funzionare ugualmente ma con qualche differenza. Infatti ruotando il potenziometro della corrente R4, la tensione di uscita varia 7,7V DC a 14,53V DC.

In sostanza con entrambe le fonti di alimentazione, la tensione massima varia di poco, dato che il suo limite è determinato dal trimmer R6, mentre varia notevolmente la tensione minima che tuttavia la riterrei ininfluente per la ricarica della batteria da auto. Teoricamente potrei ricaricare anche batterie a 6V.

Al momento non posso fare una prova pratica su una batteria scarica perché attualmente le batteria sono tutte cariche ma cercherò di provocare la scarica di una batteria “jolly” per poter provare concretamente il dispositivo.

Faccio un passo indietro per ritornare al passaggio riguardante la variazione di tensione mediante la regolazione del potenziometro della corrente. Non ne ho certezza ma penso che potrebbe non essere un’anomalia. In pratica l’unico modo per aumentare la corrente (a parità di carico) consiste nell'aumentare la tensione. Man mano che la batteria si carica la tensione dovrebbe aumentare fino alla soglia massima predeterminata e la corrente dovrebbe ridursi pressoché a zero Ampere.

Avatar utente
Foto Utentegianniniivo
9.070 7 11 13
No Rank
Messaggi: 2876
Iscritto il: 5 feb 2019, 22:50
0
voti

[9] Re: Caricabatterie Switching LX915 NE.

Messaggioda Foto Utentegianniniivo » 24 nov 2021, 16:12

Come anticipato nel precedente passaggio, dopo aver sostituito il trasformatore con l’alimentatore switching, ho provato a mettere sotto carica una batteria da 40Ah.
Ho regolato la corrente di carica a 3A e ho appurato che il valore della corrente rimane costante durante quasi tutta la carica. La tensione sale lentamente e la corrente inizia a scendere man mano che la carica della batteria giunge in prossimità della tensione massima prestabilita a 14,53V. In queste condizioni il carica batterie rimane appena appena tiepido e la previsione di Isidoro si è rivelata esatta; direi che non servirebbe neanche modificare il valore di R12 portandolo a 8,2kΩ, salvo motivazione contraria.

Tuttavia andrebbe risolto un altro problema. L’alimentatore switching eroga tranquillamente anche 8A ma credo che si danneggerebbe rapidamente per la temperatura mal dissipata. Anche con i 3A erogati per caricare la batteria, i dissipatori dell’alimentatore scaldano parecchio, al punto da dover togliere le dita dopo una decina di secondi; dissipano poco per le dimensioni inadatte, ridicole. Quei dissipatori non sono adeguati e andrebbero sostituiti ma il problema è trovare degli elementi dalle dimensioni compatibili in larghezza e come spessore o profondità ma ampliabili in altezza. La PCB e i componenti introducono dei vincoli...

Ho pensato che potrei dissaldare il mosfet e lo schottky dalla PCB dell’alimentatore e dissiparli sulla parete del caricabatterie ma dovrei ricollegarli alla PCB con dei cavetti e non sono sicuro che sia un lavoro ben fatto. Tutti i dispositivi a mosfet che ho visto hanno il componente saldato direttamente alla PCB, suppongo per non avere i collegamenti lunghi, e non so se l’alternativa proposta sia accettabile o da evitare. Anche il caricabatterie di NE impone la saldatura del mosfet e dello schottky direttamente alla PCB. Prima di provocare danni, chiedo cortesemente consiglio sul da farsi. Grazie per l’attenzione.

Avatar utente
Foto Utentealev
6.000 2 9 12
free expert
Messaggi: 6288
Iscritto il: 19 lug 2010, 14:38
Località: Altrove
1
voti

[10] Re: Caricabatterie Switching LX915 NE.

Messaggioda Foto Utentealev » 24 nov 2021, 16:17

Per i dissipatori, posso dire che se ne trovano di ottimi negli alimentatori ATX da PC


Torna a “Elettronica generale”