Barriere fotoelettriche

Progettazione, esercizio, manutenzione, sicurezza, leggi, normative...

Moderatori: Foto Utentesebago, Foto UtenteMASSIMO-G, Foto Utentelillo, Foto UtenteMike

Avatar utente
Foto UtenteMay89
0 2
Messaggi: 6
Iscritto il: 3 apr 2022, 13:24
0
voti

[1] Barriere fotoelettriche

Messaggioda Foto UtenteMay89 » 20 mag 2022, 23:13

Buona sera
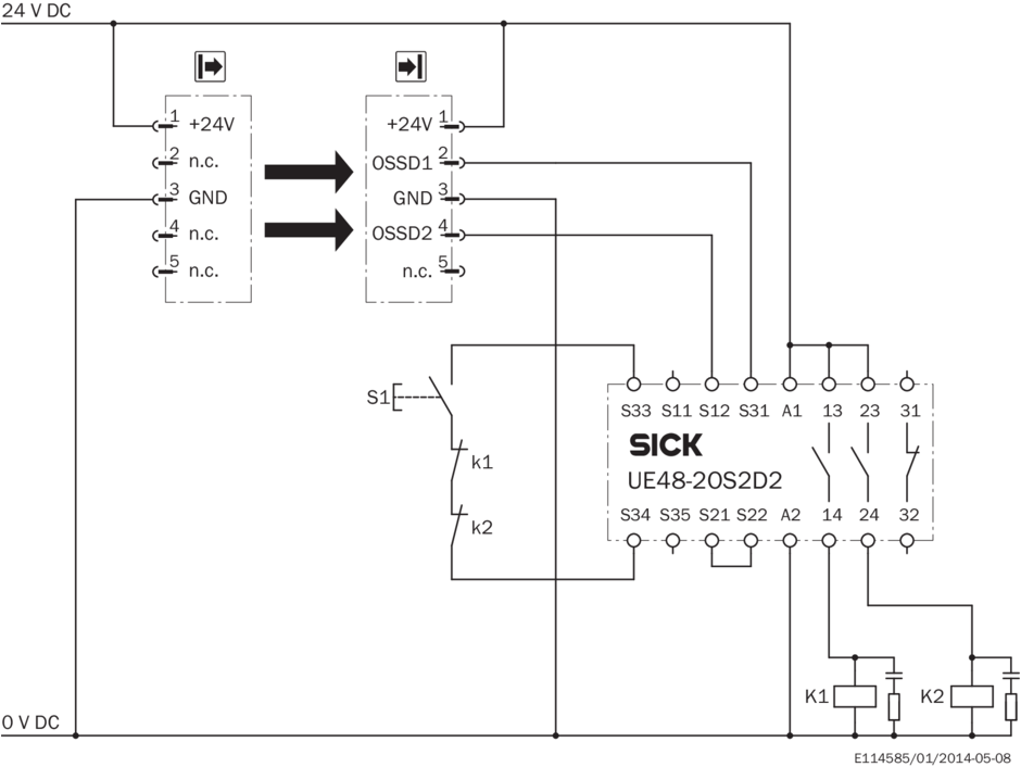
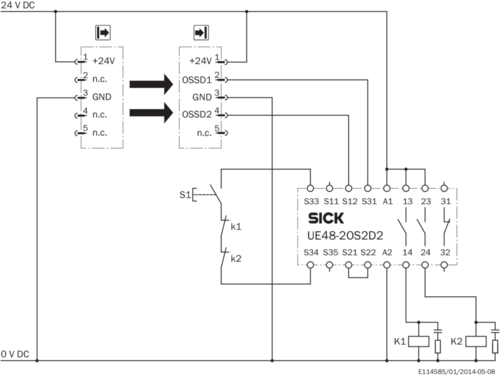
Ho due centraline di sicurezza, una serve ad interrompere l'alimentazione nel caso si prema il fungo di emergenza o pure si aprono le porte, l'altra centralina cade solo se viene interrotto il flusso della barriera fotoelettrica.
Premetto che lo schema non l'ho fatto io, ho fatto solo alcune modifiche.
E giusto prendere l'alimentazione dalla prima centralina di sicurezza come nello schema?
Allegati
Sicurezze.png
Schema con due centraline di sicurezza
Schema Barriere Fotoelettriche.png
Schema centralina con barriere fotoelettriche

Torna a “Impianti, sicurezza e quadristica”