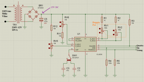
Salve ho realizzato il circuito allegato.
Riporto in allegato pure la foto della breadboard e le tracce dell'oscilloscopio.
Quando do tensione non vedo nessun segnale ad onda quadra nell'uscita 9, perché?
P.S: Non ho intenzione di passare ere geologiche per capire il problema.
Problema con ICL8036
Moderatori:
carloc,
g.schgor,
BrunoValente,
IsidoroKZ
8 messaggi
• Pagina 1 di 1
0
voti
rugweri ha scritto:alien75 ha scritto:
P.S: Non ho intenzione di passare ere geologiche per capire il problema.
Ti prego di essere più chiaro circa il senso di questa precisazione.
Intendevo che in molti casi la risoluzione dei problemi nei forum richiede molto tempo.
0
voti
elfo ha scritto:1) ICL8036 o ICL8038 ?
2) hai collegato correttamente R3 (pin 9 square output)?
3) sulle uscite Sine (pin 2) e Triangle (pin 3) hai un segnale?
1) ICL8038
2) In effetti c'è un problema di contatti sui fori della breadboard.
3) Sui pin 2 e 3 vedo il seguente segnale:
Secondo me è un problema di contatti sottostanti la breadboard.
Ultima modifica di
alien75 il 28 mag 2022, 13:05, modificato 1 volta in totale.
1
voti
alien75 ha scritto:Intendevo che in molti casi la risoluzione dei problemi nei forum richiede molto tempo.
Capisco... per fortuna posso tranquillizzarti: di solito in questo forum la risoluzione dei problemi richiede esattamente il tempo che ci vuole affinché chi legge capisca il problema e possa indicare al richiedente come capirlo a propria volta.
-

rugweri
5.948 2 8 13 - CRU - Account cancellato su Richiesta utente
- Messaggi: 1366
- Iscritto il: 25 nov 2016, 18:46
2
voti
E, non per fare il "cattivo", non e' mia intenzione, ma sarebbe meglio usare anche il trigger 
"Sopravvivere" e' attualmente l'unico lusso che la maggior parte dei Cittadini italiani,
sia pure a costo di enormi sacrifici, riesce ancora a permettersi.
sia pure a costo di enormi sacrifici, riesce ancora a permettersi.
-

Etemenanki
9.507 3 6 10 - Master

- Messaggi: 5935
- Iscritto il: 2 apr 2021, 23:42
- Località: Dalle parti di un grande lago ... :)
8 messaggi
• Pagina 1 di 1
Chi c’è in linea
Visitano il forum: Nessuno e 40 ospiti

Elettrotecnica e non solo (admin)
Un gatto tra gli elettroni (IsidoroKZ)
Esperienza e simulazioni (g.schgor)
Moleskine di un idraulico (RenzoDF)
Il Blog di ElectroYou (webmaster)
Idee microcontrollate (TardoFreak)
PICcoli grandi PICMicro (Paolino)
Il blog elettrico di carloc (carloc)
DirtEYblooog (dirtydeeds)
Di tutto... un po' (jordan20)
AK47 (lillo)
Esperienze elettroniche (marco438)
Telecomunicazioni musicali (clavicordo)
Automazione ed Elettronica (gustavo)
Direttive per la sicurezza (ErnestoCappelletti)
EYnfo dall'Alaska (mir)
Apriamo il quadro! (attilio)
H7-25 (asdf)
Passione Elettrica (massimob)
Elettroni a spasso (guidob)
Bloguerra (guerra)




