Salve a tutti, sono uno studente di Ingegneria Informatica magistrale, con qualche piccola nozione di elettronica (ma totalmente bianco a livello pratico).
Vorrei chiedere il vostro aiuto per realizzare un miscelatore di fluidi, tramite PLC, per l'università (mia prima esperienza con l'elettronica a livello pratico...).
Per la realizzazione delle pompe per spostare i fluidi (usando delle pompe per acquari) ho trovato abbastanza documentazione su YouTube, quindi dovrei riuscire a procedere da solo.
- Non sono riuscito però a trovare molte spiegazioni su Internet per realizzare un sensore di livello, per vedere se i recipienti sono pieni (o anche per vedere se sono vuoti). Mi è stato detto che è possibile utilizzare due cavi, in modo che non appena vengono raggiunti dal fluido si va a chiudere il circuito, sfruttando la conducibilità elettrica del liquido. Questo però è tutto ciò che so, a livello teorico; potreste spiegarmi brevemente, a livello pratico, che tipo di cavi servono e tutti i collegamenti che bisogna fare, fino ad arrivare al PLC? Vorrei poi accendere una lucina del plc (o eventualmente un led esterno), ma questo dovrei essere in grado di farlo. Vorrei però capire come fare tutto ciò che viene prima di questo.
Per quanto riguarda la parte in Ladder so farla, la mia difficoltà sta proprio nella parte di elettronica, essendo un informatico :')
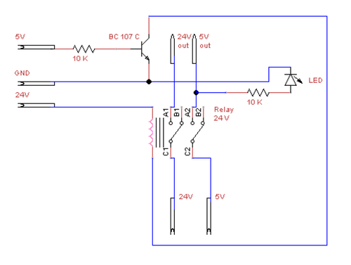
Vi lascio in allegato uno schema che mi hanno consigliato di usare (ma che non ho idea di come si realizzi).
Grazie mille per l'aiuto e scusate per la poca conoscenza di questi argomenti.
Realizzazione di un sensore di livello per fluidi?
Moderatori:
carloc,
g.schgor,
BrunoValente,
IsidoroKZ
0
voti
Inizia dai rudimenti:
Hai un multimetro digitale ? Se no, compralo costerà 10 €
posizionalo su misura di resistenza ( ohm x 100),
immergi le punte dei due puntali in una vaschetta di acqua salata,
cosa misura?
Se ok le prova precedente mettici una pila da 9 V in serie e commutalo su 20 V fondo scala, con i puntali immersi cosa segna?
Se ok, come prima con la pila, metti in serie al un puntale un resistore da 1000 ohm
per protezione del multimetro in caso di cortocircuiti, e predisponi il multimetro nella misura DC 2 mA fondo scala, cosa misuri?
Quando avrai fatto le tre misura e le avrai capite e le avrai documentate in un post, proseguiremo nel progetto.
Hai un multimetro digitale ? Se no, compralo costerà 10 €
posizionalo su misura di resistenza ( ohm x 100),
immergi le punte dei due puntali in una vaschetta di acqua salata,
cosa misura?
Se ok le prova precedente mettici una pila da 9 V in serie e commutalo su 20 V fondo scala, con i puntali immersi cosa segna?
Se ok, come prima con la pila, metti in serie al un puntale un resistore da 1000 ohm
per protezione del multimetro in caso di cortocircuiti, e predisponi il multimetro nella misura DC 2 mA fondo scala, cosa misuri?
Quando avrai fatto le tre misura e le avrai capite e le avrai documentate in un post, proseguiremo nel progetto.

0
voti
Ci sono sempre i galleggianti con interruttore on/off.
Sono semplici e non serve avere avere un liquido conduttivo.
Poi ci sono sistemi capacitivi oppure si può misurare la pressione che il liquido crea sul fondo del recipiente o eventualmente il peso del contenitore e del contenuto.
Ciao
Sono semplici e non serve avere avere un liquido conduttivo.
Poi ci sono sistemi capacitivi oppure si può misurare la pressione che il liquido crea sul fondo del recipiente o eventualmente il peso del contenitore e del contenuto.
Ciao
600 Elettra
0
voti
Grazie mille per il consiglio. Vedendo un vecchio progetto, ho visto che la pompa (quella per l'acquario) non veniva collegata direttamente al plc, ma veniva collegata a un relè, che a sua volta veniva collegato al plc. Per il sensore di livello con galleggiante vale lo stesso discorso o posso collegarlo direttamente al plc senza usare un relè? E poi volevo chiederti un'ultima cosa, se possibile: in questo vecchio progetto che ti dicevo era stato utilizzato un relè Finder 95.05 10A 300V 10° 250V – Finder 40.52 8° 250V. Sapresti dirmi se ci sono delle alternative più economiche? Ho solo un paio di settimane di tempo per realizzare questo progetto e sto cercando una soluzione abbastanza semplice/economica 
Ultima modifica di
claudiocedrone il 14 giu 2022, 0:01, modificato 1 volta in totale.
Motivazione: Rimossa inutile citazione integrale del post immediatamente precedente
Motivazione: Rimossa inutile citazione integrale del post immediatamente precedente
-

ironrinox9
13 3 - Messaggi: 44
- Iscritto il: 18 mag 2019, 20:01
0
voti
MarcoD ha scritto:... Inizia dai rudimenti:
Hai un multimetro digitale ? Se no, compralo costerà 10 €
posizionalo su misura di resistenza ( ohm x 100),
immergi le punte dei due puntali in una vaschetta di acqua salata,...
... Quando avrai fatto le tre misura e le avrai capite e le avrai documentate in un post, proseguiremo nel progetto...
Grazie tante per la disponibilità. Mi piacerebbe veramente tanto imparare da zero l'elettronica di base, però purtroppo al momento non avrei il tempo materiale per dedicarmi, pertanto sto cercando una soluzione più semplice possibile per realizzare questo progetto. Probabilmente ho sbagliato a citare quel tipo di sensore nella domanda, dato che credo ci sia un po' di lavoro da fare per costruirlo; probabilmente vista la situazione conviene virare su un sensore tipo quello proposto dall'altro ragazzo, a galleggiante (che non conoscevo). Grazie comunque per la risposta, magari dopo la sessione di esami partirò dai tuoi consigli per iniziare ad imparare un po' di elettronica!
Ultima modifica di
claudiocedrone il 14 giu 2022, 0:07, modificato 1 volta in totale.
Motivazione: Ridotta citazione.
Motivazione: Ridotta citazione.
-

ironrinox9
13 3 - Messaggi: 44
- Iscritto il: 18 mag 2019, 20:01
0
voti
... realizzare un miscelatore di fluidi, tramite PLC, per l'università (mia prima esperienza con l'elettronica a livello pratico...).
Requisiti?, caratteristiche?
Devi approvvigionare, acquistare i livellostati motore , pompe e il PLC ?
Quanto sono grosse le vasche o vaschette ?
perché non utilizzare un sensore analogico di livello, fornisce anche le posizioni intermedie del livello, non solo livello massimo e minimo. E' più costoso ma se non lo pachi.
Non puoi accontentarti di simulare il livellostato con un interruttore, e l'azionamento del motore con una lampadina a LED e l'altezza del livello con un potenziometro?
Oppure più elegante: con un arduino e il suo programma simuli il comportamento dell'impianto e del macchinario.
con un altro arduino o il PLC e scrivendo il programma realizzi il controllo che vuoi.
Lo schema che hai allegato, non è molto sbagliato, solo che è ambiguo, non si capisce come viene applicato. L'ingresso +5V (uscita sensore livello ?) al resistore alla base del transistor forse è malfunzionante. Il transistor potrebbe potrebbe funzionare in una posizione intermedia fra il chiuso e l'aperto in cui dissipa molto, scalda e si danneggia.
Inizia a disegnare schemi a blocchi con l'indicazione dei sensori e del flusso dei segnali.
E di come vuoi che il tutto funzioni, in altre parole scrivi le "specifiche" di cosa fare.
Dal punto di vista didattico, ti chiarisce le idee e ti permettere poi di codificare bene.
In conclusione, si direbbe che non sai cosa fare come sistema e spendi inutilmente tempo nell'approfondire dei particolari trascurabili.

0
voti
Me ne hanno regalato uno proprio in questi giorni e funziona con un sensore ad ultrasuoni ha un app che si programma a piacimento, con possibilità di due allarmi di livello oltre al costante controllo leggibile in tempo reale da app, potrebbe essere un input per creare una cosa del genere con arduino, come già ti è stato indicato.
-

elektronik
7.800 4 6 7 - Master

- Messaggi: 3836
- Iscritto il: 12 mag 2015, 22:26
0
voti
Il PLC che ho a disposizione è il seguente: SIMATIC S7 1200 - cpu1214cdcdcdc - hardware 1ag400xd0 - versione 4.1.
La programmazione devo effettuarla tramite il linguaggio Ladder, con Tia Portal (Siemens). Ma su questo sono abbastanza preparato, il mio problema è appunto la parte hardware.
Al momento sto cercando di capire:
1. Come vedere se i recipienti sono pieni o vuoti (non mi interessano i livelli intermedi, perché imposterò semplicemente un timer per dosare i liquidi), tramite dei sensori di livello.
2. Come far funzionare le pompe.
Per far ciò sto cercando una soluzione molto semplice ed economica. Considerando che di elettronica ci capisco ben poco, vorrei trovare soluzioni più pronte possibili, senza la costruzione di circuiti e cose del genere (perché non ne sono in grado).
Per quanto riguarda il punto 1, posso usare un sensore a galleggiante on/off giusto? E posso collegarlo direttamente al plc o ci sono dei passaggi intermedi da fare?
Mentre per quanto riguarda il punto 2, a quanto ho capito bisogna collegare ognuna delle pompe ad un relè e poi collegare il relè al plc giusto? Oppure ci sono altri passaggi che mi sfuggono? Ed eventualmente c'è un relè abbastanza economico che mi consigliereste?
Scusate ancora la mia ignoranza in tale ambito, ma non ho mai fatto cose del genere.
Ultima modifica di
claudiocedrone il 14 giu 2022, 0:10, modificato 2 volte in totale.
Motivazione: Eliminata citazione.
Motivazione: Eliminata citazione.
-

ironrinox9
13 3 - Messaggi: 44
- Iscritto il: 18 mag 2019, 20:01
0
voti
Non sono riuscito però a trovare molte spiegazioni su Internet per realizzare un sensore di livello, per vedere se i recipienti sono pieni (o anche per vedere se sono vuoti).
Protesti usare due sensori tipo lavatrice, in tal caso funzionano come il disegno che ti allego. Spiega come devi procedere con qualche predisposizione di quel che vuoi fare.
-

StefanoSunda
2.880 3 6 10 - Master

- Messaggi: 1962
- Iscritto il: 16 set 2010, 19:29
0
voti
StefanoSunda ha scritto:Non sono riuscito però a trovare molte spiegazioni su Internet per realizzare un sensore di livello, per vedere se i recipienti sono pieni (o anche per vedere se sono vuoti).
Protesti usare due sensori tipo lavatrice, in tal caso funzionano come il disegno che ti allego. Spiega come devi procedere con qualche predisposizione di quel che vuoi fare.
Ho appena scritto un commento in cui spiego tutto il progetto, spero di essere stato chiaro sta volta
-

ironrinox9
13 3 - Messaggi: 44
- Iscritto il: 18 mag 2019, 20:01
Chi c’è in linea
Visitano il forum: Nessuno e 47 ospiti

Elettrotecnica e non solo (admin)
Un gatto tra gli elettroni (IsidoroKZ)
Esperienza e simulazioni (g.schgor)
Moleskine di un idraulico (RenzoDF)
Il Blog di ElectroYou (webmaster)
Idee microcontrollate (TardoFreak)
PICcoli grandi PICMicro (Paolino)
Il blog elettrico di carloc (carloc)
DirtEYblooog (dirtydeeds)
Di tutto... un po' (jordan20)
AK47 (lillo)
Esperienze elettroniche (marco438)
Telecomunicazioni musicali (clavicordo)
Automazione ed Elettronica (gustavo)
Direttive per la sicurezza (ErnestoCappelletti)
EYnfo dall'Alaska (mir)
Apriamo il quadro! (attilio)
H7-25 (asdf)
Passione Elettrica (massimob)
Elettroni a spasso (guidob)
Bloguerra (guerra)


