Salve,
Con un microcontrollore (STM32) devo controllore un banco di 12 ventole, ogni ventola deve essere controllata individualmente. Le ventole hanno un ingresso PWM per il controllo della velocità e un segnale di controllo (fault detection) che è un open collector.
Io dovrei collegare entrambi questi segnali al mio MCU. Per le uscite PWM ho usato semplicemente un MOS BSS138 con una resistenza da 82K tra gate e massa. Ma ho un dubbio per i segnali open collector che devono e entrare nell’MCU.
So che in teoria potrei mettere solo un pull-up e entrare direttamente nel micro, ma vorrei aggiungere una sorta di protezione prima del micro, potrei mettere un MOS BSS138 anche in ingresso al micro? o c’è qualche soluzione migliore che mi potete consigliare?
Grazie.
Collegamento ventola a microcontroller (PWM + FAULT OC)
Moderatori:
carloc,
g.schgor,
BrunoValente,
IsidoroKZ
13 messaggi
• Pagina 1 di 2 • 1, 2
0
voti
Partendo che ho dubbi che tu possa generare 12 PWM distinti (12 Timer ?), non sono esperto perciò passo.....
Per i segnali in ingresso, sei già in open collector mettigli la resistenza di pull up e via, mettere un transistor in mezzo a poco senso.O vai di isolazione galvanica o non serve altro.
Per assurdo (da valutare) puoi usare la resistenza di pull-up integrata e ti risparmi 12 resistenze !
Per il mosfet serve anche la resistenza tra gate e GPIO del STM32, usare un classico "digital NPN" ?. anche se non ne vedo il senso.

ps. MOS(FET) non "MOS"
Per i segnali in ingresso, sei già in open collector mettigli la resistenza di pull up e via, mettere un transistor in mezzo a poco senso.O vai di isolazione galvanica o non serve altro.
Per assurdo (da valutare) puoi usare la resistenza di pull-up integrata e ti risparmi 12 resistenze !
Per il mosfet serve anche la resistenza tra gate e GPIO del STM32, usare un classico "digital NPN" ?. anche se non ne vedo il senso.

ps. MOS(FET) non "MOS"
0
voti
Per espandere gli I/O delle mie schede ho acquistato su amazon ( tra le altre ) una schedina ( circa 10 euro ) basata sul chip PCA9685. Fornisce fino a 16 uscite PWM.
Semplifica la vita.
Usato in passato con ESP8266 + software Annex, un basic per moduli wifi.
Si attiva il tutto con una manciata di linee di programma.
saluti
Semplifica la vita.
Usato in passato con ESP8266 + software Annex, un basic per moduli wifi.
Si attiva il tutto con una manciata di linee di programma.
saluti
0
voti
la resistenza tra GPIO e gate lo la metterei di default il GPIO carica una capacità inzialmenti avresti una botta di corrente che potrebbe far soffrire il povero GPIO. La resistenza in serie si tira dietro le considerazioni sul valore della resistenza del gate verso massa Bisogna valutare il tutto in funzione delle frequenze del PWM .
Visto che il gate avrà una Vgs massima male non fa mettere uno zener a protezione dell'ingresso Hai visto mai che uno spike possa danneggaire il mosfet. Oppure un tvs tranzorb o come si chiamano
per gli input fault io metterei solo dei pullup esterni sugli ingressi del micro se micro e controllore della ventola condividono il PCB e sono a "pochi passi" uno dall altro se c'è di mezzo un cavo magari anche lungo allora meglio proteggere il tutto e isolare il GPIO dal mondo esterno
Visto che il gate avrà una Vgs massima male non fa mettere uno zener a protezione dell'ingresso Hai visto mai che uno spike possa danneggaire il mosfet. Oppure un tvs tranzorb o come si chiamano
per gli input fault io metterei solo dei pullup esterni sugli ingressi del micro se micro e controllore della ventola condividono il PCB e sono a "pochi passi" uno dall altro se c'è di mezzo un cavo magari anche lungo allora meglio proteggere il tutto e isolare il GPIO dal mondo esterno
-

luxinterior
4.311 3 4 9 - Master EY

- Messaggi: 2690
- Iscritto il: 6 gen 2016, 17:48
0
voti
ThEnGi ha scritto:Per il mosfet serve anche la resistenza tra gate e GPIO del STM32, usare un classico "digital NPN" ?. anche se non ne vedo il senso.
Intendi che non vedi il senso del MOSFET o che non vedi il senso dela resistenza?
luxinterior ha scritto: La resistenza in serie si tira dietro le considerazioni sul valore della resistenza del gate verso massa Bisogna valutare il tutto in funzione delle frequenze del PWM .
Mi sapresti aiutare a calcolare il valore di questa resistenza? Che informazioni servono?
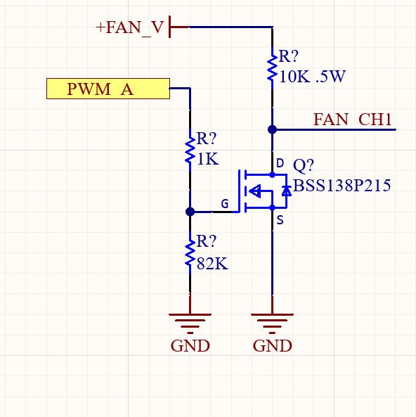
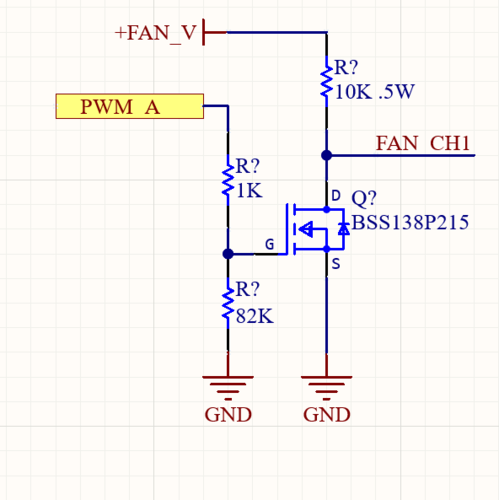
Una cosa come nell'Allegato potrebbe andare?
luxinterior ha scritto: per gli input fault io metterei solo dei pullup esterni sugli ingressi del micro se micro e controllore della ventola condividono il PCB e sono a "pochi passi" uno dall altro se c'è di mezzo un cavo magari anche lungo allora meglio proteggere il tutto e isolare il GPIO dal mondo esterno
In questo caso le ventole sono a circa 30/40 cm dalla scheda, però condividono l'alimentatore e sono in un grande case metallico, pensi che sia necessario inserire degli optoisolatori? In caso solo sugli ingressi o anche sulle uscite PWM?
Ultima modifica di
federicomassimi il 6 gen 2023, 14:58, modificato 1 volta in totale.
-

federicomassimi
5 4 - Messaggi: 29
- Iscritto il: 18 dic 2018, 10:39
0
voti
federicomassimi ha scritto:Intendi che non vedi il senso del MOSFET o che non vedi il senso dela resistenza?
La resistenza da GPIO a GATE è d'obbligo altrimenti friggi il micro, è come caricare/scaricare un condensatore senza limitazione, superi abbondantemente la corrente massima ammissibile (a memoria 20mA)
Se le ventole sono tipo quella da PC (4 fili), il segnale che mandi non deve essere di potenza ma un semplice segnale PWM ritengo a questo punto che non ti serva un MOSFET che faccia da buffer, metti una resistenza in pull up.
Poi se la ventola a requisiti particolari o i cavi sono lunghi inserici pure il mosfet e relative resistenze !
infine effettivamente sono 12 perciò un minimo di buffer non fa male, usare un transistor digitale ? ti risparmi le resistenze (tranne il pull-up)

0
voti
Scusate ma non ho capito cosa intendete per transistor digitale?
Avete qualche riferimento o part number che mi consigliate?
Avete qualche riferimento o part number che mi consigliate?
-

federicomassimi
5 4 - Messaggi: 29
- Iscritto il: 18 dic 2018, 10:39
0
voti
ThEnGi ha scritto:Link, Risparmi 2 resistenze (2*12 = 24)
1Kohm sul gate è troppo scendi, 220 ohm. poi devi vedere a che frequenza lavori
Ok, quindi potrei prendere ad esempio questi DTC123YMT2L e collegarli direttamente al micro?
Per quanto riguarda la frequenza sarà un PWM da 25KHz.
Ora ho il dubbio tra digital transistor e MOSFET, risparmiare resistenze mi interessa fino ad un certo punto (ho spazio sulla scheda e rispetto al costo totale sono irrisorie), la cosa principale è che sia una driver affidabile e che funzioni bene. Tu cosa mi consiglieresti?
PS: l'ingresso PWM delle ventole è 5V con assorbimento 25mA nel caso delle ventole più grandi.
-

federicomassimi
5 4 - Messaggi: 29
- Iscritto il: 18 dic 2018, 10:39
0
voti
federicomassimi ha scritto:quindi potrei prendere ad esempio questi DTC123YMT2L
la cosa principale è che sia una driver affidabile e che funzioni bene. Tu cosa mi consiglieresti?
assorbimento 25mA
Sul'affidabilità parliamo di un transistor e due resistenze, non so cosa vuoi di più
Sempre in quel campo meno pezzi ci sono meno cose si rompono, immagina solo le probabilità di una saldatura fallata. Stiamo andando nel esaperazione secondo me, io ti davo questo consiglio sono per una questione di praticita.Sono 24 componenti in meno da posizionare e saldare, piste in meno ecc
Si quel tipo ti transistor può essere collegato direttamente al microcontrollore (credo siano stati inventati per quelo).La loro frequenza di funzionamento sfocia tranquillamente nei MHz
Il transistor da te segnalato è un po' al limite, si accende a 3V, potresti valutare questo. Che ha tensione di accensione massima 1.4V, dovresti incrociarlo con il Vol(max) del STM32 e vedere se basta per spegnerlo. Insomma giocaci dentro per ottenere il migiore pezzo (non so se interessa ma anche il prezzo va guardato)
Il uC è alimentato a 3.3V giusto ? (vado a memoria)
13 messaggi
• Pagina 1 di 2 • 1, 2
Chi c’è in linea
Visitano il forum: Google [Bot] e 30 ospiti

Elettrotecnica e non solo (admin)
Un gatto tra gli elettroni (IsidoroKZ)
Esperienza e simulazioni (g.schgor)
Moleskine di un idraulico (RenzoDF)
Il Blog di ElectroYou (webmaster)
Idee microcontrollate (TardoFreak)
PICcoli grandi PICMicro (Paolino)
Il blog elettrico di carloc (carloc)
DirtEYblooog (dirtydeeds)
Di tutto... un po' (jordan20)
AK47 (lillo)
Esperienze elettroniche (marco438)
Telecomunicazioni musicali (clavicordo)
Automazione ed Elettronica (gustavo)
Direttive per la sicurezza (ErnestoCappelletti)
EYnfo dall'Alaska (mir)
Apriamo il quadro! (attilio)
H7-25 (asdf)
Passione Elettrica (massimob)
Elettroni a spasso (guidob)
Bloguerra (guerra)



)