Salve a tutti,
volevo un aiuto gentilmente,
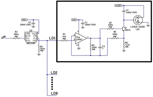
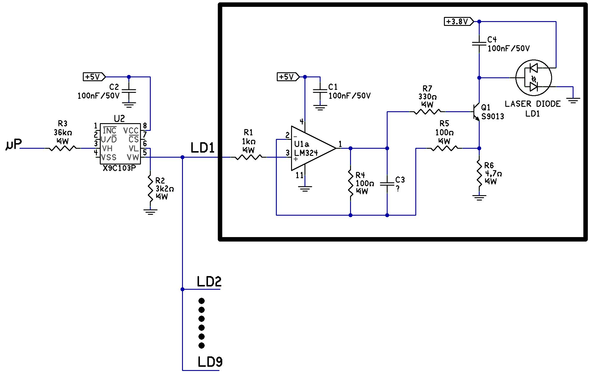
posso usare lo stesso potenziometro digitale per 9 laser diode?
ovviamente avrò un unica regolazione per tutti e 9...
Laser diode
Moderatori:
carloc,
g.schgor,
BrunoValente,
IsidoroKZ
5 messaggi
• Pagina 1 di 1
2
voti
[2] Re: Laser diode
Sì.
Da dove viene quello schema? Non mi intendo di diodi laser ma mi sembra non abbia molto senso quel collegamento dei due diodi nel contenitore di LD1
Da dove viene quello schema? Non mi intendo di diodi laser ma mi sembra non abbia molto senso quel collegamento dei due diodi nel contenitore di LD1
-

BrunoValente
39,6k 7 11 13 - G.Master EY

- Messaggi: 7796
- Iscritto il: 8 mag 2007, 14:48
1
voti
[4] Re: Laser diode
BrunoValente ha scritto:... mi sembra non abbia molto senso quel collegamento dei due diodi nel contenitore di LD1
Infatti non ne ha, i diodi laser che hanno il fotodiodo all'interno (che sono in genere solo quelli a bassa potenza), lo usano come retroazione per mantenere stabile l'emissione al posto della lettura della corrente come in quello schema, inoltre di solito (o almeno in tutti quelli che ho usato finora) dei due diodi quello con l'anodo collegato in comune e' il diodo laser, mentre quello con il catodo in comune e' il fotodiodo, quindi li l'hanno pure disegnato alla rovescia.
>
"Sopravvivere" e' attualmente l'unico lusso che la maggior parte dei Cittadini italiani,
sia pure a costo di enormi sacrifici, riesce ancora a permettersi.
sia pure a costo di enormi sacrifici, riesce ancora a permettersi.
-

Etemenanki
9.507 3 6 10 - Master

- Messaggi: 5937
- Iscritto il: 2 apr 2021, 23:42
- Località: Dalle parti di un grande lago ... :)
0
voti
[5] Re: Laser diode
Etemenanki ha scritto:Infatti non ne ha, i diodi laser che hanno il fotodiodo all'interno (che sono in genere solo quelli a bassa potenza), lo usano come retroazione per mantenere stabile l'emissione al posto della lettura della corrente come in quello schema, inoltre di solito (o almeno in tutti quelli che ho usato finora) dei due diodi quello con l'anodo collegato in comune e' il diodo laser, mentre quello con il catodo in comune e' il fotodiodo, quindi li l'hanno pure disegnato alla rovescia.
L'avevo immaginato... ho recuperato i laser a diodi da una vecchia applicazione e cercavo il datasheet per capire meglio... vicino al case leggo L96 4G5P ma con questo codice non trovo il datasheet relativo
ho recuperato questi pensi
5 messaggi
• Pagina 1 di 1
Chi c’è in linea
Visitano il forum: Nessuno e 66 ospiti

Elettrotecnica e non solo (admin)
Un gatto tra gli elettroni (IsidoroKZ)
Esperienza e simulazioni (g.schgor)
Moleskine di un idraulico (RenzoDF)
Il Blog di ElectroYou (webmaster)
Idee microcontrollate (TardoFreak)
PICcoli grandi PICMicro (Paolino)
Il blog elettrico di carloc (carloc)
DirtEYblooog (dirtydeeds)
Di tutto... un po' (jordan20)
AK47 (lillo)
Esperienze elettroniche (marco438)
Telecomunicazioni musicali (clavicordo)
Automazione ed Elettronica (gustavo)
Direttive per la sicurezza (ErnestoCappelletti)
EYnfo dall'Alaska (mir)
Apriamo il quadro! (attilio)
H7-25 (asdf)
Passione Elettrica (massimob)
Elettroni a spasso (guidob)
Bloguerra (guerra)


