Cos'è ElectroYou | Login Iscriviti

ElectroYou - la comunità dei professionisti del mondo elettrico

Schema impianto FV - c'è qualcosa che non mi torna

Progettazione, esercizio, manutenzione, sicurezza, leggi, normative...

Moderatori: Foto Utentesebago, Foto UtenteMASSIMO-G, Foto Utentelillo, Foto UtenteMike

0
voti

[1] Schema impianto FV - c'è qualcosa che non mi torna

Messaggioda Foto UtentePolloarrosto » 20 ago 2023, 11:42

Buona domenica a tutti.
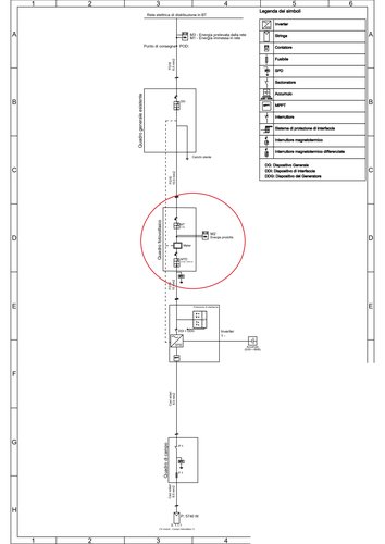
Mi stanno installando un impianto FV da circa 6 kW, monofase. Non ho grosse conoscenze di impianti elettrici, ma ho avuto modo di guardare lo schema unifilare e c'è qualcosa che non mi torna. Il dubbio riguarda il Quadro Fotovoltaico Vorrei avere un vostro parere esperto sulla bontà della soluzione, perché quello installato è leggermente differente e secondo l'installatore è sufficiente (c'è uno scaricatore e un portafusibile, e manca il magnetotermico).

Immagine

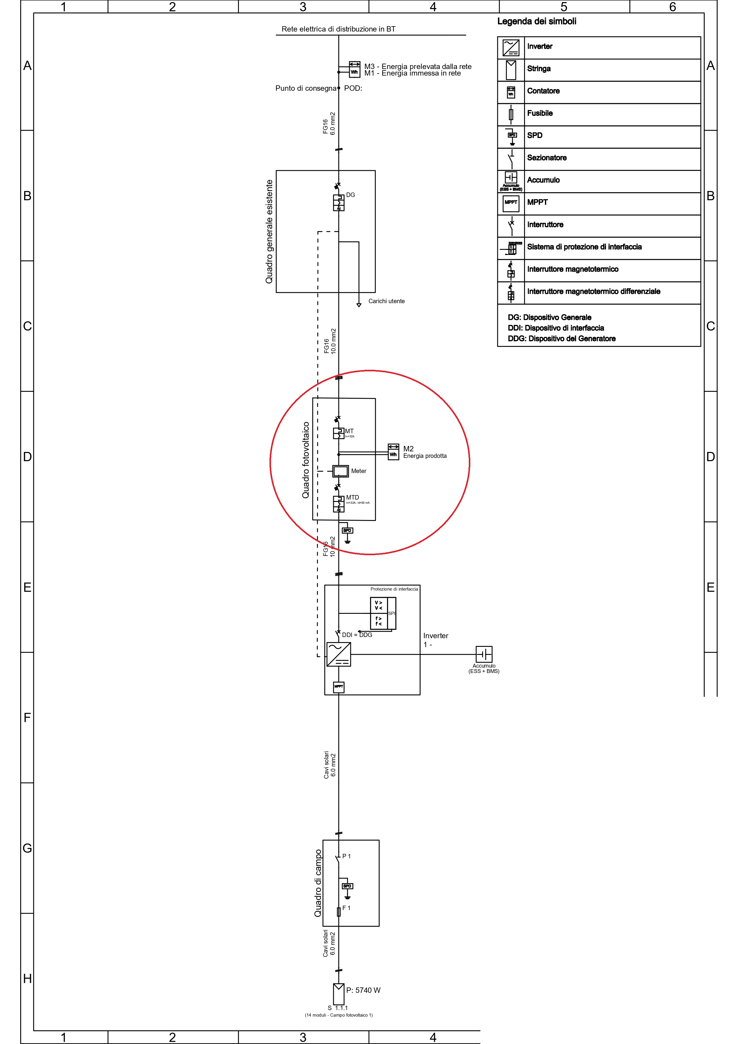
Il quadro installato è questo:
Immagine

Il nuovo contatore di produzione verrà installato, immagino, lì di fianco al quadro. Corretto?
Avatar utente
Foto UtentePolloarrosto
0 2
 
Messaggi: 15
Iscritto il: 18 ago 2023, 17:33

0
voti

[2] Re: Schema impianto FV - c'è qualcosa che non mi torna

Messaggioda Foto UtenteMike » 20 ago 2023, 12:42

Non vedo cose strane.
Il magnetotermico a monte del contatore M2 non c'è ma non è strettamente necessario, il sezionamento viene garantito dall'interruttore generale.
La stupidaggine è installare il differenziale da 30 mA come dispositivo di interfacciamento quando a monte c'è già il differenziale sempre da 30 mA.
--
Michele Lysander Guetta
--
"Non pensare mai al dolore, al pericolo o ai nemici un momento più lungo del necessario per combatterli." — Ayn Rand
Avatar utente
Foto UtenteMike
55,6k 7 10 12
G.Master EY
G.Master EY
 
Messaggi: 17003
Iscritto il: 1 ott 2004, 18:25
Località: Conegliano (TV)

0
voti

[3] Re: Schema impianto FV - c'è qualcosa che non mi torna

Messaggioda Foto UtenteGioArca67 » 20 ago 2023, 13:22

Dovresti per favore postare lo schema in modo che sia leggibile.
L'inverter è un Huawei?
Avatar utente
Foto UtenteGioArca67
4.565 4 6 9
Master EY
Master EY
 
Messaggi: 4589
Iscritto il: 12 mar 2021, 9:36

0
voti

[4] Re: Schema impianto FV - c'è qualcosa che non mi torna

Messaggioda Foto UtentePolloarrosto » 20 ago 2023, 15:54

Grazie mille.
Mike ha scritto:Non vedo cose strane.
Il magnetotermico a monte del contatore M2 non c'è ma non è strettamente necessario, il sezionamento viene garantito dall'interruttore generale.

interruttore generale che è quello già esistente all'interno dell'abitazione
Tra quel quadro e quello generale/contatore, ci sono circa 30 metri di cavo.
La stupidaggine è installare il differenziale da 30 mA come dispositivo di interfacciamento quando a monte c'è già il differenziale sempre da 30 mA.

Non saprei dirti.
Una cosa che non mi trovo è l'ordine dei dispositivi di protezione "fusibile" e "scaricatore", che sembrano in ordine differente rispetto al progetto, considerando che da quadro dovrebbe essere:
(1) MTD (2) Meter (3) PF (4) Scaricatore
mentre da schema è
(1) Scaricatore (2) MTD (3) Portafusibile. E il meter è collegato DOPO il contatore M2, mentre ora è nel quadro a monte del futuro contatore di produzione che l'Enel dovrà installare.
Avatar utente
Foto UtentePolloarrosto
0 2
 
Messaggi: 15
Iscritto il: 18 ago 2023, 17:33

0
voti

[5] Re: Schema impianto FV - c'è qualcosa che non mi torna

Messaggioda Foto UtentePolloarrosto » 20 ago 2023, 15:57

GioArca67 ha scritto:Dovresti per favore postare lo schema in modo che sia leggibile.
L'inverter è un Huawei?


Nota di moderazione
https://postimg.cc/njbVXvCn
I link esterni non sono permessi dal regolamento.
Inserisco di seguito:

cancella2-page-0001.jpg


L'impianto è un PEIMAR, ma inizialmente era previsto uno Huawei e quindi forse lo schema è rimasto su misura di uno huawei
Ultima modifica di Foto UtenteGioArca67 il 20 ago 2023, 16:53, modificato 1 volta in totale.
Motivazione: Inserita immagine allegata come link esterno
Avatar utente
Foto UtentePolloarrosto
0 2
 
Messaggi: 15
Iscritto il: 18 ago 2023, 17:33

0
voti

[6] Re: Schema impianto FV - c'è qualcosa che non mi torna

Messaggioda Foto UtenteGioArca67 » 20 ago 2023, 16:55

Il cavo tratteggiato c'è?
Sotto all'interruttore generale (o sopra) c'è un sensore di corrente?
Il cavo verso i carichi utente di che sezione è? Che tipo è (unipolare, multipolare, ecc)?
Alla fine della linea verso i carichi cosa c'è? Un quadro elettrico? Se si come è fatto?
Avatar utente
Foto UtenteGioArca67
4.565 4 6 9
Master EY
Master EY
 
Messaggi: 4589
Iscritto il: 12 mar 2021, 9:36

0
voti

[7] Re: Schema impianto FV - c'è qualcosa che non mi torna

Messaggioda Foto UtentePolloarrosto » 20 ago 2023, 17:27

GioArca67 ha scritto:Il cavo tratteggiato c'è?
Sotto all'interruttore generale (o sopra) c'è un sensore di corrente?
Il cavo verso i carichi utente di che sezione è? Che tipo è (unipolare, multipolare, ecc)?
Alla fine della linea verso i carichi cosa c'è? Un quadro elettrico? Se si come è fatto?

Il cavo tratteggiato non c'è, o almeno non lo vedo, visto che dal Quadro Fotovoltaico (quello in foto) esce solo un cavo bipolare da 10mmq, che si infila* in tubo corrugato che lo porta fino contatore già esistente. E si collega (ho appena notato) al contatore. :shock:

Il quadro generale di casa già esistente è proprio dietro al contatore, ed costituito da Magnetermico differenziale 25A I=0.30 mA e vari (vecchissimi) magnetotermici che isolano l'impianto di ciascuna stanza.

EDIT: però il meter, quando fu provato l'impianto, registrava qualcosa, quindi sarà collegato proprio lì nel nuovo quadro FV che ho messo in fot (e cerchiato nello schema)
Avatar utente
Foto UtentePolloarrosto
0 2
 
Messaggi: 15
Iscritto il: 18 ago 2023, 17:33

0
voti

[8] Re: Schema impianto FV - c'è qualcosa che non mi torna

Messaggioda Foto UtenteMike » 20 ago 2023, 17:45

Polloarrosto ha scritto:Una cosa che non mi trovo è l'ordine dei dispositivi di protezione "fusibile" e "scaricatore", che sembrano in ordine differente rispetto al progetto, considerando che da quadro dovrebbe essere:
(1) MTD (2) Meter (3) PF (4) Scaricatore
mentre da schema è
(1) Scaricatore (2) MTD (3) Portafusibile. E il meter è collegato DOPO il contatore M2, mentre ora è nel quadro a monte del futuro contatore di produzione che l'Enel dovrà installare.


Il fusibile di protezione non è detto sia necessario, dipende dal tipo di SPD e dalle indicazioni del produttore.
--
Michele Lysander Guetta
--
"Non pensare mai al dolore, al pericolo o ai nemici un momento più lungo del necessario per combatterli." — Ayn Rand
Avatar utente
Foto UtenteMike
55,6k 7 10 12
G.Master EY
G.Master EY
 
Messaggi: 17003
Iscritto il: 1 ott 2004, 18:25
Località: Conegliano (TV)

0
voti

[9] Re: Schema impianto FV - c'è qualcosa che non mi torna

Messaggioda Foto UtenteGioArca67 » 20 ago 2023, 19:51

Metti la foto anche del quadro in DC?

La posizione del meter è errata. Deve essere messo sotto al contatore di scambio e prendere tutti (e solo) i conduttori di fase ivi presenti.
Altrimenti funzionerà male.
Avatar utente
Foto UtenteGioArca67
4.565 4 6 9
Master EY
Master EY
 
Messaggi: 4589
Iscritto il: 12 mar 2021, 9:36

0
voti

[10] Re: Schema impianto FV - c'è qualcosa che non mi torna

Messaggioda Foto UtentePolloarrosto » 20 ago 2023, 20:57

Quello di stringa? è un quadro preassemblato dell'ItalWeber https://www.italweber.it/catalogue/prod ... &i=7851018

La posizione del meter potrebbe anche essere solo temporanea, in fondo l'impianto non in funzione e stanno procedendo (spero) alle richieste di attivazione con e-distribuzione.

Però mi preoccupa il cavo bipolare che si connette direttamente al contatore esistente, saltando quindi il quadro generale :/
Avatar utente
Foto UtentePolloarrosto
0 2
 
Messaggi: 15
Iscritto il: 18 ago 2023, 17:33

Prossimo

Torna a Impianti, sicurezza e quadristica

Chi c’è in linea

Visitano il forum: Nessuno e 70 ospiti