Cos'è ElectroYou | Login Iscriviti

ElectroYou - la comunità dei professionisti del mondo elettrico

Risoluzione circuito del secondo ordine

Elettronica lineare e digitale: didattica ed applicazioni

Moderatori: Foto Utentecarloc, Foto Utenteg.schgor, Foto UtenteBrunoValente, Foto UtenteIsidoroKZ

0
voti

[1] Risoluzione circuito del secondo ordine

Messaggioda Foto Utentevoltvolt » 19 dic 2023, 15:30

Salve,

ho il seguente esercizio in cui viene chiesto di trovare l'andamento della corrente i_{L}(t) sull'induttore, per t \geq 0. Premesso che i calcoli vengono svolti interamente con Matlab, in quanto il professore ci permette di utilizzarlo per evitare di perdere tempo nei conti, il mio problema (nei circuiti del secondo ordine) sono la scrittura delle equazioni di stato per t \geq 0.

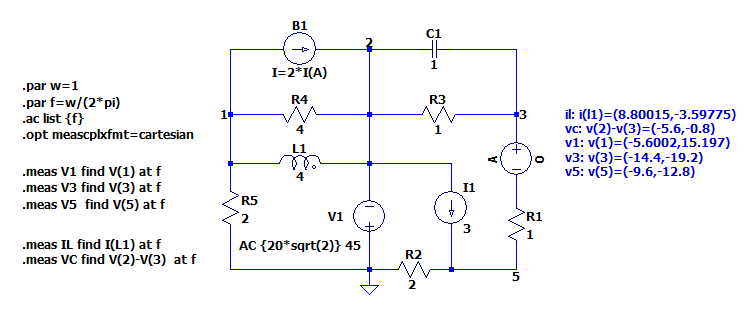
Di seguito lo schema del circuito:



Il primo passo è stato ottenere i fasori dei generatori e le impedenze degli elementi dinamici: Vg = (20+20j)V, Xc = -1\Omega, Xl = 4\Omega. Successivamente ho calcolato le condizioni iniziali, applicando il metodo dei potenziali nodali.

Scrivendo la matrice delle conduttanze (una 4x4), il vettore dei potenziali incogniti e quello dei termini noti, si osserva che il potenziale E2 del nodo 2 in realtà lo abbiamo già, perché per t < 0 si ha che E4-E2 = Vg da cui E2 = -Vg, essendo E4 = 0 poiché messo a massa. Per trovare la condizione iniziale su condensatore e induttore devo quindi trovare E3,E1, in quanto Vc = E3-E2 e IL = \frac{E1-E2}{j*X_L}. Da qui poi, per ricavare la condizione iniziale in t=0 bisogna prendere la parte reale di Vc,IL.

Dopodiché, per t \geq 0 il generatore V_g scompare e si ha un circuito con 5 anelli; applico quindi il metodo delle correnti di anello (sostituendo il condensatore con un generatore di tensione e l'induttore con uno di corrente) per trovare le equazioni di stato di Vc,IL per t \geq 0 in forma canonica. Successivamente si usa matlab per risolvere il sistema di equazioni differenziali date le condizioni iniziali.

Quello che vorrei chiedervi è: il procedimento fatto vi sembra corretto? Perché l'esercizio non risulta, quindi vorrei capire se è un problema di conti (e se così fosse potrei postarli per vedere dove sta il problema) oppure se nel procedimento metodologico. Per quanto riguarda la scrittura delle equazioni, so che spesso invece di usare metodi sistematici si scrivono LKC/LKT a insiemi di taglio/maglie rispettivamente, ma non mi ci trovo mai bene. In particolare, se volessi scrivere una LKC ad un insieme di taglio, per scrivere l'equazione del condensatore, potrei scriverla al nodo 2, così come al nodo 3, in maniera del tutto indifferente? Oppure cambierebbe qualcosa?

Vi ringrazio in anticipo per la risposta.
Avatar utente
Foto Utentevoltvolt
0 3
 
Messaggi: 28
Iscritto il: 23 nov 2023, 20:48

1
voti

[2] Re: Risoluzione circuito del secondo ordine

Messaggioda Foto UtenteRenzoDF » 23 dic 2023, 11:34

Il tuo procedimento è corretto, ma non capisco perché usare il metodo delle correnti di anello per t>0 nella soluzione del circuito resistivo associato; anche in questo caso, via potenziali nodali avresti un numero inferiore di incognite, sostanzialmente solo due.
Per quanto riguarda gli insiemi di taglio è evidente che la relazione associata al nodo 2 sarebbe diversa da quella al nodo 3, due equazioni che sono alla base del metodo dei potenziali ai nodi.

Se ti va di farlo, posta i valori vC(0), iL(0), il codice matlab,
Codice: Seleziona tutto
...
i tuoi risultati finali (non servono i vari passaggi) e i risultati ufficiali.

NB In questo caso si potrebbe anche fare a meno di scomodare Matlab, ma saperlo utilizzare è sempre un'arma in più. :-)

Occhio a Vg nello schema, nel quale sarebbe stato più corretto inserire un interruttore. ;-)

Matrice delle ammettenze, non delle conduttanze.

voltvolt ha scritto:... per ricavare la condizione iniziale in t=0 bisogna prendere la parte reale di Vc,IL. ...

Non sempre, dipende. ;-)
"Il circuito ha sempre ragione" (Luigi Malesani)
Avatar utente
Foto UtenteRenzoDF
55,9k 8 12 13
G.Master EY
G.Master EY
 
Messaggi: 13189
Iscritto il: 4 ott 2008, 9:55

0
voti

[3] Re: Risoluzione circuito del secondo ordine

Messaggioda Foto UtenteRenzoDF » 27 dic 2023, 11:33

Per t < 0, via LTspice è sufficiente un'analisi in AC

ex  ac.png
ex ac.png (11.03 KiB) Osservato 6021 volte

in quanto l'analisi in DC è banale, ad ogni modo, in generale, basterebbe una simulazione .op

ex dc.png
ex dc.png (4.77 KiB) Osservato 6021 volte

Volendo poi controllare quanto ottenuto, è possibile usare un'analisi in transitorio

zzz.png
zzz.png (10.19 KiB) Osservato 6021 volte
"Il circuito ha sempre ragione" (Luigi Malesani)
Avatar utente
Foto UtenteRenzoDF
55,9k 8 12 13
G.Master EY
G.Master EY
 
Messaggi: 13189
Iscritto il: 4 ott 2008, 9:55

0
voti

[4] Re: Risoluzione circuito del secondo ordine

Messaggioda Foto Utentevoltvolt » 30 dic 2023, 11:15

Scusa il ritardo nella risposta Renzo!
RenzoDF ha scritto:Il tuo procedimento è corretto, ma non capisco perché usare il metodo delle correnti di anello per t>0 nella soluzione del circuito resistivo associato; anche in questo caso, via potenziali nodali avresti un numero inferiore di incognite, sostanzialmente solo due.

Su questo hai ragione, non ci avevo fatto caso.

RenzoDF ha scritto:Per quanto riguarda gli insiemi di taglio è evidente che la relazione associata al nodo 2 sarebbe diversa da quella al nodo 3, due equazioni che sono alla base del metodo dei potenziali ai nodi.


A questo proposito, questo è sicuramente vero e lo so, la mia domanda era, invece, se ho la possibilità di scegliere a quale nodo scrivere la LKC per arrivare all'equazione di stato del condensatore. Spesso vedo negli esercizi che vengono scelti alcuni nodi piuttosto che altri, e il mio dubbio è legato al fatto se ciò accade "perché conviene di più" oppure perché "l'altro nodo non è un insieme di taglio fondamentale". (Probabilmente non ho ben capito il concetto di insieme di taglio fondamentale...).

RenzoDF ha scritto:Se ti va di farlo, posta i valori vC(0), iL(0), il codice matlab,
Codice: Seleziona tutto
...
i tuoi risultati finali (non servono i vari passaggi) e i risultati ufficiali.

Occhio a Vg nello schema, nel quale sarebbe stato più corretto inserire un interruttore. ;-)


Appena posso posto i calcoli! Per quanto riguarda Vg, in realtà l'intenzione era quella di inserire un interruttore ma non l'ho trovato in fidocad :cry:

RenzoDF ha scritto:
voltvolt ha scritto:... per ricavare la condizione iniziale in t=0 bisogna prendere la parte reale di Vc,IL. ...

Non sempre, dipende. ;-)


Beh, se siamo in regime sinusoidale sempre, no?
Avatar utente
Foto Utentevoltvolt
0 3
 
Messaggi: 28
Iscritto il: 23 nov 2023, 20:48

0
voti

[5] Re: Risoluzione circuito del secondo ordine

Messaggioda Foto UtenteRenzoDF » 9 gen 2024, 11:37

voltvolt ha scritto:... il mio dubbio è legato al fatto se ciò accade "perché conviene di più" oppure perché "l'altro nodo non è un insieme di taglio fondamentale". (Probabilmente non ho ben capito il concetto di insieme di taglio fondamentale...).

Non ti resta che rivedere la definizione, dopodiché ti chiedo: i lati di una rete che convergono in un nodo possono costituire un insieme di taglio fondamentale?

Se posso darti un consiglio, nel risolvere una rete, lascia perdere alberi, coalberi, maglie e insiemi di taglio fondamentali, e cerca invece di usare nodi e maglie che coinvolgano il minor numero di lati.

voltvolt ha scritto:... Beh, se siamo in regime sinusoidale sempre, no?

No, dipende dalla "base" scelta per i fasori. ;-)

BTW Non hai ancora corretto il valore di Vg nello schema iniziale.
"Il circuito ha sempre ragione" (Luigi Malesani)
Avatar utente
Foto UtenteRenzoDF
55,9k 8 12 13
G.Master EY
G.Master EY
 
Messaggi: 13189
Iscritto il: 4 ott 2008, 9:55


Torna a Elettronica generale

Chi c’è in linea

Visitano il forum: Nessuno e 32 ospiti