,sono alle prese con un progettino di un alimentatore switching 230Vac-5Vdc e mi sono sorti dei dubbi che mi piacerebbe chiarire. Ho da poco montato il circuito sul PCB che avevo realizzato qualche settimana fa e sembra funzionare (più o meno, poi vi spiego).
Il fatto è che mi sono accorto di aver collegato male le fasi del trasformatore flyback
.Invece di invertire il dot del secondario rispetto a quello del primario l'ho messo nello stesso verso (entrambi in basso per intenderci).
In verità non ho dato molto peso alla cosa, in quanto ho pensato (ma forse sbaglio) che la tensione e la corrente saranno semplicemente invertite rispetto all'altro caso. Faccio un disegno per spiegare meglio cosa intendo.
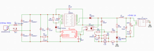
Di seguito invece riporto lo schema.
Ho fatto alcune prove e ho notato che;
Test con carico di 200 Ohm.
1) la tensione in uscita è 4.95V invece che 5V (poco male, probabilmente devo aggiustare il valore di alcune resistenze)
2) dopo 20 min la tensione di uscita cala a 4.93. Forse un effetto termico?
Test con carico di 30 Ohm.
1) Dopo pochi secondi l'uscita cala a 1V. Dunque non funziona
Non capisco se l'inversione delle fasi del trasformatore siano la causa effettiva di questi comportamenti o, se come penso io, dovrebbe essere indifferente.
Per favore aiutatemi a capire!!!

Elettrotecnica e non solo (admin)
Un gatto tra gli elettroni (IsidoroKZ)
Esperienza e simulazioni (g.schgor)
Moleskine di un idraulico (RenzoDF)
Il Blog di ElectroYou (webmaster)
Idee microcontrollate (TardoFreak)
PICcoli grandi PICMicro (Paolino)
Il blog elettrico di carloc (carloc)
DirtEYblooog (dirtydeeds)
Di tutto... un po' (jordan20)
AK47 (lillo)
Esperienze elettroniche (marco438)
Telecomunicazioni musicali (clavicordo)
Automazione ed Elettronica (gustavo)
Direttive per la sicurezza (ErnestoCappelletti)
EYnfo dall'Alaska (mir)
Apriamo il quadro! (attilio)
H7-25 (asdf)
Passione Elettrica (massimob)
Elettroni a spasso (guidob)
Bloguerra (guerra)





) sarà piccolissima, così come poca sarà la corrente massima che puoi erogare sul carico.
