Voglio realizzare un sistema UPS personalizzato e mi creerò io le schede elettroniche in quando quando presente in commercio purtroppo non rientra nei valori di potenza e di spazio a me necessari.
Il mio UPS avrà la Vin di 24Vdc.
Il sistema sarà quasi "in-line" onde evitare "buchi" di alimentazioni, ossia dall'ingresso dividerò l'alimentazione andando una parte direttamente ai carichi e una parte a ricaricare le batterie al litio 4S (16.8V) pronte nel caso di mancanza di corrente ad erogare subito la tensione sul carico. Il tutto sarà possibile posizionando 2 diodi opposti sulla linea di alimentazione principale (a 24 V) e sulla linea delle batterie (16.8V).
Il chip della ricarica delle batterie dovrà avere
Vin =24 V
Vout = 16.8V
I di ricarica = 300mA (voglio ricaricarle molto lentamente per prolungargli la vita dato che poi resteranno sempre alimentate)
Dato che voglio farmi tutto in casa e non mi fido dei BMS economici, mi creo poi un BMS ad hoc attraverso:
- ADC ( per la lettura della tensione di ciascuna batteria)
- ADC ( INA-226 per la lettura della corrente di ricarica)
- Sensori di temperatura DB18S20
- Mosfet bipolare (pilotato dal microcontrollore che in caso di lettura anomale tagli completamente il circuito da e verso le batterie)
- chip HY2213-BB3A e relative resistenze per il bilanciamento delle batterie in fase di ricarica
L'aiuto che vi chiedo è per il chip con cui ricaricare le batterie (che deve essere preferibilmente SMD e di abbastanza facile saldatura posso arrivare ai QFN-16 ma preferirei dei SOIC-8 o 16 o un HTSSOP-14).
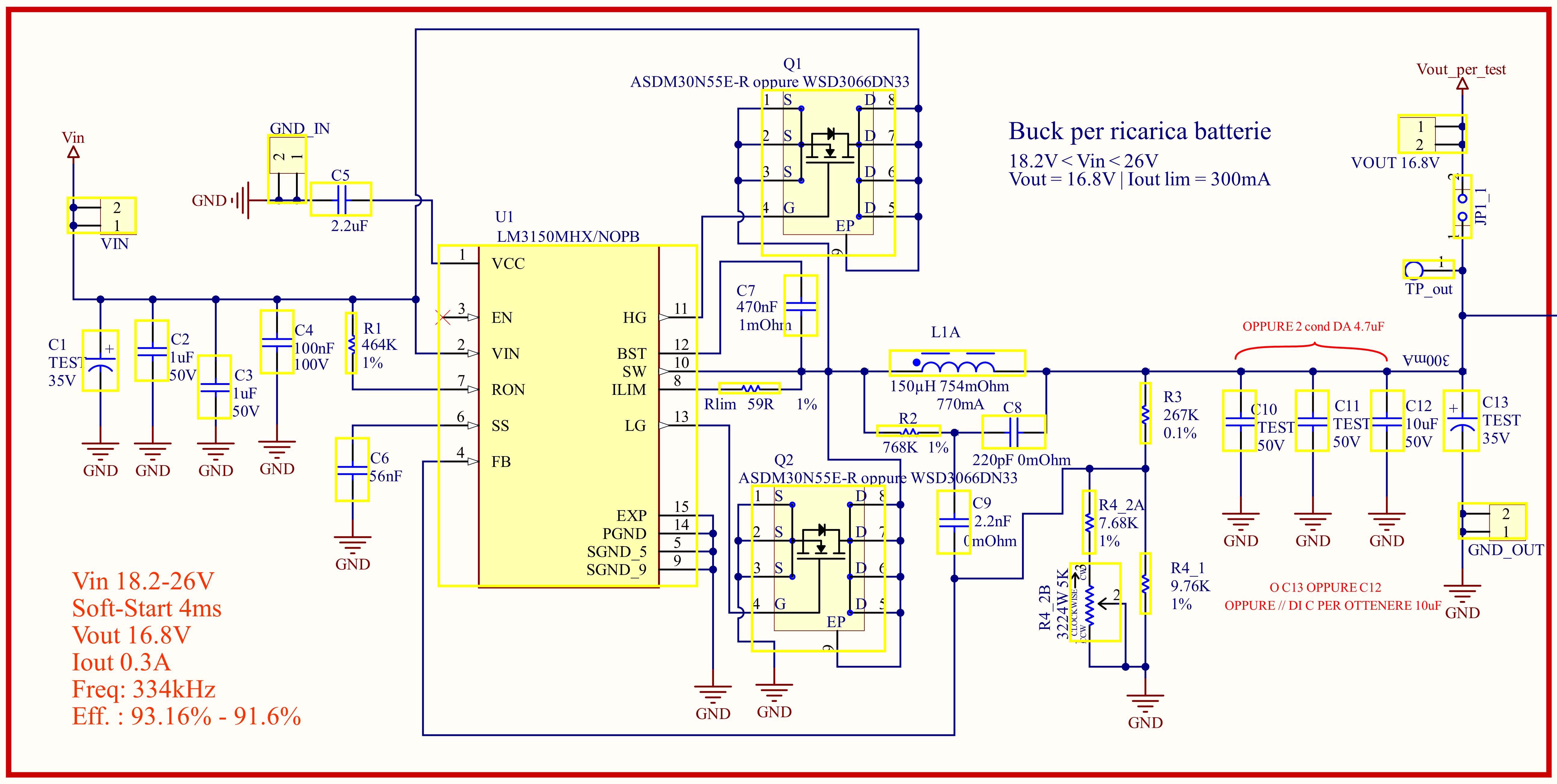
Avevo pensato inizialmente ad un LM3150 ( che già utilizzo per diversi Buck converter che mi sono creato) che oltre che convertire la tensione ha anche la possibilità di limitare la corrente.
Il problema è che il valore con cui la limita varia a seconda di molti fattori per cui non è precisissimo( varia a seconda dell' RdsOn dei Mosfet, della tolleranza della resistenza Rlim, ed in più ha una tolleranza già sul controller di circa il +/- 12% quindi sommando il tutto potrei arrivare ad avere oltre il +/-50% di variazione del limite della corrente oltre al valore auspicato di 300mA )
La corrente è importante che mi resti sui valori di 300mA ( può variare di 20-30mA ma non molto oltre) perché le resistenze che vanno inserite per il bilanciamento vanno calcolate proprio in base alla corrente che vi deve scorrere all'interno e quindi alla dissipazione che hanno ( anche perché una volta cariche al 100% le batterie queste R continueranno ad essere percorse dalla corrente e quindi non voglio che l'energia dissipata e quindi persa nel nulla sia troppo alta ( voglio un sistema anche abbastanza efficiente dal punto di vista energetico) ).
Pertanto vi chiedo : avete la conoscenza e avete mai utilizzato in qualche vostro progetto dei chip per la ricarica di 4S batterie al litio? Se si quali? Come dicevo sopra possibilmente SMD e di abbastanza facile saldatura.
Avevo visto il LT1510, ma non saprei dimensionarlo a dovere...
Diciamo che molti chip di ricarica inoltre interrompono la ricarica una volta arrivati al valore massimo, nel mio caso 16.8V, ma questo nel mio caso non andrebbe bene in quanto dopo un po' di tempo (anche senza essere utilizzate) la tensione delle batterie inesorabilmente scenderà e quindi si avvierà un nuovo ciclo di ricarica e così via... i cicli di ricarica accorciano la vita alle batterie.
Il mio scopo invece è quello di portare le batterie a 16.8V e lasciargli sempre la tensione fissa ai capi di 16.8V in modo che non inizino mai una fase di scarica a meno che non salti la linea principale a 24 V! Per il problema di sovraccarica e sovratensione e sovratemperatura c'è la parte di regolazione e di controllo che interverrebbe.
Grazie a tutti

Elettrotecnica e non solo (admin)
Un gatto tra gli elettroni (IsidoroKZ)
Esperienza e simulazioni (g.schgor)
Moleskine di un idraulico (RenzoDF)
Il Blog di ElectroYou (webmaster)
Idee microcontrollate (TardoFreak)
PICcoli grandi PICMicro (Paolino)
Il blog elettrico di carloc (carloc)
DirtEYblooog (dirtydeeds)
Di tutto... un po' (jordan20)
AK47 (lillo)
Esperienze elettroniche (marco438)
Telecomunicazioni musicali (clavicordo)
Automazione ed Elettronica (gustavo)
Direttive per la sicurezza (ErnestoCappelletti)
EYnfo dall'Alaska (mir)
Apriamo il quadro! (attilio)
H7-25 (asdf)
Passione Elettrica (massimob)
Elettroni a spasso (guidob)
Bloguerra (guerra)



