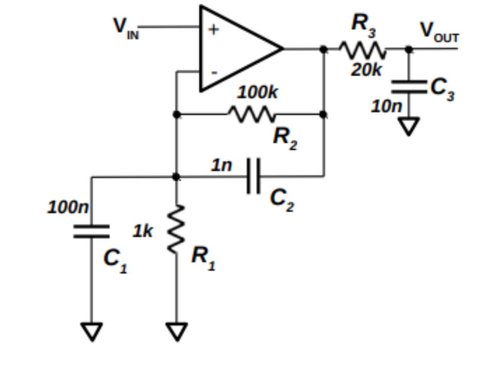
Salve,ho il seguente circuito con opamp ideale di cui allego foto
qualcuno saprebbe dirmi se è possibile trovare poli e zeri ipotizzando una separazione in banda tra le costanti tempo oppure c'è un metodo per trovare poli e zeri per ispezione visiva senza calcolare la f.d.t in maniera analitica?
Grazie a quanti mi aiuteranno
Circuito op-amp poli e zeri
Moderatori:
carloc,
g.schgor,
BrunoValente,
IsidoroKZ
24 messaggi
• Pagina 1 di 3 • 1, 2, 3
0
voti
Booh !.
Inizia a calcolare il guadagno a frequenza zero e a frequenza infinita, vediamo i risultati.
La rete di reazione sembra un attenuatore compensato.
perché poi non calcolare la f.d.t in maniera analitica?
Inizia a calcolare il guadagno a frequenza zero e a frequenza infinita, vediamo i risultati.
La rete di reazione sembra un attenuatore compensato.
perché poi non calcolare la f.d.t in maniera analitica?
0
voti
Calcolando la f.d.t in maniera analitica sembrerebbe molto semplice dato che c'è uno stadio non invertente seguito da una squadra RC ,ma vorrei sapere se c'è qualche altro metodo che mi permetta di calcolare i poli senza fare i calcoli per trovare la fdt.
-

Roswell1947
89 1 3 8 - Stabilizzato

- Messaggi: 438
- Iscritto il: 10 feb 2020, 16:39
0
voti
Se non volessi calcolare la fdt in maniera analitica c'è qualche metodo per calcolare i poli e gli zeri per ispezione oppure si potrebbe ipotizzare una separazione in banda per le costanti di tempo?
-

Roswell1947
89 1 3 8 - Stabilizzato

- Messaggi: 438
- Iscritto il: 10 feb 2020, 16:39
0
voti
RenzoDF ha scritto:Certo che sì, vista l'idealità dell'opamp ... e con quei valori numerici poi la situazione è più che "particolare".
sapresti indicarmi come fare?grazie...magari con qualche disegno...
-

Roswell1947
89 1 3 8 - Stabilizzato

- Messaggi: 438
- Iscritto il: 10 feb 2020, 16:39
0
voti
Si lo so,la f.d.t esatta si trova facilmente ma a me interesserebbe sapere se esiste un metodo per calcolare poli e zeri senza utilizzare la f.d.t esatta,cioè ricostruire la f.d.t dal calcolo dei poli e zeri tramite ispezione visiva.
-

Roswell1947
89 1 3 8 - Stabilizzato

- Messaggi: 438
- Iscritto il: 10 feb 2020, 16:39
0
voti
Ci sono due poli in totale, dato che C1 e C2 non sono indipendenti (sopponendo l'op amp con impedenza di uscita che tende a zero). E poi, visti i valori, direi che ci sia una cancellazione zero polo, e che alla fine rimanga solo il polo di uscita (ma non ho fatto i conti).
Per trovare la posizione di poli e zeri si può usare il metodo delle costanti di tempo, con cui si calcolano numeratore e denominatore della fdt e poi si trovano zeri e poli, però in pratica si calcola la fdt.
In generale per calcolare solo la posizione dei poli si possono usare dei metodi più o meno approssimati, basati su separazione o separabilità delle costanti di tempo (seprazione data dal circuito o separabilità data dai valori), ma in questo caso mi pare che non siano convenienti.
Per trovare la posizione di poli e zeri si può usare il metodo delle costanti di tempo, con cui si calcolano numeratore e denominatore della fdt e poi si trovano zeri e poli, però in pratica si calcola la fdt.
In generale per calcolare solo la posizione dei poli si possono usare dei metodi più o meno approssimati, basati su separazione o separabilità delle costanti di tempo (seprazione data dal circuito o separabilità data dai valori), ma in questo caso mi pare che non siano convenienti.
Per usare proficuamente un simulatore, bisogna sapere molta più elettronica di lui
Plug it in - it works better!
Il 555 sta all'elettronica come Arduino all'informatica! (entrambi loro malgrado)
Se volete risposte rispondete a tutte le mie domande
Plug it in - it works better!
Il 555 sta all'elettronica come Arduino all'informatica! (entrambi loro malgrado)
Se volete risposte rispondete a tutte le mie domande
24 messaggi
• Pagina 1 di 3 • 1, 2, 3
Chi c’è in linea
Visitano il forum: Nessuno e 55 ospiti

Elettrotecnica e non solo (admin)
Un gatto tra gli elettroni (IsidoroKZ)
Esperienza e simulazioni (g.schgor)
Moleskine di un idraulico (RenzoDF)
Il Blog di ElectroYou (webmaster)
Idee microcontrollate (TardoFreak)
PICcoli grandi PICMicro (Paolino)
Il blog elettrico di carloc (carloc)
DirtEYblooog (dirtydeeds)
Di tutto... un po' (jordan20)
AK47 (lillo)
Esperienze elettroniche (marco438)
Telecomunicazioni musicali (clavicordo)
Automazione ed Elettronica (gustavo)
Direttive per la sicurezza (ErnestoCappelletti)
EYnfo dall'Alaska (mir)
Apriamo il quadro! (attilio)
H7-25 (asdf)
Passione Elettrica (massimob)
Elettroni a spasso (guidob)
Bloguerra (guerra)



