,Avrei bisogno di alcuni consigli su come iniziare con design RF su PCB.
Premetto che non ho mai realizzato un circuito a radio frequenze e anche il suggerimento di un semplice corso o di qualcosa di giá fatto da cui prendere spunto mi sarebbe molto di aiuto.
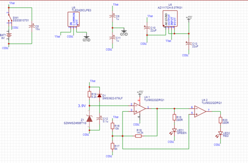
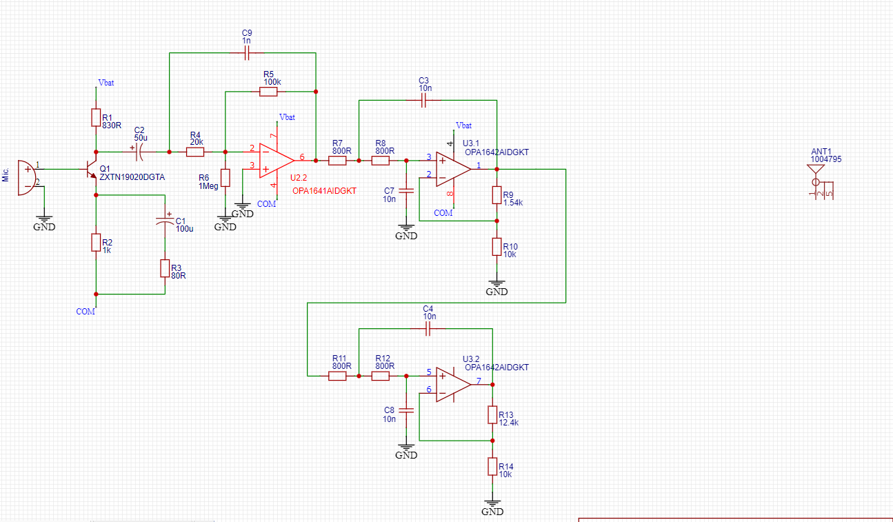
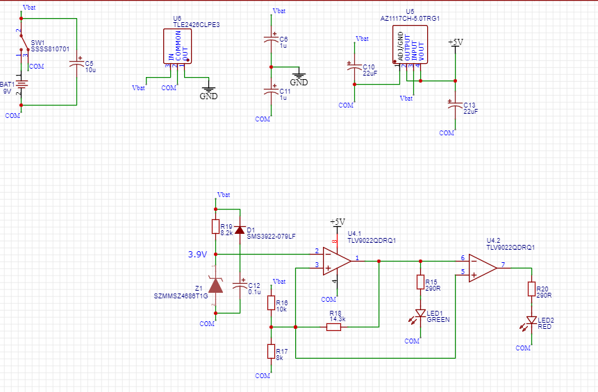
Il progetto (personale, non per lavoro) su cui sto lavorando é un microfono wireless di cui ho giá realizzato e testato il circuito di pre-amplificazione. Ció che mi manca é appunto la parte di trasmissione del segnale; modulazione + antenna e non ho idea di come partire non avendolo mai fatto.
Siccome il PCB vorrei fosse custom secondo le mie specifiche, vorrei iniziare con una antenna SMD come questa; https://www.mouser.it/ProductDetail/KYOCERA-AVX/1004795%20qs=wnTfsH77Xs50OmpDLQsRSA%3D%3D
Cosa ne pensate? Qualche suggerimento?

Elettrotecnica e non solo (admin)
Un gatto tra gli elettroni (IsidoroKZ)
Esperienza e simulazioni (g.schgor)
Moleskine di un idraulico (RenzoDF)
Il Blog di ElectroYou (webmaster)
Idee microcontrollate (TardoFreak)
PICcoli grandi PICMicro (Paolino)
Il blog elettrico di carloc (carloc)
DirtEYblooog (dirtydeeds)
Di tutto... un po' (jordan20)
AK47 (lillo)
Esperienze elettroniche (marco438)
Telecomunicazioni musicali (clavicordo)
Automazione ed Elettronica (gustavo)
Direttive per la sicurezza (ErnestoCappelletti)
EYnfo dall'Alaska (mir)
Apriamo il quadro! (attilio)
H7-25 (asdf)
Passione Elettrica (massimob)
Elettroni a spasso (guidob)
Bloguerra (guerra)







