Cos'è ElectroYou | Login Iscriviti

ElectroYou - la comunità dei professionisti del mondo elettrico

Massima escursione del segnale in uscita

Elettronica lineare e digitale: didattica ed applicazioni

Moderatori: Foto Utentecarloc, Foto Utenteg.schgor, Foto UtenteBrunoValente, Foto UtenteIsidoroKZ

0
voti

[1] Massima escursione del segnale in uscita

Messaggioda Foto UtenteAllen » 15 lug 2024, 20:12

Buonasera! O_/

RIleggendo i capitoli sugli amplificatori elementari ho notato che l'argomento della massima escursione del segnale di uscita (cosí il libro chiama quel valore massimo che puó assumere l'uscita prima di portare il transistore fuori dalla regione attiva), viene trattato solo sull'amplificatore invertente, ma non sugli altri.

Cos'é che sto trascurando? Potrei sbagliarmi, ma prendendo in esame un invertitore in configurazione base comune, l'amplificazione potrebbe essere sufficiente a far si che la Vce<Vbc

Vi ringrazio in anticipo per qualsiasi spunto e ragionamento :ok:
Avatar utente
Foto UtenteAllen
13 4
 
Messaggi: 40
Iscritto il: 14 giu 2018, 21:39

1
voti

[2] Re: Massima escursione del segnale in uscita

Messaggioda Foto UtenteIsidoroKZ » 16 lug 2024, 20:29

Tutti gli amplificatori hanno ovviamente una massima dinamica di uscita.
Non capisco che cos'e` un invertitore a base comune: il base comune e` uno stadio non invertente.

Fai uno schema FidoCadJ, compresa la polarizzazione, perche' nella dinamica conta anche quella. Su che libro stai studiando?

Direi che forse e` piu` comodo verificare (per un npn) che Vc>Vb.
Per usare proficuamente un simulatore, bisogna sapere molta più elettronica di lui
Plug it in - it works better!
Il 555 sta all'elettronica come Arduino all'informatica! (entrambi loro malgrado)
Se volete risposte rispondete a tutte le mie domande
Avatar utente
Foto UtenteIsidoroKZ
121,2k 1 3 8
G.Master EY
G.Master EY
 
Messaggi: 21059
Iscritto il: 17 ott 2009, 0:00

0
voti

[3] Re: Massima escursione del segnale in uscita

Messaggioda Foto UtenteAllen » 18 lug 2024, 18:35

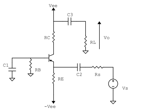
Sto studiando il circuito in allegato
Hai ragione, volevo scrivere amplificatore a base comune e mi é uscito "invertitore" :oops:
Attualmente sto studiando dal libro "microelettronica" di jaeger e blalock

In particolare ho un problema con il tracciare la retta di carico dinamica per poter determinare quando il transistore va in interdizione e quando in saturazione.

Il mio ragionamento é stato innanzitutto di trovare la relazione ic(vec) per poter tracciare la retta dinamica.
Quindi dopo aver verificato la linearitá del circuito, ipotizzando che le impedenze associate alle capacitá siano trascurabili e semplificando il sottocircuito in ingresso con Thévenin ai capi di RE

\widetilde{i_{c}} = \frac{\widetilde{v_{th}}-\widetilde{v_{ec}}}{R_{c}-R_{th}/\alpha _{f}}

Allora se il transistore é in interdizione vuol dire che ic=0 ottenendo che questo accade se vec=vth, ma questa soluzione mi sembra poco sensata, cioé non riesco a trovare una giustificazione logica. Inoltre manca ancora la condizione per cui il transistore entra in regione di saturazione

Ti ringrazio per avermi risposto O_/
Allegati
Circuiti.png
Avatar utente
Foto UtenteAllen
13 4
 
Messaggi: 40
Iscritto il: 14 giu 2018, 21:39

0
voti

[4] Re: Massima escursione del segnale in uscita

Messaggioda Foto UtenteMarcoD » 18 lug 2024, 19:22

dinamica uscita transistor.jpg

Non riesco a spiegarlo con poche parole. Allego un grafico su cui ho tracciato la retta di carico dinamica.
Avatar utente
Foto UtenteMarcoD
12,2k 5 9 13
Master EY
Master EY
 
Messaggi: 6696
Iscritto il: 9 lug 2015, 16:58
Località: Torino

1
voti

[5] Re: Massima escursione del segnale in uscita

Messaggioda Foto UtenteIsidoroKZ » 21 lug 2024, 3:22

Fai il disegno con fidocadj e metti il sorgente fra i tag "fcd".

Nello schema che hai fatto hai collegato il condensatore di uscita all'alimentazione al posto che al collettore.

Per trovare la dinamica di uscita, o usi il sistema grafico che ha indicato Foto UtenteMarcoD, oppure puoi fare il calcolo in questo modo. Nota che e` una approssimazione lineare, la realta` viene leggermente diversa.

Parti dalla condizione di polarizzazione. Al posto del condensatore C3 (collegato al posto giusto!) metti una batteria VC3 che ha la stessa tensione ai capi capi del condensatore a riposo.

L'armatura sinistra del condensatore e` al potenziale del collettore, quella destra a zero.

Per trovare la dinamica superiore, supponi che il transistore sia spento (interdizione). Ti trovi con una maglia contenente +VEE-RC-VC3-VRL=0 occhio al sengo di VC3, l'ho preso con il positivo a sinistra. Da questa eq. trovi il valore massimo di V di uscita.

Per il valore minimo, sostituisci al posto del transistore il suo modello in saturazione, oppure, molto piu` semplicemente (ma occhio che e` una approssimazione), al posto del collettore metti una tensione pari a quella di base VB (tensione a riposo su C1), e la tensione di uscita minima diventa semplicemente VB-VC3. Fai lo schema in fidocadj, che e` piu` semplice da spiegare!
Per usare proficuamente un simulatore, bisogna sapere molta più elettronica di lui
Plug it in - it works better!
Il 555 sta all'elettronica come Arduino all'informatica! (entrambi loro malgrado)
Se volete risposte rispondete a tutte le mie domande
Avatar utente
Foto UtenteIsidoroKZ
121,2k 1 3 8
G.Master EY
G.Master EY
 
Messaggi: 21059
Iscritto il: 17 ott 2009, 0:00


Torna a Elettronica generale

Chi c’è in linea

Visitano il forum: Nessuno e 50 ospiti