Perdonate il titolo che nulla vuol dire, ma non sapevo come chiamarlo..
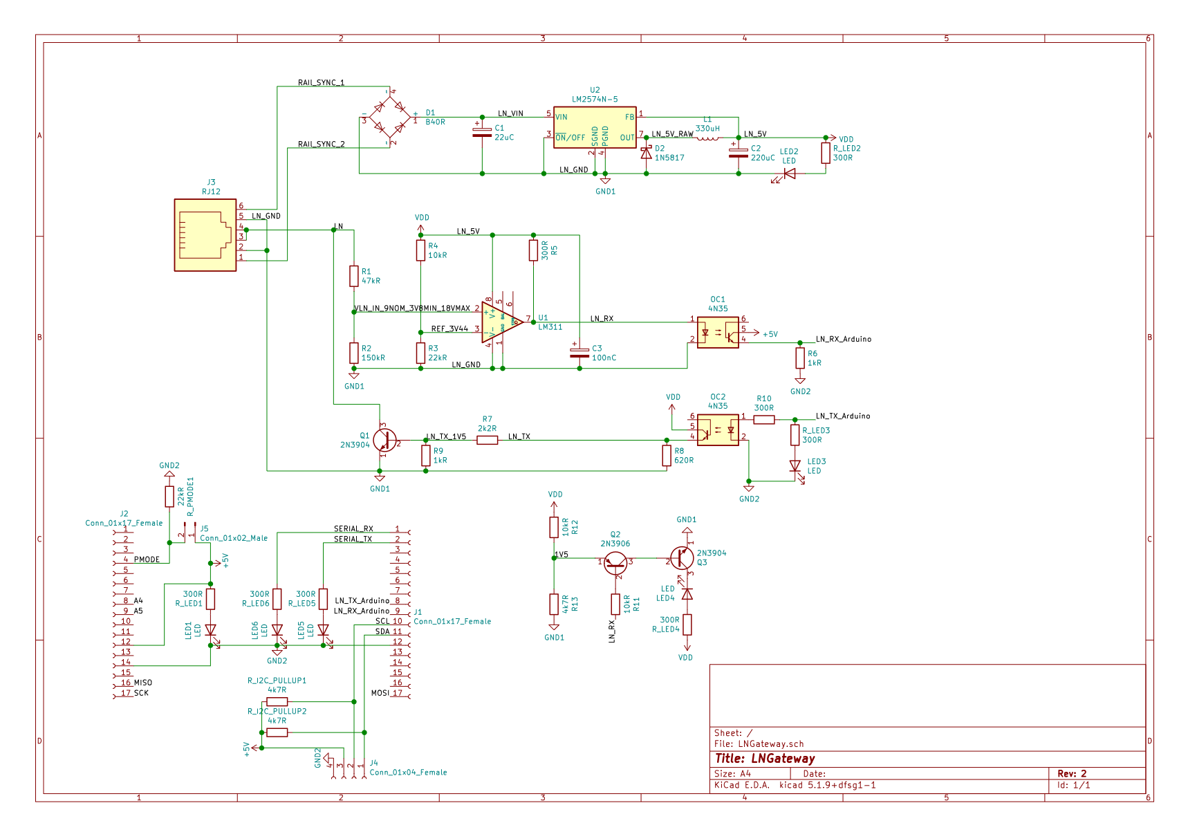
Vorrei capire il motivo dei resistori R8 e R9 in questo schema:
Fonte: https://orvio.github.io/LNGateway/LNGateway.pdf
Nella mia ignoranza pensavo bastasse R7 per pilotare il transistor.
Ho riprodotto lo schema con solo R7 (da 1k) e non funzionava, ho aggiunto l'equivalente di R8 (da 470Ohm) e funziona.
A questo punto vorrei capire a cosa serve R8 (forse un pull down?) e a cosa srve R9 (me la aspettavolo se al posto di un trasistor ci fosse stato un mosfet).
Ringrazio chiunque possa darmi un punto di rilfessione, o qualche argomento in particolare da studiare per approfondire.
A cosa serve quel resistore?
Moderatori:
carloc,
g.schgor,
BrunoValente,
IsidoroKZ
5 messaggi
• Pagina 1 di 1
0
voti
0
voti
Secondo me, nche se sono un po arruginito, R8 è la resistenza di pull-down del foto-accoppiatore OC2.
R7 ed R9 sono invece la rete di polarizzazione del transistor Q1.
R7 ed R9 sono invece la rete di polarizzazione del transistor Q1.
-

harpefalcata
326 1 3 6 - Stabilizzato

- Messaggi: 422
- Iscritto il: 28 lug 2015, 21:03
0
voti
R8 pulldown e R7 - R9 rete polarizzatore BJT, perfetto vi ringrazio molto! (e vado ad approfondire il discorso delle rete di polarizzazione, di norma i BJT li ho sempre visti pilotati tramite un solo resistore). Grazie mille!
1
voti
Considera che, se non vi fossero R8 e R9, come ha già detto
EcoTan, una seppur piccola corrente di perdita del fotoaccopiatore potrebbe portare il transistor in conduzione e aggiungo che, anche se il fotoaccoppiatore fosse ideale, a fotoaccoppiatore spento la base del transistor risulterebbe flottante, cioè non collegata in nessun punto del circuito e questa è una condizione da evitare perché un minimo accoppiamento capacitivo con altre parti del circuito, magari dove transitano segnali ad alta frequenza, potrebbe pure portare il transistor in conduzione.
Comunque io avrei evitato R8, direi che già R9 possa garantire un funzionamento corretto.
Comunque io avrei evitato R8, direi che già R9 possa garantire un funzionamento corretto.
-

BrunoValente
39,6k 7 11 13 - G.Master EY

- Messaggi: 7796
- Iscritto il: 8 mag 2007, 14:48
5 messaggi
• Pagina 1 di 1
Chi c’è in linea
Visitano il forum: Nessuno e 45 ospiti

Elettrotecnica e non solo (admin)
Un gatto tra gli elettroni (IsidoroKZ)
Esperienza e simulazioni (g.schgor)
Moleskine di un idraulico (RenzoDF)
Il Blog di ElectroYou (webmaster)
Idee microcontrollate (TardoFreak)
PICcoli grandi PICMicro (Paolino)
Il blog elettrico di carloc (carloc)
DirtEYblooog (dirtydeeds)
Di tutto... un po' (jordan20)
AK47 (lillo)
Esperienze elettroniche (marco438)
Telecomunicazioni musicali (clavicordo)
Automazione ed Elettronica (gustavo)
Direttive per la sicurezza (ErnestoCappelletti)
EYnfo dall'Alaska (mir)
Apriamo il quadro! (attilio)
H7-25 (asdf)
Passione Elettrica (massimob)
Elettroni a spasso (guidob)
Bloguerra (guerra)

