Buongiorno,
mi hanno regalato un caricatore "multipacco" guasto della Hilti, siccome posseggo un avvitatore Hilti, mi verrebbe comodo avere un secondo caricabatterie disponibile, visto il costo di questo marchio.
Praticamente, da un primo controllo, ho notato che hanno già tentato una riparazione e che da un primo guasto se ne sono susseguiti altri grazie alla bellissima e intelligentissima pensata di montare un fusibile da 15A al posto di uno da 4A.
Ho cominciato a controllare componenti e ho trovato ponte a diodi in corto, un triac BD136 in corto e un MOSFET anch'esso guasto siglato SPP11N80C3.
A parte il MOSFET, avevo tutti gli altri ricambi a casa ed ho proceduto alla sostituzione, cercando in rete tra gli eventuali equivalenti, ho notato che IRFP460 era un possibile candidato e lo avevo a disposizione, così ho fatto la prova e con qualche adattamento, sono riuscito a montarlo sul dissipatore ( purtroppo formato contenitore diverso... To220 e to247 ).
Ho riacceso il tutto, e sembra avviarsi correttamente il caricatore. Ho provato ad inserire un pacco e la carica parte, seguita da consueta accensione della ventola interna. Il problema è che dopo qualche secondo interrompe la carica per qualche motivo che non riesco a comprendere.
Qualcuno ha avuto esperienza con questi caricabatterie e può darmi qualche dritta? Grazie per il momento.
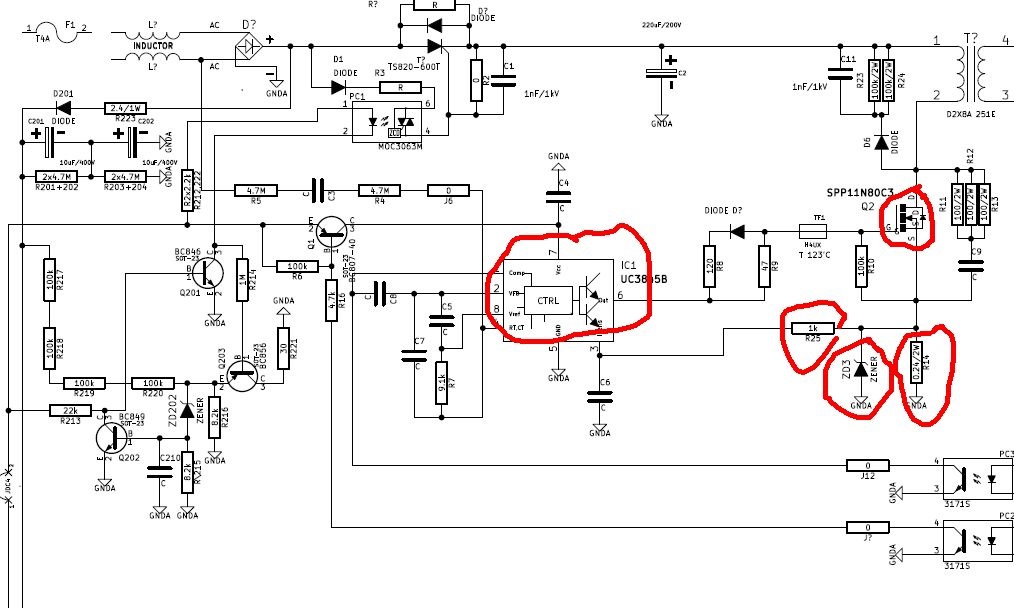
P.S. ho trovato in rete parte di schema, con delle parti già cerchiate in rosso, probabilmente da altra analisi di un modello uguale che non so' se centrano o meno con il mio caso.
Guasto caricabatterie Hilti C4/36-APC
Moderatori:
carloc,
g.schgor,
BrunoValente,
IsidoroKZ
0
voti
Dal sintomo descritto io proverei gli elettrolitici.
È solo un tentativo giusto per assecondare la statistica.
Volendo si può fare anche qualche verifica senza smontarli.
Prova a vedere qui.
https://www.electroyou.it/stefanopc/wik ... ici-guasti
Ciao
È solo un tentativo giusto per assecondare la statistica.
Volendo si può fare anche qualche verifica senza smontarli.
Prova a vedere qui.
https://www.electroyou.it/stefanopc/wik ... ici-guasti
Ciao
600 Elettra
0
voti
ok... li avevo già misurati montati e non sono in corto... comunque, casomai smonto e misuro ESR... con la stazione dissaldante faccio presto, sono una decina di cap.
-

Superfelix
180 2 8 - Stabilizzato

- Messaggi: 342
- Iscritto il: 7 dic 2024, 23:34
0
voti
stefanopc ha scritto:Dal sintomo descritto io proverei gli elettrolitici.
È solo un tentativo giusto per assecondare la statistica.
Volendo si può fare anche qualche verifica senza smontarli.
Prova a vedere qui.
https://www.electroyou.it/stefanopc/wik ... ici-guasti
Ciao
Cia Stefano,
ho fatto quel controllo condensatori ma sono ok.
Invece, stavo notando che nella parte bottom della scheda, tra GND e source del mosfet c'è uno zener SMD ZD3 che vede nello schema postato e cerchiato in rosso...
Ho provato a dissaldarlo e si è praticamente sgretolato... non riesco a capire che zener sia
Di sicuro è coinvolto nella protezione che interviene dopo qualche secondo dall'avvio carica.
-

Superfelix
180 2 8 - Stabilizzato

- Messaggi: 342
- Iscritto il: 7 dic 2024, 23:34
0
voti
Interpretando i cerchi rossi sul disegno sembra che bruciando il finale potrebbe coinvolgere lo shunt lo zener ecc.
Lo zener sembra una protezione per il current sense dell'integrato.
La sua tensione di zener dovrebbe essere inferiore alla tensione di alimentazione del regolatore.
Che alimentazione ha il regolatore?
Ciao
Lo zener sembra una protezione per il current sense dell'integrato.
La sua tensione di zener dovrebbe essere inferiore alla tensione di alimentazione del regolatore.
Che alimentazione ha il regolatore?
Ciao
600 Elettra
0
voti
Ho trovato questo in rete:
Caratteristiche principali dell' UC3845B
Tensione di alimentazione: 7.6V - 30V
Duty cycle massimo: 50%
Oscillatore programmabile con RT e CT
Ampio intervallo di frequenze di switching, fino a 500 kHz
Compensazione della corrente di picco per un controllo più stabile
Comparatori di errore e protezioni integrate
Bassa corrente di avvio: circa 0.5mA
Shutdown termico per prevenire danni in caso di surriscaldamento
...sempre se non sia partito anche lui
Caratteristiche principali dell' UC3845B
Tensione di alimentazione: 7.6V - 30V
Duty cycle massimo: 50%
Oscillatore programmabile con RT e CT
Ampio intervallo di frequenze di switching, fino a 500 kHz
Compensazione della corrente di picco per un controllo più stabile
Comparatori di errore e protezioni integrate
Bassa corrente di avvio: circa 0.5mA
Shutdown termico per prevenire danni in caso di surriscaldamento
...sempre se non sia partito anche lui
-

Superfelix
180 2 8 - Stabilizzato

- Messaggi: 342
- Iscritto il: 7 dic 2024, 23:34
1
voti
Ciao, circa 6/7 anni fa ne riparai uno dello stesso modello, io problema sul mio era un PWM controller SMD, non ricordo la sigla purtroppo.
Poi se non sbaglio ci sono anche degli operazionali (sempre SMD) che si occupano di monitorare lo stato di carica della batteria, controlla anche quelli, forse va in protezione perché rileva una sovratensione o corrente.
Poi se non sbaglio ci sono anche degli operazionali (sempre SMD) che si occupano di monitorare lo stato di carica della batteria, controlla anche quelli, forse va in protezione perché rileva una sovratensione o corrente.
0
voti
ok, grazie della dritta, spero si riescano a leggere le sigle perché in parte è laccata e in parte sporca la scheda... speriamo che riesco a grattare delicatamente con un po' di isoprapanolo e che si riescano a leggere le sigle.
Intanto ho controllato l' UC3845B ma sia l'alimentazione e l'uscita verso massa non sono in bassa impedenza, quindi magari lui è già salvo.
Hai per caso lo schema? in rete ho trovato solo quello parziale di un utente che a sua volta lo aveva trovato in quel modo mentre stava tentando la riparazione e si era focalizzato in quella zona.
Intanto ho controllato l' UC3845B ma sia l'alimentazione e l'uscita verso massa non sono in bassa impedenza, quindi magari lui è già salvo.
Hai per caso lo schema? in rete ho trovato solo quello parziale di un utente che a sua volta lo aveva trovato in quel modo mentre stava tentando la riparazione e si era focalizzato in quella zona.
-

Superfelix
180 2 8 - Stabilizzato

- Messaggi: 342
- Iscritto il: 7 dic 2024, 23:34
2
voti
Non ho schemi, si trovano solo quei frammenti che hai trovato anche tu, la tropicalizzazione se non ricordo male veniva via abbastanza bene con acetone puro.
Per quanto riguarda lUC3845B, controlla se sul pin 6 hai l'uscita del PWM, controlla anche il pin 3 (ISENSE) dovrebbe esserci un partitore resistivo, controlla tutte le resistenze che siano in tolleranza.
Quando hai messo la batteria in carica i led della batteria ti segnalavano lo stato ? dovrebbero accendersi in sequenza se non ricordo male.
Per quanto riguarda lUC3845B, controlla se sul pin 6 hai l'uscita del PWM, controlla anche il pin 3 (ISENSE) dovrebbe esserci un partitore resistivo, controlla tutte le resistenze che siano in tolleranza.
Quando hai messo la batteria in carica i led della batteria ti segnalavano lo stato ? dovrebbero accendersi in sequenza se non ricordo male.
0
voti
intorno l'UC sembra tutto in ordine a parte questo diodo, di cui non se ne capisce il valore perché esploso e non riportato sullo schema.
Come faccio ad alimentare e fare delle prove senza quel diodo? non è che mando in sofferenza qualche parte di circuito???
Quando inserisco la batteria, il caricabatterie si avvia, la ventolina raffreddamento si avvia, i led del pacco lampeggiano in sequenza e dopo circa 3-4 secondi si spegne la ventola e smette di caricare.
Resta sempre accesa la spia led indicante la tensione di rete.
In alto ci sono altre 2 spie che rimangono sempre spente... una ha il simbolo di un lucchetto chiuso e l'altra la forma di un lucchetto aperto.
Come faccio ad alimentare e fare delle prove senza quel diodo? non è che mando in sofferenza qualche parte di circuito???
Quando inserisco la batteria, il caricabatterie si avvia, la ventolina raffreddamento si avvia, i led del pacco lampeggiano in sequenza e dopo circa 3-4 secondi si spegne la ventola e smette di caricare.
Resta sempre accesa la spia led indicante la tensione di rete.
In alto ci sono altre 2 spie che rimangono sempre spente... una ha il simbolo di un lucchetto chiuso e l'altra la forma di un lucchetto aperto.
-

Superfelix
180 2 8 - Stabilizzato

- Messaggi: 342
- Iscritto il: 7 dic 2024, 23:34
Chi c’è in linea
Visitano il forum: Nessuno e 123 ospiti

Elettrotecnica e non solo (admin)
Un gatto tra gli elettroni (IsidoroKZ)
Esperienza e simulazioni (g.schgor)
Moleskine di un idraulico (RenzoDF)
Il Blog di ElectroYou (webmaster)
Idee microcontrollate (TardoFreak)
PICcoli grandi PICMicro (Paolino)
Il blog elettrico di carloc (carloc)
DirtEYblooog (dirtydeeds)
Di tutto... un po' (jordan20)
AK47 (lillo)
Esperienze elettroniche (marco438)
Telecomunicazioni musicali (clavicordo)
Automazione ed Elettronica (gustavo)
Direttive per la sicurezza (ErnestoCappelletti)
EYnfo dall'Alaska (mir)
Apriamo il quadro! (attilio)
H7-25 (asdf)
Passione Elettrica (massimob)
Elettroni a spasso (guidob)
Bloguerra (guerra)


