Salve a tutti,
Ho acquistato un motore BLDC come quelli che si usano nei "gimbal" di questo tipo:
link
Volevo realizzare un driver per pilotarlo con tecnica FOC. In pratica mi servono 3 segnali tra 0 e 5V PWM per pilotare le 3 induttanze del motore. L'integrato piu' vicino a quello che cerco e' questo DRV8313 Triplo ponte H con 3 ingressi logici per controllare ogni polo.
L'unica controindicazione di questa soluzione e' che l'integrato lavora ad un minimo di 8V mentre io vorrei avere tutto a 5V per comodita'.
Qual'e' secondo voi la strada piu' facilmente percorribile? Conoscete integrati validi che fanno questo lavoro? Oppure, come alternativa, posso pensare a 3 gate drivers tipo IR2104 che hanno sia high che low side in uscita accoppiati con 6 mosfet logici come IRLZ44.
Che ne pensate?
Progetto driver gimbal motor
Moderatori:
carloc,
g.schgor,
BrunoValente,
IsidoroKZ
41 messaggi
• Pagina 1 di 5 • 1, 2, 3, 4, 5
0
voti
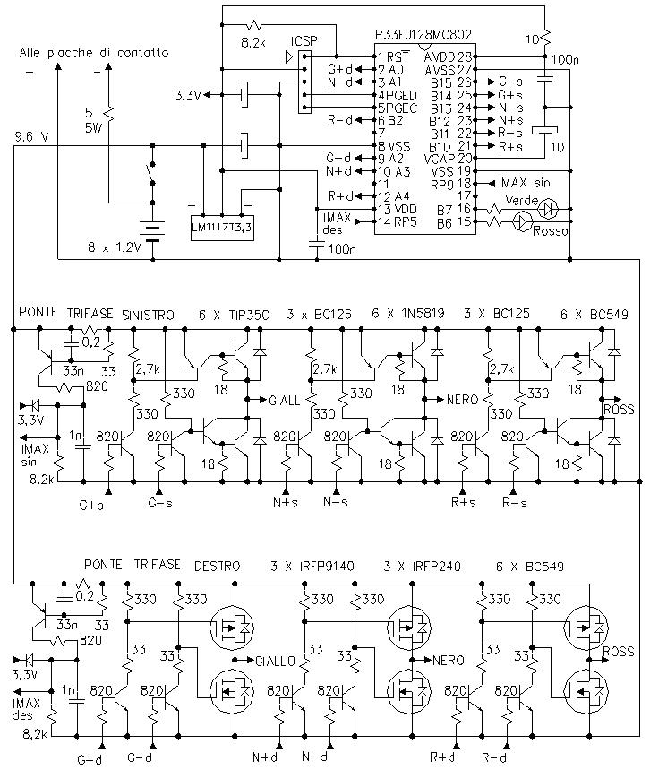
Personalmente ho realizzato dei driver trifasi con MCU dsPic33 del tipo MC che significa appunto Motor Control. Naturalmente la scrittura del firmware prende un po' di tempo, peraltro agevolata da un ottimo compilatore C e da un hardware predisposto alla bisogna, ma alla fine puoi fare veramente tutto quello che ti serve.
Naturalmente ci vuole anche il ponte finale di potenza che con quei motori piccoli non sarà un problema.
Ovviamente non contesto l'uso degli integrati appositi, dico solo una mia esperienza sia pure hobbistica.
Naturalmente ci vuole anche il ponte finale di potenza che con quei motori piccoli non sarà un problema.
Ovviamente non contesto l'uso degli integrati appositi, dico solo una mia esperienza sia pure hobbistica.
0
voti
Per i ponti H posso indicare il chip a 16 pin SN754410NE.
Utilizzando 3 dei 4 semiponti ritengo si possa realizzare un ponte trifase ma non ho provato.
Prevede una logica a 5V mentre il dsPic33 è alimentato a 3,3V ma li ho provati insieme e lavorano bene senza bisogno di alcun accorgimento.
Nello schema sopra puoi vedere due ponti trifasi a componenti discreti. In questo caso ogni ponte ha 6 ingressi, attenzione perché 3 sono in logica positiva e 3 in logica negativa. Conviene averli tutti in logica positiva (piccola modifica allo schema) altrimenti l'unità PWM del dsPic non si può sfruttare correttamente.
(ovvio che devi preventivare un po' di sbattimenti prima che il firmware funzioni ma poi fa quello che serve a te)
Utilizzando 3 dei 4 semiponti ritengo si possa realizzare un ponte trifase ma non ho provato.
Prevede una logica a 5V mentre il dsPic33 è alimentato a 3,3V ma li ho provati insieme e lavorano bene senza bisogno di alcun accorgimento.
Nello schema sopra puoi vedere due ponti trifasi a componenti discreti. In questo caso ogni ponte ha 6 ingressi, attenzione perché 3 sono in logica positiva e 3 in logica negativa. Conviene averli tutti in logica positiva (piccola modifica allo schema) altrimenti l'unità PWM del dsPic non si può sfruttare correttamente.
(ovvio che devi preventivare un po' di sbattimenti prima che il firmware funzioni ma poi fa quello che serve a te)
1
voti
EcoTan ha scritto:Per i ponti H posso indicare il chip a 16 pin SN754410NE.
Prevede una logica a 5V mentre il dsPic33 è alimentato a 3,3V ma li ho provati insieme e lavorano bene senza bisogno di alcun accorgimento.
Detta così vuol dire che lo specifico dsPic33 che hai usato, appartenente a quello specificissimo lotto di produzione lavora bene con quel SN754410NE di quello specifico lotto di produzione, nel tuo specificissimo circuito con esattamente l'alimentazione che hai usato in quel caso alla temperatura alla quale hai fatto la prova.
Il motivo per cui funzionano bene non è un caso. È perché i livelli logici d'uscita del dsPIC33 alimentato a 3.3V sono perfettamente compatibili con quelli di ingresso dell'SN754410NE:
https://ww1.microchip.com/downloads/aem ... 005539.pdf --> Tabella 37-19 a pagina 1462
https://www.ti.com/lit/ds/symlink/sn754410.pdf --> Paragrafo 7.2 a pagina 4
Boiler
0
voti
Grazie ad entrambi per le risposte!
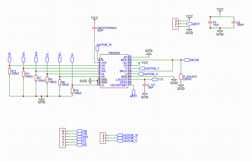
Alla fine, piu' per esercizio che per altro, sto progettando una piccola scheda basata sul TMC6300.
Sono un FPGAista di lavoro, quindi ho lavorato veramente veramente poco come progettista di PCB e questo e' piu' un esercizio che altro. Se vi condivido schematico e PCB vi va di farmi una piccola review e darmi quache consiglio? Sono qui per imparare! Sono letteralmente 5 componenti e un po' di piste
Alla fine, piu' per esercizio che per altro, sto progettando una piccola scheda basata sul TMC6300.
Sono un FPGAista di lavoro, quindi ho lavorato veramente veramente poco come progettista di PCB e questo e' piu' un esercizio che altro. Se vi condivido schematico e PCB vi va di farmi una piccola review e darmi quache consiglio? Sono qui per imparare! Sono letteralmente 5 componenti e un po' di piste
0
voti
dadduni ha scritto:Se vi condivido schematico e PCB vi va di farmi una piccola review e darmi quache consiglio? Sono qui per imparare! Sono letteralmente 5 componenti e un po' di piste
Con piacere!
Le review sono un mezzo potentissimo, da noi in ditta sono obbligatorie, indipendentemente da quanto esperto sia il progettista e quanto semplice sia il progetto.
Boiler
0
voti
Grazie mille della disponibilita'! Ho realizzato diverse cosette su millefori, ma non ho mai avuto bisogno di sbrogliare un circuito su PCB per davvero quindi non siate clementi, ditemi tutto che imparo volentieri!
Questo il datasheet che a capitolo 8.4 riporta lo schema base. Io non ho integrato la parte di sensing con l'operazionale, al momento ho solo un pad di sense su cui posso fare probing nel caso in cui si ritenesse necessario.
Questo il mio schema praticmente identico al datasheet.
Ho due file di connettori header maschi con passo 2.54mm, una con soli segnali logici (Driver High e Low dei 3 mezzi ponti) e un connettore con Vcc, Gnd, Reset, e le 3 uscite per il motorino trifase.
La PCB e' dual layer in cui sul lato inferiore sono stati routati giusto due segnali (in vericale) e tutto il resto e' solid ground. Dove possibile ho usato copper area e ho cercato di usare connessioni piu' spesse possibili per le uscite ai motori e per Vcc. Ho lasciato dei piccoli debug points per controllare qualche tensione, e ho aggiunto 5 vias sotto l'integrato che affacciano direttamente sul lato solido di rame prendendo "libera ispirazione" dallo schematico nel datasheet.
Questo e' il top:
Questo il bottom
E questo per chi volesse e' il gerber file che dovrebbe essere possibile visualizzarlo con altri editor.
In particolare per
boiler, e' la prima volta che condivido questo tipo di file e di schematici per una "review". Se non ho condiviso le cose giuste cortesemente dimmelo che procedo a correggere!
Questo il datasheet che a capitolo 8.4 riporta lo schema base. Io non ho integrato la parte di sensing con l'operazionale, al momento ho solo un pad di sense su cui posso fare probing nel caso in cui si ritenesse necessario.
Questo il mio schema praticmente identico al datasheet.
Ho due file di connettori header maschi con passo 2.54mm, una con soli segnali logici (Driver High e Low dei 3 mezzi ponti) e un connettore con Vcc, Gnd, Reset, e le 3 uscite per il motorino trifase.
La PCB e' dual layer in cui sul lato inferiore sono stati routati giusto due segnali (in vericale) e tutto il resto e' solid ground. Dove possibile ho usato copper area e ho cercato di usare connessioni piu' spesse possibili per le uscite ai motori e per Vcc. Ho lasciato dei piccoli debug points per controllare qualche tensione, e ho aggiunto 5 vias sotto l'integrato che affacciano direttamente sul lato solido di rame prendendo "libera ispirazione" dallo schematico nel datasheet.
Questo e' il top:
Questo il bottom
E questo per chi volesse e' il gerber file che dovrebbe essere possibile visualizzarlo con altri editor.
In particolare per
- Allegati
-
Gerber_New-Project_tmp_2025-04-13.zip- (19.28 KiB) Scaricato 84 volte
1
voti
Mi intrufolo per quanto riguara il PCB:
- evita come la peste angolo 90° vedi piste UL e WL:
- a mio gusto non mi piacciono le piste che partono scentrate dai pad
- la pista VCC tra il primo e il secondo VIA, se non vedo male c'è un pezzo a forma di "L" specchiata, che non va da nessuna parte, è voluto ?
- non mi piacciono i cambi di spessore delle piste così marcati, nel limite del possibile, avrei messo un spssore intermedio
- visti tutti quei buchi per andare a gnd sulle resistenze da 100K, quasi quasi io un pensiro ad una rete resistiva bussed tipo https://www.mouser.it/ProductDetail/Bourns/4607X-101-104LF
- evita come la peste angolo 90° vedi piste UL e WL:
- a mio gusto non mi piacciono le piste che partono scentrate dai pad
- la pista VCC tra il primo e il secondo VIA, se non vedo male c'è un pezzo a forma di "L" specchiata, che non va da nessuna parte, è voluto ?
- non mi piacciono i cambi di spessore delle piste così marcati, nel limite del possibile, avrei messo un spssore intermedio
- visti tutti quei buchi per andare a gnd sulle resistenze da 100K, quasi quasi io un pensiro ad una rete resistiva bussed tipo https://www.mouser.it/ProductDetail/Bourns/4607X-101-104LF
- Codice: Seleziona tutto
[code=php]per il codice a colori[/code]
3
voti
Jackd ha scritto:- evita come la peste angolo 90° vedi piste UL e WL:
L'angolo a 90° si fa sentire sopra ai 20 GHz (e non per via della curva, ma per il fatto che la largezza della pista passa a 1.4142 volte la larghezza nominale). In quest'applicazione non disturba minimamente. Lo trovo esteticamente poco bello, ma da un punto di vista tecnico è ineccepibile. Si tratta di vecchie credenze popolari.
Quello che davvero è un peccato mortale (ma
Abbiamo poi un problema con l'alimentazione: ti manca completamente il bypass, che per un'applicazione di potenza è vitale. Segui i consigli del datasheet (paragrafo 8.3) e preferisci condensatori ceramici a quelli elettrolitici. Se usi X7R puoi andare fino a 2/3 della loro tensione nominale (io preferisco fermarmi a 1/2). Se usi X5R, allora fermati a 1/2. Altre cose non esistono. Porcherie come Y5V nel mio mondo perfetto non esistono
Assembli tu o la fai saldare?
Verifica la piedinatura dell'integrato, non mi sembra che il tuo schema corrisponda al footprint (ma c'è stata della birra in gioco a cena, forse sto pendendo un abbaglio).
Che software usi? Hai fatto un DRC?
Pin 14: hai un collegamento a GND molto piú vicino, l'exposed pad. Usa quello.
Pin 13: gira il condensatore di 90°e mettilo veramente a ridosso del pin.
Pin 11: se RST non viene pilotato attivamente, è flottante --> no bueno.
Per quanto riguarda il formato, se specchi il bottom si possono sovrapporre ed è piú facile capire quale via corrisponde a cosa:
non siate clementi
Se pensi che io possa essere clemente non hai visto questo thread
Sarà un processo iterativo. Il mio consiglio per cominciare:
- aggiungi i condensatori di bypass, come prescritto
- verifica la corrispondenza della piedunatura tra schema e layout
- togli tutte le piste e tutti i via, vediamo che collegamenti saltano fuori, poi cerchiamo di ottimizzare il posizionamento dei componenti
Boiler
41 messaggi
• Pagina 1 di 5 • 1, 2, 3, 4, 5
Chi c’è in linea
Visitano il forum: Nessuno e 63 ospiti

Elettrotecnica e non solo (admin)
Un gatto tra gli elettroni (IsidoroKZ)
Esperienza e simulazioni (g.schgor)
Moleskine di un idraulico (RenzoDF)
Il Blog di ElectroYou (webmaster)
Idee microcontrollate (TardoFreak)
PICcoli grandi PICMicro (Paolino)
Il blog elettrico di carloc (carloc)
DirtEYblooog (dirtydeeds)
Di tutto... un po' (jordan20)
AK47 (lillo)
Esperienze elettroniche (marco438)
Telecomunicazioni musicali (clavicordo)
Automazione ed Elettronica (gustavo)
Direttive per la sicurezza (ErnestoCappelletti)
EYnfo dall'Alaska (mir)
Apriamo il quadro! (attilio)
H7-25 (asdf)
Passione Elettrica (massimob)
Elettroni a spasso (guidob)
Bloguerra (guerra)





