Cos'è ElectroYou | Login Iscriviti

ElectroYou - la comunità dei professionisti del mondo elettrico

ricevitore infrarosso

Elettronica lineare e digitale: didattica ed applicazioni

Moderatori: Foto Utentecarloc, Foto Utenteg.schgor, Foto UtenteBrunoValente, Foto UtenteIsidoroKZ

2
voti

[21] Re: ricevitore infrarosso

Messaggioda Foto UtenteLayer » 30 giu 2011, 11:45

Ciao Kosmico, ok, ci proviamo! ;-) Dovrai avere un po' di pazienza per le varie prove.
Innanzitutto ok per il funzionamento a 12V, ma i moduli IR (e penso anche il tuo) richiedono necessariamente 5V di alimentazione. Poi nel circuito finale la si potrà ottenere facilmente con uno stabilizzatorino o uno zener, ma prima di incominciare il progetto vero mi occorre una info e farti fare un piccolo test. In questo frangente sarebbe utile disporre in qualsiasi modo di un alimentatore che possa erogare 5V (stabilizzati!) per alimentare il modulo. Se riesci ad averlo o a fartelo prestare ok. Altrimenti dimmelo che dobbiamo provvedere a fare anche quello...
Il dubbio mi è venuto guardando alcuni datasheet di moduli IR. Il comportamento NON è univoco: alcuni in uscita danno un segnale alto (5V) costante che passa a 0 (zero) quando è colpito da IR. Altri moduli fanno esattamente il contrario! :? Quindi per prima cosa occorre fare una piccola prova per vedere il tuo come si comporta.
Prima prova: collega al solo modulo IR l'alimentazione (deve essere 5Vcc stabilizzati!), facendo attenzione a positivo e negativo. Poi usa il multimetro (portata in tensione continua, diciamo 10V) con negativo sul negativo di alimentazione e positivo sul piedino "OUT" del modulo IR. Riporta cosa leggi.
Seconda prova: lascia tutto uguale e prova ad azionare il telecomando del tv (tasto qualsiasi) tenendolo molto vicino al modulo ricevente, anche quasi a contatto. Riporta di nuovo la lettura del multimetro.
In questo modo dovremmo stabilire con certezza come si comporta l'uscita del tuo modulo (ed intanto lo si collauda, che non fa mai male per parti di recupero! ;-) ).
Facci sapere i risultati. Idem se hai problemi o dubbi, prima di collegare o dare tensione chiedi... Se non disponi di 5V fai sapere se eventualmente sei in grado di mettere giù qualcosa per ricavarli dai 12V di cui disponi (guarda ad es. il 7805 come integrato).
Per ora ciao, in attesa di notizie... O_/
Avatar utente
Foto UtenteLayer
205 3 8
Expert EY
Expert EY
 
Messaggi: 537
Iscritto il: 14 dic 2008, 20:19
Località: Milano

0
voti

[22] Re: ricevitore infrarosso

Messaggioda Foto Utentecosmiko82 » 30 giu 2011, 18:58

ciao ho fatta la prova con una presa USB per accendi sigari e mi tira fuori 5,14v spero che va bene: collegato il tutto come mi hai detto dall'uscita del ir risurtava 5,09 v fisse, invece premendo un qualsiasi tasto del telecomando si abbassava e variava da 3,85 a 4,10 v. spero che l'alimentazione era giusta per il test.
Avatar utente
Foto Utentecosmiko82
3 2
 
Messaggi: 21
Iscritto il: 25 giu 2011, 17:48

1
voti

[23] Re: ricevitore infrarosso

Messaggioda Foto UtenteLayer » 30 giu 2011, 21:51

Ok!! L'alimentazione va benissimo (anzi tienila a portata per eventuali altre prove! ;-) ) e direi che il test ha avuto successo. Ora sappiamo che:
1) La piedinatura del sensore è corretta e nota.
2) Il sensore funziona.
3) Come sospettavo funziona "all'inverso" di quanto pensavo inizialmente, ossia fornisce una tensione costante di 5V a riposo (quando non riceve segnale) e al contrario la sua uscita è modulata "verso il basso" alla ricezione del segnale IR (con il multimetro si vede male, se avessi collegato un oscilloscopio avresti potuto vedere il segnale di codifica corrispondente al tasto premuto sul telecomando).
Dovremo modificare (poco) lo schema di massima che avevo postato per adattarlo...
Per quanto riguarda il "ritardo" di circa 3 secondi direi che la parte di schema interessata dovrebbe essere vista così:

Dato che appunto t = R x C si potrebbe ipotizzare una resistenza da 270Kohm e un condensatore elettrolitico da 10 uF, ottenendo un t = 2.7 secondi (che in realtà porterà il condensatore ad una carica pari a circa il 63% della tensione disponibile dopo il diodo). I tempi non saranno molto precisi (anche a causa della tolleranza a volte alta dei condensatori di questo tipo), ma a noi non dovrebbe importare molto: basta essere in "zona" e prevedere un punto di taratura nello stadio successivo (comparatore) ;-)
Ora vedrò di buttare giù un primo schema (dammi un poco di tempo). Nel frattempo spero che qualcuno mi confermi schema e calcolo per la costante di tempo :mrgreen: Comunque poi si potranno introdurre dei punti di taratura, anche se vorrei limitare i trimmer al minimo possibile.
Preparati a costruire il tutto sezione per sezione ed a fare qualche misura intermedia... Non ho idea di quanto ad es. amplificare il segnale in uscita dal sensore per la portata in metri desiderata. Proverò a vedere se in giro trovo qualche dato.
Per ora è tutto. Se tu Kosmico o altri avrete dubbi o domande non esitate! Io faccio... l'hobbista (!), non l'elettronico di mestiere! :lol: ;-) (come dire che potrei prendere cantonate...) O_/
Avatar utente
Foto UtenteLayer
205 3 8
Expert EY
Expert EY
 
Messaggi: 537
Iscritto il: 14 dic 2008, 20:19
Località: Milano

3
voti

[24] Re: ricevitore infrarosso

Messaggioda Foto UtenteLayer » 1 lug 2011, 22:01

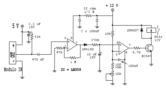
Ciao a tutti! :-) Eccomi qui per vedere di concludere qualcosa, anche se forse sarà solo un "punto di partenza" e (spero) di discussione in caso (probabile!) di miei errori. ;-)
Premessa: in questi giorni ho avuto purtroppo pochissimo tempo libero e ho provato a buttare giù schema e calcolo componenti (un po' spannometrico). Non ho avuto tempo e modo di fare simulazioni (cosa che in genere faccio prima di tirare conclusioni, soprattutto quando vi sono punti di cui non sono affatto certo come in questo caso!).
I punti "difficili" su cui mi piacerebbe avere commenti e che mi hanno un po' spiazzato sono:
1) L'uscita del sensore, fissa a +5V e "modulata" verso il basso
2) Nonostante qualche ricerca non sono alla fine riuscito ad avere un dato sulla sensibilità/amplificazione di questi moduli: in altre parole non so minimamente che ampiezza di segnale aspettarmi quando il sensore è colpito dal telecomando a 3m di distanza (potrebbero essere da uV, a mV o persino di più...). Per questo mi è impossibile stabilire a priori che guadagno è necessario sul primo stadio (che nella migliore delle ipotesi potrebbe persino essere inutile!). Ho arbitrariamente fissato a circa 20 il guadagno dello stadio, in caso modificabile durante le prove.
3) Anche lo stadio comparatore (per i motivi di cui al punto 2) l'ho dimensionato per essere regolabile in un intervallo molto ampio (praticamente da 0.1V a oltre 5V). Se lasciato così probabilmente sarebbe utile impiegare un trimmer multigiro per la taratura.
Schema:

Il condensatore da 2.2 uF e la resistenza da 33k (comunque > 10k) sono consigliati nei datasheet dei moduli.
Il condensatore da 470nF in ingresso secondo le mie intenzioni ( :roll: ) serve per bloccare la componente continua fissa (i 5V) e lasciare passare praticamente inalterati gli impulsi del telecomando, in genere fra i 35 e i 40 kHz (la reattanza del condensatore a 38 kHz dovrebbe essere inferiore ai 20 ohm).
Segue classico amplificatore non invertente, con guadagno come detto arbitrariamente fissato a circa 20.
Poi rettificatore e il sistema per generare la costante di tempo pari a circa 3 secondi richiesta (vedere post precedente a questo).
Infine il comparatore che fa scattare il transistor e quindi il relè quando il segnale in ingresso è sufficentemente elevato. La regolazione come detto consente una attivazione calcolata tra 0.1 e oltre 5V.
Non è indicato a schema, ma sarebbe opportuno inserire un condensatore da 100 nF tra pin 8 e massa (più vicino possibile all'integrato) per eliminare ogni possibile disturbo.
Infine ovviamente manca la parte (semplicissima) per alimentare a 5V il modulo partendo dai 12V di alimentazione generale. Aggiungerò questo stadio solo se si arriva alla conclusione che il tutto abbia possibilità di funzionare e se Kosmico lo richiederà (si tratta di aggiungere un 7805 e un paio di condensatori).
Bè... non sono convintissimo di tutti i miei ragionamenti... :roll: :mrgreen: Qualcuno me li conferma/smentisce? Siate... buoni! :D :mrgreen:
Sarò via da casa per i prossimi 2-3 giorni, quindi riprenderò tutto al mio rientro: non potrò quindi rispondere velocemente.
Grazie a tutti per l'attenzione e l'aiuto!! E grazie a Kosmico per la... pazienza. Ma sono sicuro che si possa arrivare a qualcosa di buono! ;-)
Buon week-end a tutti!! O_/
Avatar utente
Foto UtenteLayer
205 3 8
Expert EY
Expert EY
 
Messaggi: 537
Iscritto il: 14 dic 2008, 20:19
Località: Milano

3
voti

[25] Re: ricevitore infrarosso

Messaggioda Foto Utentegiorgio25760 » 1 lug 2011, 23:34

Ciao Layer, vedo che ti sei dato da fare !

Allora vediamo un po' ciò di cui parli.
1) Quei moduli ricevitori escono con un NPN il cui collettore ha un pull-up interno alla Vcc (5V nel nostro schema)
In assenza di segnali IR il BJT in uscita non è pilotato, di conseguenza si vedono i 5V del pull-up
In presenza di segnale IR, questo raggiunge uno stadio di amplificazione il cui guadagno viene automaticamente regolato (AGC). Dopo di che raggiunge un filtro PassaBanda e se il segnale è della frequenza giusta, raggiunge lo stadio demodulatore che pilota il transistor di uscita. Se viè quindi un segnale, il transistor di uscita riprodurrà fedelmente la stessa modulazione di ingresso. (proveniente dal telecomando) A questo punto è ovvio che la tensione sarà minore di 5V in quanto se prendiamo un segnale quadro al 50% avrà un valore efficace pari alla metà della tensione che avremmo se avessimo un duty cycle del 100% (DC) Ecco spiegato il perché della modulazione "verso il basso"

2)Non si tratta di una ampiezza in quanto il segnale varierà da 0V a 5V, ma avrai dei treni di impulsi (Burst) interrotti da un tempo ben definito dalle caratteristiche del trasmettitore. Quindi su un segnale del genere è difficile parlare di ampiezza, si può parlare di una tensione efficace corrispondente al burst generato.

3) vale sempre lo stesso discorso visto in 2)

Piuttosto ho notato alcune cose che andrebbero riviste:
- l'alimentazione dell' op-amp (come hai detto) va filtrata con un condensatore. Vista la vicinanza del relè alla tensione di alimentazione è facilmente immaginabile che produrrà qualche problema al nostro op-amp. Quindi è meglio mandare la tensione direttamente al relè, derivare invece la tensione positiva (quella che va al pin 8) tramite una resistenza da 22 - 47 ohm in serie. Un paio di condensatori (uno a valle ed uno a monte della resistenza) potrebbe essere sufficenti a fltrare i disturbi prodotti dalla commutazione del relè.
- sul pin 6 (tensione di riferimento) è necessario mettere un condensatore per filtrare meglio la tensione di soglia

Comunque in qualche modo il circuito, come principio dovrebbe funzionare.
Sarà cosmiko82 a dirci se va qualcosa....

Aspetto notizie !

Ciao
Giorgio
Avatar utente
Foto Utentegiorgio25760
2.310 1 3 5
G.Master EY
G.Master EY
 
Messaggi: 1700
Iscritto il: 6 dic 2009, 17:02
Località: Brescia

0
voti

[26] Re: ricevitore infrarosso

Messaggioda Foto UtenteLayer » 2 lug 2011, 8:00

Ciao Giorgio, grazie mille per le spiegazioni esaurienti... :D E per i consigli sui miglioramenti da apportare. Lo farò appena possibile al mio rientro, così poi Kosmico potrà finalmente iniziare a sperimentare e... vedremo se il tutto funziona! ;-)
Solo un chiarimento ancora sul sensore: da quello che mi dicevi in pratica la sua uscita è una sorta di "tutto o nulla", ossia
giorgio25760 ha scritto:..Non si tratta di una ampiezza in quanto il segnale varierà da 0V a 5V, ma avrai dei treni di impulsi (Burst) interrotti da un tempo ben definito dalle caratteristiche del trasmettitore. Quindi su un segnale del genere è difficile parlare di ampiezza, si può parlare di una tensione efficace corrispondente al burst generato...

Se ho capito bene non esistono livelli più o meno bassi (a seconda dell'intensità IR che colpisce il ricevitore), ma solo "livello alto o livello basso"... E' così?? Quindi se il segnale è troppo debole in uscita non si avrà nulla (+5V continui), in caso contrario un Burst fra 0 e 5V... perché se è così e non vi sono in ballo valori intermedi, forse il mio primo stadio (amplificazione) è del tutto inutile! :?: Cosa mi dici?
Per il resto le modifiche che suggerisci sono semplici e concordo che siano utili: nessun problema ad attuarle! ;-)
Grazie ancora per il tempo dedicato e a presto (lunedi dovrei essere già indietro) O_/
Avatar utente
Foto UtenteLayer
205 3 8
Expert EY
Expert EY
 
Messaggi: 537
Iscritto il: 14 dic 2008, 20:19
Località: Milano

0
voti

[27] Re: ricevitore infrarosso

Messaggioda Foto Utentecosmiko82 » 2 lug 2011, 15:19

grazie infinite per il tempo che mi state dedicando vorrei informarvi che domani vado in ferie una settimana e quindi non avrei tempo per iniziare e voi non vi affrettate per il tutto quindi potete andare tranquilli, comunque grazie ancora una volta.
Avatar utente
Foto Utentecosmiko82
3 2
 
Messaggi: 21
Iscritto il: 25 giu 2011, 17:48

1
voti

[28] Re: ricevitore infrarosso

Messaggioda Foto UtenteLayer » 4 lug 2011, 9:25

Ciao a tutti! E... buone ferie a Kosmico!! :mrgreen:
In ogni caso come promesso procedo con quello che dovrebbe essere lo "schema iniziale definitivo", con tutte le giuste migliorie suggerite da Giorgio e con la speranza che funzioni tutto al primo colpo! :D
Ecco lo schema rivisto:

Sulla carta dovrebbe funzionare. Rimangono (almeno a me) un paio di dubbi ma si potranno risolvere (se necessario) solo dopo montaggio e durante il collaudo. In particolare:
- La prima sezione ha un guadagno di circa 20... è arbitrario e potrebbe essere troppo come troppo poco, ma in questo caso è praticamente impossibile saperlo a priori. Male che vada si risolve modificando i valori di una o due resistenze.
- Il trimmer di taratura della seconda sezione risulterà un po' critico da tarare vista l'ampia escursione. Ma anche qui non sapendo cosa aspettarci ho dovuto prevedere una regolazione molto ampia della finestra di intervento del comparatore. Si potrà in seguito migliorare il calcolo del partitore e inserire un trimmer adeguato per la taratura. In alternativa come già detto sarebbe utile un trimmer a più giri per semplificare il tutto.
Il circuito a questo punto va solo... provato!!! :mrgreen: ;-)
A parte lo schema ti manca solo la sezione di alimentazione per ottenere i 5V dai 12 disponibili. Dato che non conosco il tuo grado di "preparazione" ti butto lì anche questo schemino. E' una cosa semplicissima quindi mi scuso con chi non ha bisogno del suggerimento! :-)

Non è né più né meno che l'applicativo del 7805 da datasheet, ma magari a Kosmico può tornare utile... Così come l'indicazione della piedinatura:
7805.png
7805
7805.png (4.65 KiB) Osservato 10890 volte

Ora credo ci sia proprio tutto, quindi caro Kosmico... riposati in ferie perché quando torni hai il tuo lavoretto che ti aspetta! E sono curioso di sapere come va! :lol:
Mi raccomando, monta tutto con attenzione e seguendo lo schema! Prevedi uno zoccolino per il 358 e prima di dare tensione verifica tutto. Se hai dubbi chiedi! Lo dico perché se al collaudo non dovesse funzionare... non saprei più se si tratta di errore di montaggio o... di progetto! ;-) Quindi mai come in questo caso va escluso dall'inizio l'errore di montaggio!
Spero di esserti stato utile e rimango (anzi, rimaniamo!!) in attesa di tue notizie. A presto! O_/
Avatar utente
Foto UtenteLayer
205 3 8
Expert EY
Expert EY
 
Messaggi: 537
Iscritto il: 14 dic 2008, 20:19
Località: Milano

0
voti

[29] Re: ricevitore infrarosso

Messaggioda Foto Utentecosmiko82 » 11 lug 2011, 20:02

ciao a tutti e innanzitutto grazie per il lavoro che avete fatto per me.
ho una domandina da fare il +5 ed il + 12 sono due alimentazioni differenti?
con lo schemino per il 78 05 faccio diventare l' alimentazione +5 trasformandola a +12 che poi collegandoli in parallelo diventa un ingresso di alimentazione 12v cc che occorre per il tutto vero?
Avatar utente
Foto Utentecosmiko82
3 2
 
Messaggi: 21
Iscritto il: 25 giu 2011, 17:48

1
voti

[30] Re: ricevitore infrarosso

Messaggioda Foto Utentemarco438 » 11 lug 2011, 20:39

cosmiko82 ha scritto:ciao a tutti e innanzitutto grazie per il lavoro che avete fatto per me.
ho una domandina da fare il +5 ed il + 12 sono due alimentazioni differenti?
con lo schemino per il 78 05 faccio diventare l' alimentazione +5 trasformandola a +12 che poi collegandoli in parallelo diventa un ingresso di alimentazione 12v cc che occorre per il tutto vero?

No, non vero.
Il circuito postato da Layer, richiede due alimentazioni separate: una a 12V ( di cui disponi) ed una seconda a 5V che puoi ottenere dai +12V di cui disponi seguiti dal circuitino, sempre di Layer,con il 7805.
Le due tensioni separate andranno poi collegate ai punti indicati nello schema con +5V e +12V. Il negativo sara' invece comune.
O_/
marco
Avatar utente
Foto Utentemarco438
37,1k 7 11 13
-EY Legend-
-EY Legend-
 
Messaggi: 16323
Iscritto il: 24 mar 2010, 15:09
Località: Versilia

PrecedenteProssimo

Torna a Elettronica generale

Chi c’è in linea

Visitano il forum: Nessuno e 229 ospiti