Cos'è ElectroYou | Login Iscriviti

ElectroYou - la comunità dei professionisti del mondo elettrico

relais lampeggiatori scooter

Elettronica lineare e digitale: didattica ed applicazioni

Moderatori: Foto Utentecarloc, Foto Utenteg.schgor, Foto UtenteBrunoValente, Foto UtenteIsidoroKZ

3
voti

[21] Re: relais lampeggiatori scooter

Messaggioda Foto Utentedavidde » 22 ago 2011, 22:33

donciccio ha scritto:.... fallo questo semplice circuito,perderai 10 minuti del tuo tempo,e dopo ti renderai conto che funziona perfettamente


Che funzioni ci credo, ma non mi piace ugualmente perché non si sa il motivo per il quale funzioni.
Se dovessi farlo io proverei così:



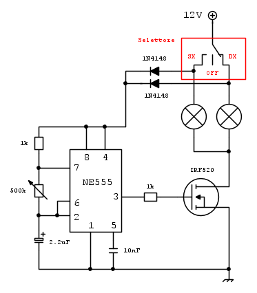
è un po' più complesso a livello costruttivo ma almeno funziona correttamente è tarabile e non ci sarebbe bisogno di sostituire il selettore originale. Inoltre la frequenza del lampeggio non varia con la tensione di alimentazione.

A parte ciò comunque fossi in Foto Utentefranzellin cercherei di riparare il circuito così non rischierei di andare fuori omologazione :-).
Avatar utente
Foto Utentedavidde
13,3k 4 9 12
G.Master EY
G.Master EY
 
Messaggi: 4026
Iscritto il: 2 ago 2007, 11:40
Località: Bologna

0
voti

[22] Re: relais lampeggiatori scooter

Messaggioda Foto Utentefranzellin » 23 ago 2011, 8:57

NE555

Immagine
Avatar utente
Foto Utentefranzellin
5 2
 
Messaggi: 44
Iscritto il: 21 mar 2009, 19:01

0
voti

[23] Re: relais lampeggiatori scooter

Messaggioda Foto Utentealev » 23 ago 2011, 9:06

Questo è lo schema interno dell'NE555.
Scusa Foto Utentefranzellin, ma a cosa serve mettere lo schema?
Avatar utente
Foto Utentealev
5.990 2 9 12
free expert
 
Messaggi: 6283
Iscritto il: 19 lug 2010, 14:38
Località: Altrove

0
voti

[24] Re: relais lampeggiatori scooter

Messaggioda Foto Utentefranzellin » 23 ago 2011, 9:32

era una mia curiosità per capire i collegamenti, e desideravo avere tutte le informazioni in un solo posto
Avatar utente
Foto Utentefranzellin
5 2
 
Messaggi: 44
Iscritto il: 21 mar 2009, 19:01

0
voti

[25] Re: relais lampeggiatori scooter

Messaggioda Foto Utentealev » 23 ago 2011, 11:09

Ah, ok :ok:

Comunque, secondo me, ci sono due strade alternative percorribili (anzi tre):
1. Fai la prova che ti ha detto Foto Utentegiorgio25760 al post [4] e vediamo se si riesce a riparare la tua intermittenza attuale
2. Costruisci il circuito messo da Foto Utentedavidde al post [21] e la sostituisci alla tua intermittenza (ma non sarebbe omologat0)
3. Compri una intermittenza nuova ed uguale a quella che hai
Avatar utente
Foto Utentealev
5.990 2 9 12
free expert
 
Messaggi: 6283
Iscritto il: 19 lug 2010, 14:38
Località: Altrove

0
voti

[26] Re: relais lampeggiatori scooter

Messaggioda Foto Utentemarco438 » 23 ago 2011, 11:46

alev ha scritto:3. Compri una intermittenza nuova ed uguale a quella che hai


......che sarebbe la soluzione migliore ed anche la piu' logica!
O_/
marco
Avatar utente
Foto Utentemarco438
37,1k 7 11 13
-EY Legend-
-EY Legend-
 
Messaggi: 16323
Iscritto il: 24 mar 2010, 15:09
Località: Versilia

0
voti

[27] Re: relais lampeggiatori scooter

Messaggioda Foto Utentefranzellin » 25 ago 2011, 13:36

1) ho testato il MosFet ed effettivamente vi é conduzione su ambo le parti, per cui devo cambiare il MosFet, (weekend)

2) Ho trovato in internet una Intermittenza sulla quale é indicato 12V / 0.2A - 20A, facendo seguito ai post precedenti, vorrebbe dire che supporta fino a 240Watt

Se cosi fosse, l'utilizzo di frecce LED o frecce a Bulbo nel limite di suddetta potenza dovrebbe funzionare, ma come viene di solito auto regolata la frequenza del lampeggio in un circuito che sopporta da 0.2 a 20 Ampere?
Avatar utente
Foto Utentefranzellin
5 2
 
Messaggi: 44
Iscritto il: 21 mar 2009, 19:01

0
voti

[28] Re: relais lampeggiatori scooter

Messaggioda Foto Utentemarco438 » 25 ago 2011, 15:25

Posta il link dell'intermittenza e forse potrai avere qualche notizia in piu'.
O_/
marco
Avatar utente
Foto Utentemarco438
37,1k 7 11 13
-EY Legend-
-EY Legend-
 
Messaggi: 16323
Iscritto il: 24 mar 2010, 15:09
Località: Versilia

Precedente

Torna a Elettronica generale

Chi c’è in linea

Visitano il forum: Nessuno e 93 ospiti