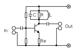
L'amplificatore deve essere costituito da un singolo transistor.
La frequenza del segnale da amplificare è circa 1 MHz e di ampiezza 10mV.
Il filtro deve funzionare da 800 kHz a 1200 kHz.
Qualcuno potrebbe aiutarmi ad impostare il problema in maniera corretta ?
Ho pensato ad un emettitore comune ma non capisco come devo impostare i condensatori e le resistenze del suddetto filtro. Se devo fare semplicemente uno stadio amplificatore e uno filtro o tutto dimensionando bene le capacità e resistenze dell'emettitore comune.
Ho cercato su diversi libri riguardo alla risposta in frequenza dei transistor in emettitore comune, ma queste tirano in ballo ad alte frequenze le caratteristiche delle giunzioni, a me sconosciute.
In breve non so che strada prendere
Potrebbe qualcuno aiutarmi ?
Claudio.

Elettrotecnica e non solo (admin)
Un gatto tra gli elettroni (IsidoroKZ)
Esperienza e simulazioni (g.schgor)
Moleskine di un idraulico (RenzoDF)
Il Blog di ElectroYou (webmaster)
Idee microcontrollate (TardoFreak)
PICcoli grandi PICMicro (Paolino)
Il blog elettrico di carloc (carloc)
DirtEYblooog (dirtydeeds)
Di tutto... un po' (jordan20)
AK47 (lillo)
Esperienze elettroniche (marco438)
Telecomunicazioni musicali (clavicordo)
Automazione ed Elettronica (gustavo)
Direttive per la sicurezza (ErnestoCappelletti)
EYnfo dall'Alaska (mir)
Apriamo il quadro! (attilio)
H7-25 (asdf)
Passione Elettrica (massimob)
Elettroni a spasso (guidob)
Bloguerra (guerra)





