ciao a tutti.
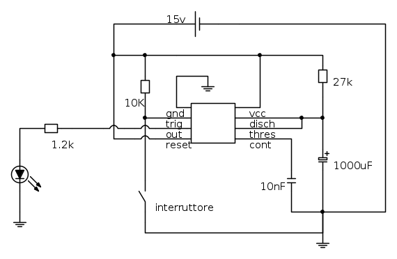
ho progettato e simulato su Multisim 11 un circuito con il 555, che, dopo aver premuto un interruttore accenda un Led per 30 secondi. L'alimentazione e di 15v, al terminale cont ho collegato un condensatore da 10 nF, all'uscita Out una resistenza da 1.2K in serie al Led, il reset a Vcc il terminale thres l'ho collegato assieme al disch e ed è collegato a una resistenza da 27K e un condensatore elettrolitico da 1000uF, infine il trig è collegato a una resistenza da 10K e all'interruttore e il gnd a massa. Appena chiudo l'interruttore l'uscita out diventa rossa e si formano delle linee a zig zag prossime all'uscita. Come mai succede questo?
problema con il 555
Moderatori:
carloc,
g.schgor,
BrunoValente,
IsidoroKZ
9 messaggi
• Pagina 1 di 1
0
voti
non capisco cosa tu intenda con linee a zig zag all'uscita dici nell'oscilloscopio?
-

ingmarketz
165 1 2 6 - Stabilizzato

- Messaggi: 408
- Iscritto il: 23 nov 2011, 23:49
0
voti
nell'integrato c'è il label con scritto out che sta ad indicare l'uscita, quando chiudo l'interruttore l'out scompare e compare una sorta di rettangolino a zig zag rosso...nn capisco bene che problema ci sia....
0
voti
non so cosa dirti però posso dirti che spesso l'uso degli interruttori in multisim nelle simulazioni porta a dei problemi di simulazione, del tipo che potrebbe addirittura non funzionare la simulazione ti consiglio di ripetere la prova senza interruttore e vedere se funzia, se funzia vuol dire che è l'interruttore che genera problemi di simulazione, in tal caso puoi pensare di implementare un interruttore digitale usando un BJT al posto dell'interruttore e un generatore di clock collegato alla base per mandarlo in conduzione o meno.
-

ingmarketz
165 1 2 6 - Stabilizzato

- Messaggi: 408
- Iscritto il: 23 nov 2011, 23:49
0
voti
La tua descrizione dello schema è incomprensibile; meglio se lo disegni in FidoCadJ.
EDIT: Ops, vedo che è già stato detto...
EDIT: Ops, vedo che è già stato detto...
Per usare un simulatore devi conoscere più elettronica di lui. [
IsidoroKZ]
40. There are two ways to write error-free programs; only the third one works.
[Alan J. Perlis, Epigrams on Programming]
40. There are two ways to write error-free programs; only the third one works.
[Alan J. Perlis, Epigrams on Programming]
0
voti
OberoN ha scritto:La tua descrizione dello schema è incomprensibile; meglio se lo disegni in FidoCadJ.
EDIT: Ops, vedo che è già stato detto...
si e vero ora provo a farlo in fido cad... poi per postarlo qui dv andare su "invia allegato" giusto?
1
voti
No, devi andare su Circuito/Testo del Circuito e copi il testo; dopodiché lo metti fra le tag "fcd" del forum.
In alternativa, invece che cercare il testo del circuito, puoi anche semplicemente copia-incollarlo tra le tag; verrà incollato il testo.
In alternativa, invece che cercare il testo del circuito, puoi anche semplicemente copia-incollarlo tra le tag; verrà incollato il testo.
Per usare un simulatore devi conoscere più elettronica di lui. [
IsidoroKZ]
40. There are two ways to write error-free programs; only the third one works.
[Alan J. Perlis, Epigrams on Programming]
40. There are two ways to write error-free programs; only the third one works.
[Alan J. Perlis, Epigrams on Programming]
0
voti
questo è il circuito, quando chiudo l'interruttore in multisim scompare l'etichetta out e al suo posto esce un rettangolo piccolo con contorni a zig zag rossi!
9 messaggi
• Pagina 1 di 1
Chi c’è in linea
Visitano il forum: Google [Bot] e 194 ospiti

Elettrotecnica e non solo (admin)
Un gatto tra gli elettroni (IsidoroKZ)
Esperienza e simulazioni (g.schgor)
Moleskine di un idraulico (RenzoDF)
Il Blog di ElectroYou (webmaster)
Idee microcontrollate (TardoFreak)
PICcoli grandi PICMicro (Paolino)
Il blog elettrico di carloc (carloc)
DirtEYblooog (dirtydeeds)
Di tutto... un po' (jordan20)
AK47 (lillo)
Esperienze elettroniche (marco438)
Telecomunicazioni musicali (clavicordo)
Automazione ed Elettronica (gustavo)
Direttive per la sicurezza (ErnestoCappelletti)
EYnfo dall'Alaska (mir)
Apriamo il quadro! (attilio)
H7-25 (asdf)
Passione Elettrica (massimob)
Elettroni a spasso (guidob)
Bloguerra (guerra)




