Ciao a tutti, volevo chiedervi un consiglio, devo alimentare una bobina a 27 volt, e comandare l'accensione ad intermittenza tramite un ne555 in modalità astabile. Come posso far si che al mio mosfet arrivino 27 volt se il 555 viene alimentato fino a 12 o 14 non ricordo ?
Potrei utilizzare un relè ?
Controllo bobina con ne 555
Moderatori:
carloc,
g.schgor,
BrunoValente,
IsidoroKZ
13 messaggi
• Pagina 1 di 2 • 1, 2
0
voti
Puoianche usare il mosfet, anzi meglio. La tensione di Vgs non ha nulla a che vedere col la tensione Vds. Quindi alimenti la logica alla tensione convenzionale di 12 V, o cosa vuoi, ed il circuito drain source alla tensione di prova dal solenoide. Ovviamente il mosfet deve essere scelto per i parametri di lavoro corretti, ed il solenoide deve avere un diodo di spegnimento.
-

Candy
32,5k 7 10 13 - CRU - Account cancellato su Richiesta utente
- Messaggi: 10123
- Iscritto il: 14 giu 2010, 22:54
0
voti
Candy ha scritto:Puoianche usare il mosfet, anzi meglio. La tensione di Vgs non ha nulla a che vedere col la tensione Vds. Quindi alimenti la logica alla tensione convenzionale di 12 V, o cosa vuoi, ed il circuito drain source alla tensione di prova dal solenoide. Ovviamente il mosfet deve essere scelto per i parametri di lavoro corretti, ed il solenoide deve avere un diodo di spegnimento.
ok però ciò che mi sfugge è come collegare il piedino 3 al mosfet, uso un irf540.
-

RedEvil1991
14 5 - Frequentatore

- Messaggi: 104
- Iscritto il: 6 feb 2012, 21:10
0
voti
Candy ha scritto:Secondo le nostre leggi, scarica FidocadJ, (trovi info nella voce help del menù del sito), e fai lo schema di cosa ha fatto sino ad ora, poi lo posti. Ti aiuteremo.
OK ;)
-

RedEvil1991
14 5 - Frequentatore

- Messaggi: 104
- Iscritto il: 6 feb 2012, 21:10
1
voti
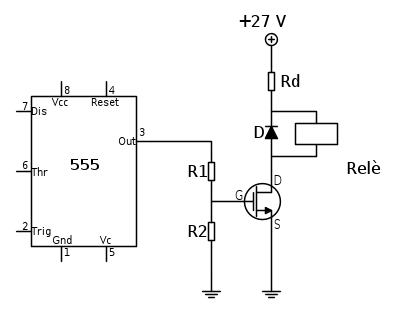
Direi che una cosa del genere per iniziare a buttar giu' qualcosa potrebbe andare:
D : Diodo al silicio tipo 1N400x
Rd : Da calcolare in base a quanta corrente deve assorbire la bobina, circa
R1 e R2 partitore per la tensione di soglia, che dipende a quanto alimenti il 555 e dalla tensione di soglia del MOS stesso... direi che
potrebbe essere un inizio (12 V dal 555, ne diamo meta' alla soglia), con R1+R2 in modo che la porta del 555 non venga caricata troppo (un paio di mA andranno bene).
Quanto deve essere veloce l'intermittenza?
D : Diodo al silicio tipo 1N400x
Rd : Da calcolare in base a quanta corrente deve assorbire la bobina, circa

R1 e R2 partitore per la tensione di soglia, che dipende a quanto alimenti il 555 e dalla tensione di soglia del MOS stesso... direi che
potrebbe essere un inizio (12 V dal 555, ne diamo meta' alla soglia), con R1+R2 in modo che la porta del 555 non venga caricata troppo (un paio di mA andranno bene).Quanto deve essere veloce l'intermittenza?
-

rusty
4.075 2 9 11 - Utente disattivato per decisione dell'amministrazione proprietaria del sito
- Messaggi: 1578
- Iscritto il: 25 gen 2009, 13:10
0
voti
Ho qualche dubbio. Quei 10k mi sembrano tanto per R1 ed R2. Molto meglio 1k. Il 555 non ne patisce ed il gate si carica e scarica più rapidamente, risultando meno calore sul mosfet durante le commutazioni.
-

Candy
32,5k 7 10 13 - CRU - Account cancellato su Richiesta utente
- Messaggi: 10123
- Iscritto il: 14 giu 2010, 22:54
0
voti
vorrei inserire un trimmer per variare il lampeggio
Ultima modifica di
marco438 il 20 ago 2012, 22:04, modificato 1 volta in totale.
Motivazione: Eliminata citazione inutile
Motivazione: Eliminata citazione inutile
-

RedEvil1991
14 5 - Frequentatore

- Messaggi: 104
- Iscritto il: 6 feb 2012, 21:10
0
voti
Premesso che non serve citare per intero i messaggi (al limite si puo' citare quello che serve a farsi capire) non hai risposto alla domanda che ti era stata posta e cioe' " a quale frequenza deve oscillare il 555".
Il trimmer puo' variarla ma non all'infinito; quindi devi dare un riferimento da cui partire.
Il trimmer puo' variarla ma non all'infinito; quindi devi dare un riferimento da cui partire.
marco
3
voti
rusty ha scritto:Rd : Da calcolare in base a quanta corrente deve assorbire la bobina, circa
Questo mi pare vada bene solo se la bobina ha resistenza nulla. Di solito le bobine che devono lavorare in continua hanno una resistenza fatta apposta per essere alimentate in tensione e assorbire la corrente che serva. Un rele` in continua non ha bisogno di nessuna resistenza in serie all'avvolgimento.
Il partitore sul gate non lo metterei proprio. Se il 555 e` alimentato a 12V, per ben che vada sul gate arrivano 6V, e l'IRF540 non e` un MOS logic level!
Per usare proficuamente un simulatore, bisogna sapere molta più elettronica di lui
Plug it in - it works better!
Il 555 sta all'elettronica come Arduino all'informatica! (entrambi loro malgrado)
Se volete risposte rispondete a tutte le mie domande
Plug it in - it works better!
Il 555 sta all'elettronica come Arduino all'informatica! (entrambi loro malgrado)
Se volete risposte rispondete a tutte le mie domande
13 messaggi
• Pagina 1 di 2 • 1, 2
Chi c’è in linea
Visitano il forum: Nessuno e 58 ospiti

Elettrotecnica e non solo (admin)
Un gatto tra gli elettroni (IsidoroKZ)
Esperienza e simulazioni (g.schgor)
Moleskine di un idraulico (RenzoDF)
Il Blog di ElectroYou (webmaster)
Idee microcontrollate (TardoFreak)
PICcoli grandi PICMicro (Paolino)
Il blog elettrico di carloc (carloc)
DirtEYblooog (dirtydeeds)
Di tutto... un po' (jordan20)
AK47 (lillo)
Esperienze elettroniche (marco438)
Telecomunicazioni musicali (clavicordo)
Automazione ed Elettronica (gustavo)
Direttive per la sicurezza (ErnestoCappelletti)
EYnfo dall'Alaska (mir)
Apriamo il quadro! (attilio)
H7-25 (asdf)
Passione Elettrica (massimob)
Elettroni a spasso (guidob)
Bloguerra (guerra)


