- Gli ultimi articoli di udos46
-
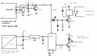
contatore consumo KW ,con display del costo
pubblicato 10 anni fa, 32 visualizzazioni

nasce dalla necessita' di far pagare il consumo prelevato da una colonnina per ricarica veicoli elettrici ho usato un contatore tipo ENEL ( monofase in questo caso) di cui dispone di un led lampeggiante a frequenza variabile in funzione del carico ( nel mio caso 51200 lampeggi per 1 KW prelevato) come da schema, il fotoaccoppiatore viene collegato al posto del suddetto led lampeggiante , per generare il clock da inviare al divisore 4040 ( nel mio caso divide per 1024) che mi indica sul display 0,25 per ogni Kw prelevato nello stesso tempo, il segnale di clock , viene usato per pilotare un mini reed rele , per azzerare il conteggio solo quando il prossimo utilizzatore , si connette per prelevare in questo modo, sul display resta fisso l'importo anche se ha finito la carica e il led non lampeggia più la alimentazione occorrente ,( 24 volt dc ) e' recuperata da un faretto led 5 watt di poco ingombro e switching il contatore 4 cifre blu da 5 a 28 volt, come sempre dai c...i GDD7949AT
[...]
I miei ultimi post dal forum
-
Dinamo bicicletta per alimentare dispositivi
ciao premetto e non ho letto tutti i vari messaggi ma la soluzione piu pulita e rapida, che uso anche per i ciclomotori e ' la... 21:57
-
Riparazione piccola scheda alimentazione laser
ho anch'io un problema su una scheda simile, che dovrebbe darmi da zero a 2,5 volt 60A per un laser infrarosso da 80 watt ,... 23:10
-
Energia del moto ondoso
se a qualcuno interessa, ho questo contatto Jefta Mulder, MSc | Engineer Ocean Grazer Ocean Grazer B.V. | Zernikepark 12 | 9747 AN Groningen... 16:43
-
generatore da trifase a monofase
ho l intenzione di usarlo come generatore 230 volt ac ma non sulle tre fasi , bensi cercando di avere una monofase usando le... 15:14
-
generatore da trifase a monofase
ringrazio dei tuoi suggerimenti, li mettero in prova quando avro occasione 15:14
-
generatore da trifase a monofase
questo sarebbe la mia idea mi dovrei trovare due fasi ( in fase o a 90 gradi ) 15:14
-
generatore da trifase a monofase
grazie della info ma ero gia a conoscenza , gradirei una valutazione sulla mia idea , anzitutto se sarebbe funzionante 15:14
-
generatore da trifase a monofase
buongiorno avrei bisogno di aiuto da persone piu' competenti , per questo mio quesito: dispongo un servomotore brushless trifase con... 15:14
-
Progettazione strobo LED di notevole potenza
io sto facendo qualcosa di simile e uso questi https://www.cree.com/led-components/media/documents/ds-XHP70.pdf li trovi a 6 o 12 volt 12:40
-
rirpistino piste ricevitore AUREL AC-RX/CS
quello che ha,i sono delle resistenze fatte in serigrafia con una pasta di un valore approssimativo rispetto alla dimensione , poi in fase... 20:59

Elettrotecnica e non solo (admin)
Un gatto tra gli elettroni (IsidoroKZ)
Esperienza e simulazioni (g.schgor)
Moleskine di un idraulico (RenzoDF)
Il Blog di ElectroYou (webmaster)
Idee microcontrollate (TardoFreak)
PICcoli grandi PICMicro (Paolino)
Il blog elettrico di carloc (carloc)
DirtEYblooog (dirtydeeds)
Di tutto... un po' (jordan20)
AK47 (lillo)
Esperienze elettroniche (marco438)
Telecomunicazioni musicali (clavicordo)
Automazione ed Elettronica (gustavo)
Direttive per la sicurezza (ErnestoCappelletti)
EYnfo dall'Alaska (mir)
Apriamo il quadro! (attilio)
H7-25 (asdf)
Passione Elettrica (massimob)
Elettroni a spasso (guidob)
Bloguerra (guerra)