A che serve:
Da parecchi anni possiedo un box auto, che è dotato di una saracinesca motorizzata col relativo radiocomando e di una modesta illuminazione, e viene alimentato tramite una linea di allacciamento. Desiderando eliminare la suddetta linea, ed avendo a mia disposizione il caro laboratorietto per le mie costruzioni hobbyistiche, ho realizzato un impiantino fotovoltaico autonomo che mantiene carica una modesta batteria tipo auto e con questa, all'occorrenza, aziona la saracinesca tramite un inverter. Faccio notare che la presenza di una batteria sempre carica in un box auto non è un male perchè può servire anche come soccorso in caso di panne alla batteria dell'auto o viceversa. Questo impiantino è in servizio da oltre un anno e non ha dato problemi. Per quanto riguarda le protezioni rimando a una discussione sul Forum: http://www.electroyou.it/forum/viewtopic.php?f=3&t=70870
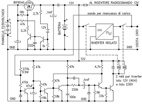
Uno schema elettrico
Indico solo i dati che ritengo potenzialmente interessanti.
A regime ambedue i relè sono diseccitati, quindi l'inverter è disalimentato e l'autoconsumo degli altri circuiti è molto modesto. Si tratta di un relè di tipo automobilistico da 40 Amp posto sull'alimentazione a 12V dell'inverter, e di un relè più piccolo sull'uscita a 230V. Questo secondo relè serve soltanto per consentire il funzionamento della sonda di carico, e può darsi che non sia necessario con alcuni tipi di inverter. Comunque l'inverter deve essere del tipo isolato, altrimenti bisognerebbe verificare che avesse almeno la massa comune fra entrata e uscita.
Quando viene azionato il motore della serranda, il circuito rappresentato nella metà bassa dello schema sente la presenza di un carico, quindi la parte rappresentata sulla destra, che costituisce un circuito monostabile, commuta ed eccita ambedue i relè per un tempo sufficiente ad azionare i carichi, eventualmente ripetuto.
L'inverter è da 600W e non lo ho pagato caro, una settantina di euro.
Il meccanismo della della saracinesca è un tipo standard con motore da 450W nominali.
Il radiocomando è marca VIDUE Elettronica ed è stato facile individuare il diodo a valle del quale si può inviare la alimentazione a 12V.
Non mi dilungo sul regolatore di carica che è posto fra il pannello fotovoltaico e la batteria a 12V: per questi accessori non c'è che l'imbarazzo della scelta. Nello schema sopra riportato, abbiamo un arrangiamento DIY, ed è chiaro che il MosFet va montato su un dissipatore, e che il diodo deve essere robusto, perchè l'insolazione è capricciosa e di tanto in tanto picchia.
L'aspetto esterno
Il pannellino fotovoltaico è da appena 60W nominali e ce la fa, montato su un supporto inclinato. Il supporto me lo sono fatto fare da un fabbro, ma basterebbe adoperare dei pezzi di montante angolare, cioè quello delle scaffalature metalliche, e qualche barra filettata coi relativi dadi. Ecco una foto dei box, sul cui tetto si può notare il pannellino (ahimè in ombra):
Corpo dell'articolo assente

Elettrotecnica e non solo (admin)
Un gatto tra gli elettroni (IsidoroKZ)
Esperienza e simulazioni (g.schgor)
Moleskine di un idraulico (RenzoDF)
Il Blog di ElectroYou (webmaster)
Idee microcontrollate (TardoFreak)
PICcoli grandi PICMicro (Paolino)
Il blog elettrico di carloc (carloc)
DirtEYblooog (dirtydeeds)
Di tutto... un po' (jordan20)
AK47 (lillo)
Esperienze elettroniche (marco438)
Telecomunicazioni musicali (clavicordo)
Automazione ed Elettronica (gustavo)
Direttive per la sicurezza (ErnestoCappelletti)
EYnfo dall'Alaska (mir)
Apriamo il quadro! (attilio)
H7-25 (asdf)
Passione Elettrica (massimob)
Elettroni a spasso (guidob)
Bloguerra (guerra)