Indice |
Genesi del progetto
L'idea era quella di fare un prototipo ben funzionante e a suo modo ottimizzato per l'uso appunto di caricabatteria.Tramite Internet, che è una grande risorsa, mi è stato suggerito uno schema, che confermava la validità di molte delle scelte che io avevo già cominciato a ipotizzare. Quindi mi sono messo all'opera, e passando attraverso varie realizzazioni preliminari sono giunto al prototipo di cui fornirò la descrizione.
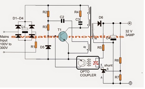
Uno schema preso dal WEB
Questo è lo schema di partenza, completato dalle istruzioni per la realizzazione di cui mi è stato passato il seguente link: https://www.homemade-circuits.com/32-v-3-amp-smps-led-driver-circuit/
Possiamo migliorarlo?
Il concetto di "migliore" è relativo. Volendo passare alla realizzazione di un singolo prototipo, un convertitore auto-oscillante basato su un particolare trasformatore di potenza che è anche una induttanza di regolazione ed è anche un traslatore di segnale, incluso sia nell'anello di generazione della portante sia nell'anello di regolazione dell'uscita, comporterà sicuramente una lunga storia di riavvolgimenti! Lo schema proposto è essenziale come piace a me, ma perchè non realizzarlo con l'aiuto della elettronica digitale, che consente di meglio distribuire, precisare e separare le funzioni? E a questo punto, perchè non fare il grande salto e passare a una realizzazione sequenziale delle stesse funzioni, affidandole a una unica MCU?
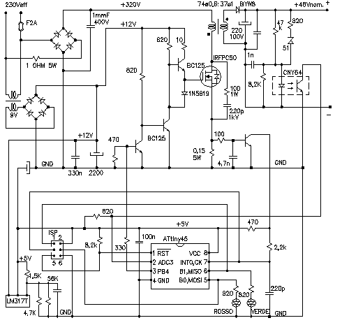
Il nuovo schema
La conversione di energia avviene sostanzialmente come nel precedente schema proposto, in quanto vi è una induttanza parallelo che fa anche da trasformatore di isolamento. Il semiconduttore di potenza impiegato è un Mosfet al posto di un transistor bipolare, con l'aggiunta una resistenza in serie da 0,15 Ohm.
La MCU ha due ingressi: un ingresso analogico per monitorare la tensione di uscita tramite uno Zener, un partitore e un foto accoppiatore, e un ingresso digitale per monitorare la corrente (primaria) tramite la suddetta resistenza in serie e un transistor NPN. La stessa MCU ha ancora una uscita digitale per comandare il Mosfet tramite un circuito driver, e qualche uscita per Led di segnalazione.
Il trasformatore è avvolto su un seminucleo a U per trasformatore di riga Philips, richiuso lasciando un traferro.
Le funzioni
Il Mosfet viene posto ON ogni 40 microsecondi quindi la frequenza fondamentale è 25 KHz. Soltanto quando la tensione di uscita è prossima a zero tale frequenza viene abbassata perchè allora ci troviamo all'accensione oppure vi è un corto in uscita.
La corrente consigliata per caricare la batteria è 3,6 A per cui in pratica basta interdire il Mosfet non appena la sua corrente supera circa 4 A. Tale valore provoca una caduta, sulla detta resistenza da 0,15 Ohm, tale da attivare l'ingresso digitale della MCU, che a sua volta fa scattare un interrupt che interdice appunto il Mosfet fino al prossimo ciclo.
Per quanto riguarda la tensione di uscita possiamo seguire varie strategie, è il bello delle soluzioni programmabili! Durante la normale carica a corrente costante, il duty cycle della conversione è controllato dal detto interrupt di massima corrente che si verifica ad ogni ciclo. Allorchè la tensione di uscita si avvicina al valore di fine carica, viene forzato un duty cycle progressivamente ridotto finchè a fine carica il criterio cambia completamente. Infatti si passa a una regolazione di tensione avente il valore di mantenimento come set-point, e il duty cycle come azione regolatrice proporzionale, come avverrebbe in un normale alimentatore.
Il livellamento primario
Il caricabatteria funziona abbastanza bene anche senza livellare la tensione all'uscita del raddrizzatore di rete, in quanto i vari processi di regolazione sopperiscono all'ondulazione residua. Rimane soltanto un piccolo buco nella tensione di uscita, al passaggio per lo zero della sinusoide di rete, che non dà certamente fastidio alla batteria sotto carica. In questo modo ci risparmiano un grosso elettrolitico a tensione abbastanza alta.
Però nel funzionamento di uno switching ci sono dei picchi di corrente (spike) provocati dalla commutazione del diodo di recupero, e questi possono dare fastidio al ponte raddrizzatore da rete, che in effetti è notoriamente un componente soggetto a guasti. D'altra parte c'è da tenere conto anche del picco di corrente all'accensione, che dipende casualmente dall'istante di inserzione rispetto alla sinusoide di rete. Per mettere il ponte raddrizzatore al riparo dai picchi di corrente, abbiamo una resistenza da 1 ohm in serie alla rete, la quale di per sè presenta una resistenza bassissima e incognita, e un condensatore da appena 1 microFarad in parallelo all'uscita del ponte stesso, insufficiente come livellamento di potenza ma utile per sopperire ai detti picchi di commutazione. Bisogna altresì evitare che essi interessino la rete di alimentazione, per ragioni di disturbi condotti.
Nasce una situazione di compromesso in cui la resistenza scalda, ma serve a limitare il riscaldamento del ponte mentre il condensatore a sua volta scalda, specie se elettrolitico (provare per credere) ma serve a limitare il riscaldamento della resistenza. Quest'ultima non deve essere del tipo a strato, perchè tenderebbe a bucarsi all'accensione.
Due foto del prototipo
</immagineIl software
La MCU AtTiny45 è stata programmata con l'aiuto del compilatore Bascom-AVR che si può scaricare gratis con qualche limitazione, in linguaggio Basic tranne la routine di interrupt che è in Assembler. Il programmatore USB è denominato USBASP e si trova facilmente a poco prezzo.
Conclusioni
La corrente di carica, misurata con uno strumento a bobina mobile, va al valore richiesto, salvo qualche sbalzo in diminuzione dovuto all'assestamento delle batterie al piombo quando sono molto scariche. Uso la bici con questo caricatore da alcuni anni.

Elettrotecnica e non solo (admin)
Un gatto tra gli elettroni (IsidoroKZ)
Esperienza e simulazioni (g.schgor)
Moleskine di un idraulico (RenzoDF)
Il Blog di ElectroYou (webmaster)
Idee microcontrollate (TardoFreak)
PICcoli grandi PICMicro (Paolino)
Il blog elettrico di carloc (carloc)
DirtEYblooog (dirtydeeds)
Di tutto... un po' (jordan20)
AK47 (lillo)
Esperienze elettroniche (marco438)
Telecomunicazioni musicali (clavicordo)
Automazione ed Elettronica (gustavo)
Direttive per la sicurezza (ErnestoCappelletti)
EYnfo dall'Alaska (mir)
Apriamo il quadro! (attilio)
H7-25 (asdf)
Passione Elettrica (massimob)
Elettroni a spasso (guidob)
Bloguerra (guerra)