Cos'è ElectroYou | Login Iscriviti

ElectroYou - la comunità dei professionisti del mondo elettrico

Amplificatori GEM - Vecchio marchio italiano

Elettronica lineare e digitale: didattica ed applicazioni

Moderatori: Foto Utentecarloc, Foto Utenteg.schgor, Foto UtenteBrunoValente, Foto UtenteIsidoroKZ

6
voti

[1] Amplificatori GEM - Vecchio marchio italiano

Messaggioda Foto UtenteKagliostro » 30 mag 2020, 12:54

Per caso ho saputo da Foto Utenteclaudiocedrone che possiede un amplificatore da chitarra GEM

Per quanto riguarda i marchi italiani c'è sempre stata una certa difficoltà nel reperire schemi, per cui raccolgo tutti quelli che trovo e li metto in archivio

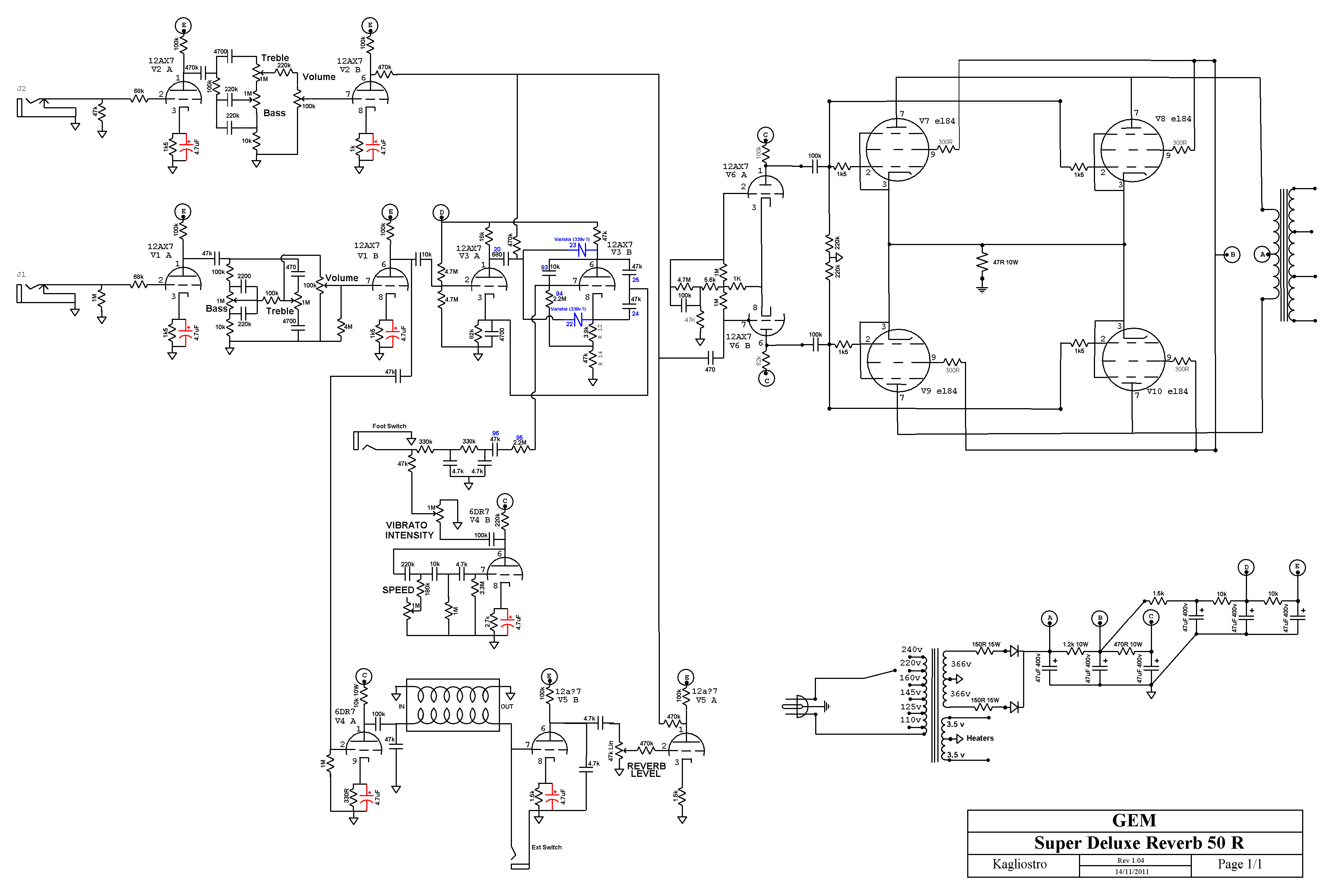
Personalmente ho un GEM Super Deluxe Reverb 50 R (da risistemare), stante che non si trovava lo schema ho provveduto a disegnarne uno (eccolo qui)

GEM Super Deluxe Reverb 50 R (rev 1.04).jpg


Lo schema, nel bene e nel male, è interessante perché per ottenere il Vibrato (notare Vibrato non Tremolo) usa lo stesso sistema della Magnatone, un brevetto che usa dei Varistor per ottenere l'effetto voluto; nel bene perché si tratta di un Vibrato e non del solito Tremolo e quello del Magnatone è apprezzato, nel male perché al giorno d'oggi i Varistor vedono la loro tecnologia realizzativa diversa da quella usata un tempo e non sono più adatti per questa applicazione, il che mette molto in difficoltà per reperire ricambi che risultano anche essere piuttosto costosi

Quando ho preso l'amplificatore il Trasformatore di Uscita era danneggiato (da buttare) e quello di alimentazione presentava i fili d'uscita rosicchiati (probabilmente da topi)

Ho sostituito i fili del trasformatore di alimentazione e, in teoria, dovrebbe essere a posto, solo che, a vuoto, mi ritrovo con 366 V AC sul secondario, tensione che, per gli standard delle finali (delle EL84), è sicuramente elevata, molto elevata (con 366 V AC una volta raddrizzata e livellata si arriva a circa 512 V DC, decisamente troppi, anche se si considera che sui due rami del Trasformatore di Alimentazione, prima del ponte raddrizzatore, sono presenti due grossi resistori con corpo in alluminio da 150R), anche pensando di sostituire le finali con delle 6P14P-EV russe (l'equivalente militare russo delle EL84, una valvola che sopporta un'anodica fino a 500 V) la tensione anodica sarebbe troppo alta

Mi farebbe piacere sapere da Foto Utenteclaudiocedrone, che a quanto capito ha sul suo amplificatore delle EL84 (anche se ha scritto RL84 nell'altro post) che tensione AC a vuoto dia il Trasformatore di Alimentazione del suo amplificatore

Per quanto riguarda il mio non ho idea se il trasformatore di alimentazione sia originale e sia integro (quindi tensione d'uscita corretta, cosa di cui dubito), se sia stato sostituito da qualcuno con quello che aveva sottomano (ipotesi sempre possibile) o se alcune spire del primario sono andate in corto e quindi sul secondario la tensione, a motivo di un alterato rapporto spire primario/secondario, arrivi ad un livello superiore a quanto voluto

Grazie

K
Avatar utente
Foto UtenteKagliostro
6.401 4 5 7
Master
Master
 
Messaggi: 4832
Iscritto il: 19 set 2012, 11:32

1
voti

[2] Re: Amplificatori GEM - Vecchio marchio italiano

Messaggioda Foto Utenteclaudiocedrone » 30 mag 2020, 21:15

La tensione in alternata a vuoto non la ho mai misurata anche perché gli unici difetti che presentava erano gli elettrolitici defunti e il resistore di placca della mezza 12AX7 pilota che dai 330 k originari era arrivata quasi a aprirsi e sostituiti questi componenti ha ripreso a funzionare ottimamente; però se non ricordo male la anodica si aggirava sui 340 V.
"Non farei mai parte di un club che accettasse la mia iscrizione" (G. Marx)
Avatar utente
Foto Utenteclaudiocedrone
21,3k 4 7 9
Master EY
Master EY
 
Messaggi: 15309
Iscritto il: 18 gen 2012, 13:36

1
voti

[3] Re: Amplificatori GEM - Vecchio marchio italiano

Messaggioda Foto Utenteclaudiocedrone » 30 mag 2020, 21:18

E e R sulla tastiera sono confinanti... :lol:
"Non farei mai parte di un club che accettasse la mia iscrizione" (G. Marx)
Avatar utente
Foto Utenteclaudiocedrone
21,3k 4 7 9
Master EY
Master EY
 
Messaggi: 15309
Iscritto il: 18 gen 2012, 13:36

0
voti

[4] Re: Amplificatori GEM - Vecchio marchio italiano

Messaggioda Foto UtenteKagliostro » 30 mag 2020, 23:55

Grazie Foto Utenteclaudiocedrone

Sì, a me potrebbe anche bastare la tua info riguardo l'anodica a 340 V

che effettivamente per delle EL84 è una tensione sopportabile

se ne avrai mai occasione, ti sarò grato se potrai darmi conferma, non è una cosa di cui abbia urgenza

quindi anche se ti capitasse tra 6 - 10 mesi di avere l'amplificatore aperto, mi basterebbe che tu potessi

fare la verifica

Grazie

Franco
Avatar utente
Foto UtenteKagliostro
6.401 4 5 7
Master
Master
 
Messaggi: 4832
Iscritto il: 19 set 2012, 11:32

1
voti

[5] Re: Amplificatori GEM - Vecchio marchio italiano

Messaggioda Foto Utenteclaudiocedrone » 31 mag 2020, 1:58

:-) Il fatto è che per varie vicende non lo ho acceso più almeno dal 2013 e ora ho qualche remora a ridargli tensione come nulla fosse (e non mi ritrovo in casa una lampada a incandescenza manco a pagarla... ) però pensandoci sono praticamente sicuro di avere misurato 342 V; se riesco a metterci mano nei prosimi giorni posso comunque riaprirlo per controllare i valori dei componenti e ricostruire lo schema fin dove ero riuscito a arrivare all'epoca ovvero la parte valvolare; la sezione di preamplificazione e controllo toni è ostica in quanto dovrei smontare tutto (potenziometri, prese jack etc.) dal pannello che è tuttuno col telaio per poter ricostruire l'intrico di resistori e condensatori saldati point to point ai due BJT BF184 preaamplificatori cosa che francamente non mi sento di fare; la sezione valvolare si compone di una unica 12AX7 di cui una sezione è usata come pilota e l'altra sezione come sfasatrice (un segnale prelevato dalla placca e uno dal catodo) che pilotano un doppio push-pull di EL84 condividenti un unico gruppetto catodico; il raddrizzatore è a stato solido (ponte di quattro diodi simili come aspetto a dei 1N4007, potrebero essere loro ma la sigla è illeggibile), non vi è stabilizzazione della alimentazione per i due BJT preamplificatori, l'alimentazione dei filamenti (tutti in parallelo) è in alternata; il TU ha un unica uscita per 4 ohm.
"Non farei mai parte di un club che accettasse la mia iscrizione" (G. Marx)
Avatar utente
Foto Utenteclaudiocedrone
21,3k 4 7 9
Master EY
Master EY
 
Messaggi: 15309
Iscritto il: 18 gen 2012, 13:36

0
voti

[6] Re: Amplificatori GEM - Vecchio marchio italiano

Messaggioda Foto UtenteKagliostro » 31 mag 2020, 21:46

Ciao Foto Utenteclaudiocedrone

Grazie

Non vorrei darti troppo disturbo, se potrai, fa qualcosa quando proprio ne avrai voglia e tempo

Franco
Avatar utente
Foto UtenteKagliostro
6.401 4 5 7
Master
Master
 
Messaggi: 4832
Iscritto il: 19 set 2012, 11:32

1
voti

[7] Re: Amplificatori GEM - Vecchio marchio italiano

Messaggioda Foto Utenteclaudiocedrone » 4 mag 2025, 23:24

Non mi ero dimenticato ma tra vicende varie non ho avuto tempo comunque purtroppo non riesco a fornire uno schema completo del Saturn 50B, la parte di preamplificazione e controllo toni è un intrico di resistori e condensatori saldati in aria e non riesco a sbrogliarla, dei due canali, entrambi con ingresso "high" e "low", uno con controlli di volume, bassi e acuti e l'altro con controlli di volume, medio/bassi e alti posso solo dire che in ognuno c'è un BJT BF184, poi queste due prime sezioni di preamplificazione vanno nella griglia della seconda sezione (mezza 12AX7/ECC 83) tramite due resistori da 100 kohm.
Confermo che la tensione anodica si aggira sui 340 V.
"Non farei mai parte di un club che accettasse la mia iscrizione" (G. Marx)
Avatar utente
Foto Utenteclaudiocedrone
21,3k 4 7 9
Master EY
Master EY
 
Messaggi: 15309
Iscritto il: 18 gen 2012, 13:36

0
voti

[8] Re: Amplificatori GEM - Vecchio marchio italiano

Messaggioda Foto UtenteKagliostro » 5 mag 2025, 0:10

Grazie Foto Utenteclaudiocedrone

Mi premeva sapere che anodica hai per poter fare un raffronto con quella che misuro sul mio ampli

Mi sa che il TA è stato sostituito con qualcosa che avevano sotto mano e che sarà meglio dirottami su un qualcosa che dia un' uscita che raddrizzata sia più bassa di quella che raggiungono i 366V AC del trasformatore che mi ritrovo

Probabilmente più consono per un paio di 6V6

K
Avatar utente
Foto UtenteKagliostro
6.401 4 5 7
Master
Master
 
Messaggi: 4832
Iscritto il: 19 set 2012, 11:32


Torna a Elettronica generale

Chi c’è in linea

Visitano il forum: Nessuno e 90 ospiti