Salve a tutti, questo è il mio primo post.
Ho aperto due computer vecchi destinati alla discarica e ne ho ricavato i cicalini che c'erano all'interno, con questi ho costruito due piccole casse. (Così, a scopo "non si butta via niente").
Il risultato è stato ottimo, ma ora alle casse serve un piccolo amplificatore.
Ho cercato un po' in rete è ho trovato questi due circuiti amplificatori: http://www.febat.com/Elettronica/Elettronica_ampli_finali.html
Paiono fatti apposta. Lo alimenterei con un alimentatore AC/DC 9V.
Dato che io sono un umile Perito elettrotecnico, e di elettronica ne mastico poco, volevo avere da voi suggerimenti se ne avete, considerate che sarebbe il primo circuito elettronico che realizzo, e lo faccio a scopo autodidatta.
Inoltre, se potete, consigliatemi un negozio dove comprare i componenti elettronici a Torino, Sulle pagine gialle ne ho trovati svariati, ma vi ringrazio se sapete di uno bravo, che venda la basetta millefori, le resistenze, i condensatori e gli integrati amplificatori (quelli dello schema riportato, o altri analoghi).
PS: scusate se potrò forse rispondere poco al topic ma mi è difficile trovare il tempo per il computer.
Grazie a Tutti!
[EDIT] Certamente serviranno due circuiti amplificatori, uno per cassa, ma di regolatore di volume ne volevo mettere uno unico, come si fa visto che i potenziometri sono due?
Piccolo amplificatore per due altoparlanti da 8 Ohm
Moderatori:
carloc,
g.schgor,
BrunoValente,
IsidoroKZ
12 messaggi
• Pagina 1 di 2 • 1, 2
0
voti
Benvenuto!
Per il volume ci sono i potenziometri doppi, montati sullo stesso albero di comando. Dove prendere i componenti non saprei: prova da Pinto, altrimenti via web, RS.
Per il volume ci sono i potenziometri doppi, montati sullo stesso albero di comando. Dove prendere i componenti non saprei: prova da Pinto, altrimenti via web, RS.
Per usare proficuamente un simulatore, bisogna sapere molta più elettronica di lui
Plug it in - it works better!
Il 555 sta all'elettronica come Arduino all'informatica! (entrambi loro malgrado)
Se volete risposte rispondete a tutte le mie domande
Plug it in - it works better!
Il 555 sta all'elettronica come Arduino all'informatica! (entrambi loro malgrado)
Se volete risposte rispondete a tutte le mie domande
0
voti
Grazie per le info.
Un'altra cosa:
Sugli altoparlanti c'è scritto 0-25W, credo voglia dire 0,25W. Presumo che sia un modo per dire la potenza massima erogabile dalla cassa senza brutte distorsioni, è così?
Comunque da domani inizierà l'opera di approvigionamento materiali
Un'altra cosa:
Sugli altoparlanti c'è scritto 0-25W, credo voglia dire 0,25W. Presumo che sia un modo per dire la potenza massima erogabile dalla cassa senza brutte distorsioni, è così?
Comunque da domani inizierà l'opera di approvigionamento materiali
Elettrotecnico
0
voti
Per i negozi non saprei consigliarti, ma a meno che non chiedi componenti particolari e in quantità minime uno vale l'altro.
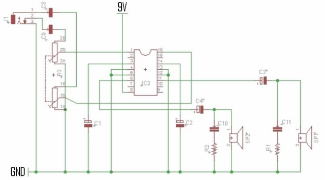
Per quanto riguarda lo schema, prova questo amplificatore:
C8-C9-C10-C11 = 0,1uF
C1-C2 = 100uF
C3-C4 = 220uF
R1-R2 = 10R
R3 = doppio potenziometro 47k
IC2 = TDA2822M
SP1-SP2 = altoparlanti 8Ohm
Per quanto riguarda lo schema, prova questo amplificatore:
C8-C9-C10-C11 = 0,1uF
C1-C2 = 100uF
C3-C4 = 220uF
R1-R2 = 10R
R3 = doppio potenziometro 47k
IC2 = TDA2822M
SP1-SP2 = altoparlanti 8Ohm
- Allegati
-
- AMPLIFICATORE AUDIO.png (113.57 KiB) Osservato 8285 volte
0
voti
Bello!
Solo due questioni:
1) Cosa c'è rappresentato in alto a sinistra? Io ho due canali (1 e 2) e la massa (3), cosa sono quella freccia che dal 2 va sul 3 e tutto quello che c'è prima?
2) perché negli schemi alcuni condensatori sono bianchi e neri e altre volte solo neri? Sembrerebbe per indicare con più evidenza catodo e anodo giusto?
Scusate la stupidità delle domande ma proprio io la risposta non la so
[EDIT]: Altro: il TDA2822M ha 8 pin http://www.electronica.ro/audio/TDA2822M.shtml non 16, come lo collego?
Solo due questioni:
1) Cosa c'è rappresentato in alto a sinistra? Io ho due canali (1 e 2) e la massa (3), cosa sono quella freccia che dal 2 va sul 3 e tutto quello che c'è prima?
2) perché negli schemi alcuni condensatori sono bianchi e neri e altre volte solo neri? Sembrerebbe per indicare con più evidenza catodo e anodo giusto?
Scusate la stupidità delle domande ma proprio io la risposta non la so

[EDIT]: Altro: il TDA2822M ha 8 pin http://www.electronica.ro/audio/TDA2822M.shtml non 16, come lo collego?
Elettrotecnico
0
voti
1) il alto a sinistra è rappresentato un jack femmina
2) quelli rappresentati nel circuito bianchi e neri sono elettrolitici quelli solo neri non hanno polarizzazione. Ci sono modi di rappresentazione europei e non (come le resistenze).
3) quello dello schema è un tda2822 che è la stessa cosa del tda2822m soloche alcuni pin non vengono utilizzati. Confronta i datasheet e verifica le connessioni se utilizzi un tda2822m
Ciao.
2) quelli rappresentati nel circuito bianchi e neri sono elettrolitici quelli solo neri non hanno polarizzazione. Ci sono modi di rappresentazione europei e non (come le resistenze).
3) quello dello schema è un tda2822 che è la stessa cosa del tda2822m soloche alcuni pin non vengono utilizzati. Confronta i datasheet e verifica le connessioni se utilizzi un tda2822m
Ciao.
0
voti
Hai ragione, è una cosa che si scopre subito facendo un po' di ricerca su internet, scusami.
Ti ringrazio molto delle informazioni.
Ti ringrazio molto delle informazioni.
Elettrotecnico
0
voti
Ho comprato l'occorente da Pinto.
Venerdì torno a casa e lo monto. Tra l'altro sarà la mia prima esperienza con il saldatore
Per ora ringrazio tutti, in particolare UtenteCancellato70 per lo schema fornito, a Venerdì le conclusioni.
Venerdì torno a casa e lo monto. Tra l'altro sarà la mia prima esperienza con il saldatore
Per ora ringrazio tutti, in particolare UtenteCancellato70 per lo schema fornito, a Venerdì le conclusioni.
Elettrotecnico
0
voti
L'ho costruito e funziona!
Grazie
Grazie
Elettrotecnico
12 messaggi
• Pagina 1 di 2 • 1, 2
Chi c’è in linea
Visitano il forum: Nessuno e 464 ospiti

Elettrotecnica e non solo (admin)
Un gatto tra gli elettroni (IsidoroKZ)
Esperienza e simulazioni (g.schgor)
Moleskine di un idraulico (RenzoDF)
Il Blog di ElectroYou (webmaster)
Idee microcontrollate (TardoFreak)
PICcoli grandi PICMicro (Paolino)
Il blog elettrico di carloc (carloc)
DirtEYblooog (dirtydeeds)
Di tutto... un po' (jordan20)
AK47 (lillo)
Esperienze elettroniche (marco438)
Telecomunicazioni musicali (clavicordo)
Automazione ed Elettronica (gustavo)
Direttive per la sicurezza (ErnestoCappelletti)
EYnfo dall'Alaska (mir)
Apriamo il quadro! (attilio)
H7-25 (asdf)
Passione Elettrica (massimob)
Elettroni a spasso (guidob)
Bloguerra (guerra)



