Vorrei realizzare due regolatori PWM per rallentare a piacere la velocita di due motori DC.
Il primo a 12V e assorbe 1.8A, e l' altro a 7V assorbe 4A.
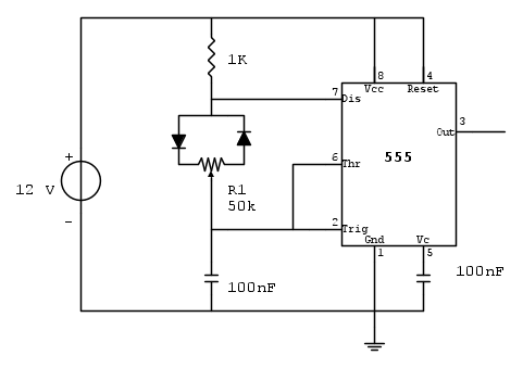
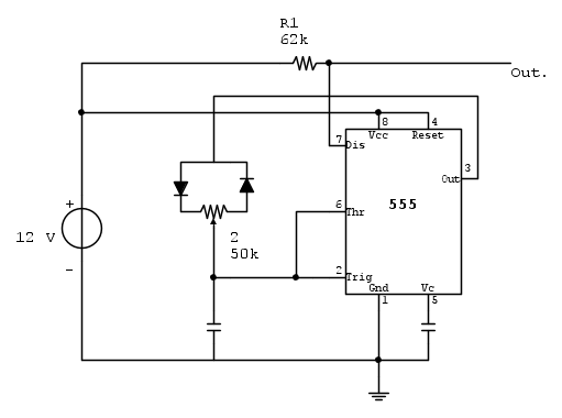
Intanto ho letto un po sul forum e ho trovato i due seguenti schemi.
Questo l' ho trovato qui
E questo l' ho disegnato copiandolo da questo articolo di
Ho notato delle differenze tra loro ma non so quali siano i pregi e difetti dei due, e avrei bisogno di qualche dritta a riguardo.
Per lo stadio di potenza, con caratteristiche che penso potrebbero andare bene per alimentare i motori in questione, in casa ho solo questi BJT:
BD242
2SA1469 e 2SC3746 NPN e PNP
2SB596
quali è meglio usare?
Non ho MOSFET, che a quanto ho capito dovrebbero sopportare correnti maggiori e essendo pilotati in tensione non dovrebbero caricare il 555, ma visto l' output di quest' ultimo pensavo non ci fossero problemi anche con un BJT, inoltre sto cercando di familiarizzare per bene con questi ultimi, è anche per questo che mi piacerebbe usare i BJT.
Il BJT in questo caso deve funzionare in saturazione (ON OFF) giusto?
Sono tutto orecchie.

Elettrotecnica e non solo (admin)
Un gatto tra gli elettroni (IsidoroKZ)
Esperienza e simulazioni (g.schgor)
Moleskine di un idraulico (RenzoDF)
Il Blog di ElectroYou (webmaster)
Idee microcontrollate (TardoFreak)
PICcoli grandi PICMicro (Paolino)
Il blog elettrico di carloc (carloc)
DirtEYblooog (dirtydeeds)
Di tutto... un po' (jordan20)
AK47 (lillo)
Esperienze elettroniche (marco438)
Telecomunicazioni musicali (clavicordo)
Automazione ed Elettronica (gustavo)
Direttive per la sicurezza (ErnestoCappelletti)
EYnfo dall'Alaska (mir)
Apriamo il quadro! (attilio)
H7-25 (asdf)
Passione Elettrica (massimob)
Elettroni a spasso (guidob)
Bloguerra (guerra)









), ma quale dei due è meglio usare per il PWM?