Cos'è ElectroYou | Login Iscriviti

ElectroYou - la comunità dei professionisti del mondo elettrico

questo PCB può funzionare?

Elettronica lineare e digitale: didattica ed applicazioni

Moderatori: Foto Utentecarloc, Foto Utenteg.schgor, Foto UtenteBrunoValente, Foto UtenteIsidoroKZ

0
voti

[11] Re: questo PCB può funzionare?

Messaggioda Foto Utentedavidde » 9 nov 2009, 10:59

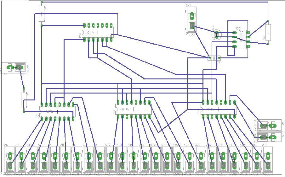
Bene, se usi EAGLE siamo a posto, lo uso anch' io. Partiamo dallo schema che ho ridisegnato in forma completa (l' immagine è molto grande ma se la ridimensiono si perdono i dettagli, salvala sul tuo PC e aprila da li):

Schema elettrico.png
Schema elettrico.png (84.98 KiB) Osservato 5313 volte


Questo invece è il file del disegno che puoi scaricare e modificare secondo le tue esigenze:

Schema elettrico

Ora per il disegno del PCB ci sono alcuni aspetti che dobbiamo chiarire:

prima di tutto volevo capire come hai intenzione di sistemare le uscite, come avrai notato chi ha progettato lo schema ha segnato le uscite (numerando i pin) secondo l' ordine (decimale) corretto, ovvero:

- il pin numero 3 corrisponde all' uscita 0
- il pin numero 2 corrisponde all' uscita 1
- il pin numero 4 corrisponde all' uscita 2 etc.

Ovviamente se devi sistemare i pin secondo tale ordine il PCB si complica parecchio mentre se ai morsetti d' uscita della scheda vuoi collegare dei cavi volanti potremmo trascurare la sequenzialità delle porte che verrà poi rivista successivamente esternamente allo stampato.

In secondo luogo invece mi interessa un' altro aspetto del circuito, cioé i morsetti a vite che intendi utilizzare. Come avrai constatato sono 25 posizioni, se manteniamo il passo classico dei connettori a vite (cioè 5,08 mm) otteniamo una dimensione di 127mm mentre se scendiamo ad un passo di 2,54 dimezziamo la lunghezza. Se non hai problemi di spazio io consiglierei il passo classico altrimenti scendiamo a quello "ridotto".

Per il resto dai una bella occhiata allo schema elettrico e se hai dei dubbi fammi sapere che poi vediamo di partire con lo sbroglio ...

P.S.
Grazie a g.schgor per la fiducia :wink: ...
Avatar utente
Foto Utentedavidde
13,3k 4 9 12
G.Master EY
G.Master EY
 
Messaggi: 4026
Iscritto il: 2 ago 2007, 11:40
Località: Bologna

0
voti

[12] Re: questo PCB può funzionare?

Messaggioda Foto Utentestinger1 » 9 nov 2009, 11:52

intanto grazie mille! mi sento davvero in debito!
comunque non ho problemi ne di spazio, quindi possiamo tranquillamente usare i morsetti con il passo "normale", che per i fili volanti che dopo sistemero io in modo sequenziale..
ho guardato piu volte il circuito, e volevo chiederti come ha fatto a mettere i vdd e i vss? una volta inserito l'integrato non sono riuscito a farli apparire.... ma non c'e stato proprio verso!
grazie ancora!
Avatar utente
Foto Utentestinger1
0 3
Frequentatore
Frequentatore
 
Messaggi: 149
Iscritto il: 28 lug 2007, 1:39

0
voti

[13] Re: questo PCB può funzionare?

Messaggioda Foto Utentedavidde » 9 nov 2009, 15:34

Stinger1 non devi affatto sentirti in debito, per me è un piacere !

Allora per quanto riguarda la tua domanda sui pin di alimentazione degli integrati devi prima di tutto selezionare e posizionare l' integrato che vuoi usare sullo schermo, poi premi il tasto INVOKE sulla barra sinistra:

Invoke.png
Invoke.png (1 KiB) Osservato 5237 volte


Dopo avelo premuto vai a cliccare sull' integrato al quale vuoi collegare l' alimentazione e nella finestra che si apre selezioni PWRN. A questo punto compariranno i pin Vdd e Vss che potrai sistemare dove meglio credi. Questo tipo di procedura serve per evitare di complicare lo schema che senza i pin di alimentazione collegati direttamente all' integrato rimane più leggibile.

Veniamo allo schema elettrico.
Ottimo! Il fatto che tu non abbia ne fretta ne l' esigenza di sistemare in' ordine le uscite dei 4017 ci semplifica notevolmente le operazioni. Dopo la tua risposta ho aggiornato lo schema elettrico sostituendo ai normali connettori a vite dei connettori a pressione. I connettori sono i WAGO 236-401 che possono essere acquistati da RS (cod: 531-497).
Questi connettori in EAGLE li trovi nella libreria sotto la voce: con-vago-508 ----> W236-1.
Ho scelto i con-wago singoli per il semplice motivo che ci lasciano più liberi di decidere come e dove piazzarli.

Ti allego il nuovo file : Schema rivisto

Procedi così, scarica lo schema e aprilo con EAGLE, dopo averlo aperto premi il pulsante BOARD, cioé questo:

Board.png
Board.png (1.57 KiB) Osservato 5239 volte


Il programma passerà dall' ambiente dello schema elettrico a quello del disegno del PCB, tutte le linee gialle che vedrai riportano i collegamenti importati dallo schema, dovrai quindi disporre i componenti (secondo logica) ed infine trasformare le linee gialle in piste attraverso il tasto ROUTE:

Route.png
Route.png (822 Byte) Osservato 5251 volte


Prova ad iniziare tu poi fammi vedere il risultato che ne discutiamo ...

P.S.
Qui trovi un' ottimo tutorial per imparare ad usare EAGLE : tutorial
Avatar utente
Foto Utentedavidde
13,3k 4 9 12
G.Master EY
G.Master EY
 
Messaggi: 4026
Iscritto il: 2 ago 2007, 11:40
Località: Bologna

0
voti

[14] Re: questo PCB può funzionare?

Messaggioda Foto Utentestinger1 » 9 nov 2009, 20:43

grazie mille per la risposta.. molto accurata e ho capito tutto..
ora ho fatto due o tre prove, non appena ottengo un risultato decente lo posto!
praticamente devo evitare il più possibile che le le strisce gialle si tocchino giusto?
inoltre volevo chiederti se i W236-1 sono dritti quando sono messi verticalmente o orizzontalmente?
grazie grazie grazie ancora!
Avatar utente
Foto Utentestinger1
0 3
Frequentatore
Frequentatore
 
Messaggi: 149
Iscritto il: 28 lug 2007, 1:39

0
voti

[15] Re: questo PCB può funzionare?

Messaggioda Foto Utentedavidde » 10 nov 2009, 0:50

Prego!

Si, praticamente meno volte le linee si sovrappongono meglio è. Cerca anche di curare la disposizione dei morsetti che devono essere sistemati uno a fianco dell' altro.

stinger1 ha scritto:inoltre volevo chiederti se i W236-1 sono dritti quando sono messi verticalmente o orizzontalmente?


Non capisco bene la domanda comunque il verso d' uscita è allineato alle due piazzole del PCB, quindi direi verticale.

Ti allego un' immagine dove ho disposto soltanto un circuito correttamente (gli altri li ho messi senza pensarci) per aiutarti a capire come vadano disposti i connettori per i cavi dei led. Ho fatto tutto velocemente quindi prendi il disegno con le pinze :

sbroglio.png
sbroglio.png (19.88 KiB) Osservato 5168 volte


Attenzione allo spessore delle piste, nel mio disegno è a 0,8mm circa e non ti consiglio (se non per brevissimi tratti) di scendere oltre.

P.S.
Importante il tasto RASTNET, leggi sul tutorial come utilizzarlo durante lo sbroglio ...
Avatar utente
Foto Utentedavidde
13,3k 4 9 12
G.Master EY
G.Master EY
 
Messaggi: 4026
Iscritto il: 2 ago 2007, 11:40
Località: Bologna

0
voti

[16] Re: questo PCB può funzionare?

Messaggioda Foto Utentestinger1 » 10 nov 2009, 15:25

ciao ho provato a fare lo sbroglio.. usando anche rasnet..
è tanto piu comodo cosi fare il PCB!!
prova a guardare.. forse ho fatt un po troppe sovrapposizioni..
grazie ancora
Allegati
Immagine.JPG
Immagine.JPG (97.87 KiB) Osservato 5149 volte
Avatar utente
Foto Utentestinger1
0 3
Frequentatore
Frequentatore
 
Messaggi: 149
Iscritto il: 28 lug 2007, 1:39

0
voti

[17] Re: questo PCB può funzionare?

Messaggioda Foto Utentedavidde » 10 nov 2009, 16:11

Stinger1 mi dspiace ma non ci siamo proprio... ci sono troppe sovrapposizioni ed inoltre alcune sono proprio inutili.
I componenti sono radi e la disposizione è poco sensata. I morsetti non possono essere indipendenti, devono essere tutti affiancati perché prima della stagnatura sul PCB vanno incastrati l' un l' altro per aumentare la rigidità del connettore finale.
Questa sera ci guardo con calma e provo a disporti i componenti in modo decente, poi ti invio il file e vediamo di procedere un passo alla volta...
Avatar utente
Foto Utentedavidde
13,3k 4 9 12
G.Master EY
G.Master EY
 
Messaggi: 4026
Iscritto il: 2 ago 2007, 11:40
Località: Bologna

0
voti

[18] Re: questo PCB può funzionare?

Messaggioda Foto Utentestinger1 » 11 nov 2009, 10:56

oh cavolo mi dispiace.. ma guarda che non deve essere nulla di bello o corretto.. basta che funzioni..
scusami ma non ho mai fatt uno cosi complesso..
ciao e grazie ancora
Avatar utente
Foto Utentestinger1
0 3
Frequentatore
Frequentatore
 
Messaggi: 149
Iscritto il: 28 lug 2007, 1:39

0
voti

[19] Re: questo PCB può funzionare?

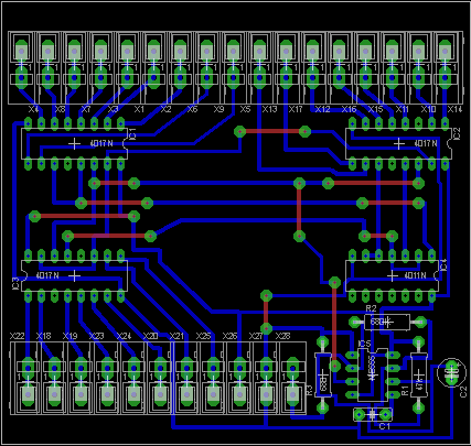
Messaggioda Foto Utentedavidde » 11 nov 2009, 16:16

Allora, il tempo che ho a disposizione è poco e non riesco perciò a spiegarti come fare per filo e per segno.

Mi sono limitato a disegnarti un circuito più o meno decente :

Disegno PCB.png
Disegno PCB.png (13.49 KiB) Osservato 5061 volte


Considera che le piste sotto sono quelle disegnate in blu mentre in rosso trovi i ponticelli che vanno realizzati lato componenti.
Prima di fare lo stampato controlla bene tutte le connessioni poi stampa il lato piste in scala 1:1 ed assicurati di riuscirle a realizzare, in alcuni punti sono molto sottili e parecchio vicino alle piazzole. Inoltre prima di procedere devi necessariamente avere in mano i connettori W236-1 per assicurarti che gli interassi di montaggio siano corretti.
Le dimensioni finali del circuito risultano di 90x85 mm .

Ti allego qui il file che potrai modificare e rivedere secondo le tue esigenze :

Schema elettrico e disegno PCB

Questo invece è un disegno di quello che all' incirca dovrebbe diventare il tuo circuito (mancano ovviamente i connettori W236-1 perché non disponibili nella libreria... andrebbero disegnati ma non ne ho il tempo...) :

Render.png
Render.png (148.37 KiB) Osservato 5054 volte


Mi raccomando, prendi questo schema come un punto di partenza e non d' arrivo. Prima di costruirlo dimmi qualcosa che ci do un' ultima occhiata anch'io .

Per qualsiasi dubbio sono a disposizione :wink: !
Avatar utente
Foto Utentedavidde
13,3k 4 9 12
G.Master EY
G.Master EY
 
Messaggi: 4026
Iscritto il: 2 ago 2007, 11:40
Località: Bologna

0
voti

[20] Re: questo PCB può funzionare?

Messaggioda Foto Utentestinger1 » 12 nov 2009, 2:10

cavolo grazie..
effettivamente è piu pulito..
domani non ho tempo per realizzarlo perche vado all'eicma, ma venerdi mi ci applico e ti faccio sicuramente sapere...
grazie ancora!
Avatar utente
Foto Utentestinger1
0 3
Frequentatore
Frequentatore
 
Messaggi: 149
Iscritto il: 28 lug 2007, 1:39

PrecedenteProssimo

Torna a Elettronica generale

Chi c’è in linea

Visitano il forum: Majestic-12 [Bot] e 50 ospiti