Prova a vedere se abbiamo un po' di potenza a disposizione, magari con un piccolo step-up ci stiamo dentro.
P.S. Io di solito per aprire quegli alimentatori li metto "delicatamente" in morsa, dopo di che li picchietto con una mazzetta di gomma. Cambio la posizione di dove agiscono le ganasce della morsa e ripeto l'operazione più volte. Se "foderi" l'interno delle ganasce della morsa, non solo lo apri senza romperlo, ma non si segna neppure !
Ciao
Giorgio
Accendere LED con PWM
Moderatori:
carloc,
g.schgor,
BrunoValente,
IsidoroKZ
46 messaggi
• Pagina 2 di 5 • 1, 2, 3, 4, 5
0
voti
-

giorgio25760
2.310 1 3 5 - G.Master EY

- Messaggi: 1700
- Iscritto il: 6 dic 2009, 17:02
- Località: Brescia
0
voti
Se dovessi fare uno step-up, alzerei la tensione oltre 20 volt e metterei i LED in serie.
Anzi,
sostituirei direttamente la resistenza di reazione con i LED; dovrebbe funzionare.
Anzi,
0
voti
lucbie ha scritto:Anzi,sostituirei direttamente la resistenza di reazione con i LED; dovrebbe funzionare.
Scusa ma non ho capito cosa vuoi fare. Potresti postare uno schemino?
http://millefori.altervista.org
Tool gratuito per chi sviluppa su millefori.
Tutti sanno che una cosa è impossibile da realizzare, finché arriva uno sprovveduto che non lo sa e la inventa. (A. Einstein)
Se non c'e` un 555 non e` un buon progetto (IsidoroKZ)
Strumento per formule
Tool gratuito per chi sviluppa su millefori.
Tutti sanno che una cosa è impossibile da realizzare, finché arriva uno sprovveduto che non lo sa e la inventa. (A. Einstein)
Se non c'e` un 555 non e` un buon progetto (IsidoroKZ)
Strumento per formule
-

posta10100
5.550 4 10 13 - Master EY

- Messaggi: 4832
- Iscritto il: 5 nov 2006, 0:09
0
voti
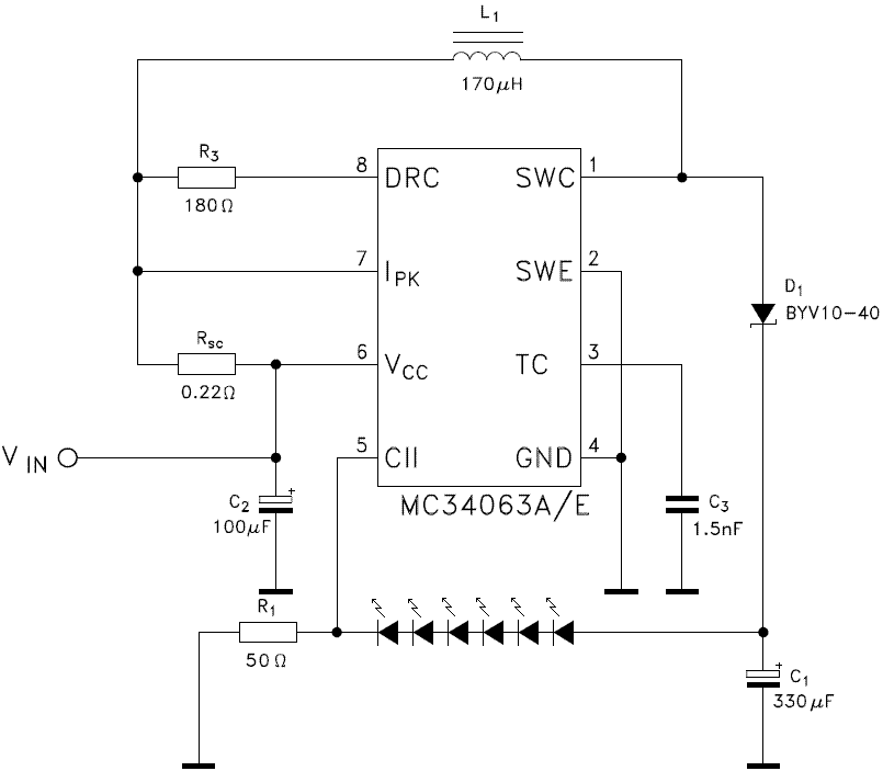
Ho modificato lo schema dello step-up di un datasheet dell'ST dell'MC34063:
In pratica ho sostituito la resistenza di reazione con i LED in serie e ridotto la resistenza "di misura" (quella che ha ai suoi capi il riferimento di 1,25V per via della reazione) al valore di 50 ohm, in modo da ottenere 25mA.
Può funzionare, vero?
In pratica ho sostituito la resistenza di reazione con i LED in serie e ridotto la resistenza "di misura" (quella che ha ai suoi capi il riferimento di 1,25V per via della reazione) al valore di 50 ohm, in modo da ottenere 25mA.
Può funzionare, vero?
0
voti
Conosco quell'integrato ma non ho mai provato quella soluzione, però dovrebbe funzionare.
A patto che l'alimentatore riesca ad erogare abbastanza potenza.
Fammi sapere come va, avevo in mente anche io di mettere insieme un circuito simile, giusto come esperimento, ma non ne ho ancora avuto il tempo!
Se funziona mi risparmio la fatica!
A patto che l'alimentatore riesca ad erogare abbastanza potenza.
Fammi sapere come va, avevo in mente anche io di mettere insieme un circuito simile, giusto come esperimento, ma non ne ho ancora avuto il tempo!
Se funziona mi risparmio la fatica!
http://millefori.altervista.org
Tool gratuito per chi sviluppa su millefori.
Tutti sanno che una cosa è impossibile da realizzare, finché arriva uno sprovveduto che non lo sa e la inventa. (A. Einstein)
Se non c'e` un 555 non e` un buon progetto (IsidoroKZ)
Strumento per formule
Tool gratuito per chi sviluppa su millefori.
Tutti sanno che una cosa è impossibile da realizzare, finché arriva uno sprovveduto che non lo sa e la inventa. (A. Einstein)
Se non c'e` un 555 non e` un buon progetto (IsidoroKZ)
Strumento per formule
-

posta10100
5.550 4 10 13 - Master EY

- Messaggi: 4832
- Iscritto il: 5 nov 2006, 0:09
0
voti
lucbie ha scritto:Comunque il PWM è cassato? Alimentare i led con un'onda quadra a picco di oltre 5 volt e duty-cicle regolato dalla reazione è controproducente?
Se provi a mettere 5V ai capi di un led, passa tanta corrente, decisamente troppa. Per quello dicevo che e` comunque necessario regolare la corrente.
Per usare proficuamente un simulatore, bisogna sapere molta più elettronica di lui
Plug it in - it works better!
Il 555 sta all'elettronica come Arduino all'informatica! (entrambi loro malgrado)
Se volete risposte rispondete a tutte le mie domande
Plug it in - it works better!
Il 555 sta all'elettronica come Arduino all'informatica! (entrambi loro malgrado)
Se volete risposte rispondete a tutte le mie domande
0
voti
IsidoroKZ ha scritto:Se provi a mettere 5V ai capi di un led, passa tanta corrente, decisamente troppa.
Ma con il circuito fatto con l'MC34063 potrebbe andar bene.
Se la corrente sale troppo la tensione sulla resistenza di reazione supera i 1.25V e il regolatore abbassa la tensione in uscita per compensare.
posta10100 ha scritto:ma non ho mai provato quella soluzione
Come già detto non ho provato fisicamente il circuito ma penso possa funzionare, cosa ne pensano gli esperti?
http://millefori.altervista.org
Tool gratuito per chi sviluppa su millefori.
Tutti sanno che una cosa è impossibile da realizzare, finché arriva uno sprovveduto che non lo sa e la inventa. (A. Einstein)
Se non c'e` un 555 non e` un buon progetto (IsidoroKZ)
Strumento per formule
Tool gratuito per chi sviluppa su millefori.
Tutti sanno che una cosa è impossibile da realizzare, finché arriva uno sprovveduto che non lo sa e la inventa. (A. Einstein)
Se non c'e` un 555 non e` un buon progetto (IsidoroKZ)
Strumento per formule
-

posta10100
5.550 4 10 13 - Master EY

- Messaggi: 4832
- Iscritto il: 5 nov 2006, 0:09
0
voti
posta10100 ha scritto:Ma con il circuito fatto con l'MC34063 potrebbe andar bene.
Se la corrente sale troppo la tensione sulla resistenza di reazione supera i 1.25V e il regolatore abbassa la tensione in uscita per compensare.
Si`, dovrebbe funzionare, e` un boost con retroazione di corrente. Bisogna solo fare i conti della stabilita` del sistema.
posta10100 ha scritto:Come già detto non ho provato fisicamente il circuito ma penso possa funzionare, cosa ne pensano gli esperti?
Funziona. Ci sono degli integrati della national (ma anche tanti altri) che sono boost retroazionati in corrente.
Per usare proficuamente un simulatore, bisogna sapere molta più elettronica di lui
Plug it in - it works better!
Il 555 sta all'elettronica come Arduino all'informatica! (entrambi loro malgrado)
Se volete risposte rispondete a tutte le mie domande
Plug it in - it works better!
Il 555 sta all'elettronica come Arduino all'informatica! (entrambi loro malgrado)
Se volete risposte rispondete a tutte le mie domande
0
voti
lucbie scusa se uso il tuo post per fare domande ma visto che abbiamo qui un esperto meglio approfittarne
.
Ho usato un paio di volte questo integrato ma tutte le volte ho dovuto litigare con gli induttori.
Premesso che la mia strumentazione si limita ad un tester e ad un LCR-metro, quando devo scegliere l'induttore sono drammi!
Calcolo il valore minimo cerco un induttore tra i tanti che ho cannibalizzato da varie schede e schedine con un valore adatto usando l'LCR-metro e a vuoto da la tensione è perfetta ma appena ci metto il carico si siede!
Poi giocando con la frequenza e provando vari induttori riesco a trovare quello giusto.
Però mi piacerebbe usare un metodo un po meno empirico...
Con le mie scarse attrezzature ed esperienza, come posso riconoscere l'induttore adatto?
Ho usato un paio di volte questo integrato ma tutte le volte ho dovuto litigare con gli induttori.
Premesso che la mia strumentazione si limita ad un tester e ad un LCR-metro, quando devo scegliere l'induttore sono drammi!
Calcolo il valore minimo cerco un induttore tra i tanti che ho cannibalizzato da varie schede e schedine con un valore adatto usando l'LCR-metro e a vuoto da la tensione è perfetta ma appena ci metto il carico si siede!
Poi giocando con la frequenza e provando vari induttori riesco a trovare quello giusto.
Però mi piacerebbe usare un metodo un po meno empirico...
Con le mie scarse attrezzature ed esperienza, come posso riconoscere l'induttore adatto?
http://millefori.altervista.org
Tool gratuito per chi sviluppa su millefori.
Tutti sanno che una cosa è impossibile da realizzare, finché arriva uno sprovveduto che non lo sa e la inventa. (A. Einstein)
Se non c'e` un 555 non e` un buon progetto (IsidoroKZ)
Strumento per formule
Tool gratuito per chi sviluppa su millefori.
Tutti sanno che una cosa è impossibile da realizzare, finché arriva uno sprovveduto che non lo sa e la inventa. (A. Einstein)
Se non c'e` un 555 non e` un buon progetto (IsidoroKZ)
Strumento per formule
-

posta10100
5.550 4 10 13 - Master EY

- Messaggi: 4832
- Iscritto il: 5 nov 2006, 0:09
0
voti
posta10100 ha scritto:Calcolo il valore minimo cerco un induttore tra i tanti che ho cannibalizzato da varie schede e schedine con un valore adatto usando l'LCR-metro e a vuoto da la tensione è perfetta ma appena ci metto il carico si siede!![]()
Poi giocando con la frequenza e provando vari induttori riesco a trovare quello giusto.
Però mi piacerebbe usare un metodo un po meno empirico...
Con le mie scarse attrezzature ed esperienza, come posso riconoscere l'induttore adatto?
Ieri sera mi ero proposto di rispondere, ma ero troppo stanco, reduce da 15 km di marcia. Oggi invece ho solo fatto 3 ore di sci
Probabilmente quello che capita e` che l'induttore satura. Per riconoscere un nucleo fai in questo modo.
Misura le dimensioni del nucleo, calcolando la sezione trasversale Ac e la lunghezza equivalente del nucleo le.
Dopo di che avvolgi alcune spire sul nucleo e misura la induttanza che ne deriva.
Con questi dati puoi calcolare la permeabilita` del materiale e avere una idea della massima corrente di funzionamento prima della saturazione.
Le equazioni importanti sono queste:
e anche 
Dove L e` l'induttanza,
la riluttanza del circuito magnetico, N il numero di spire,
la permeabilita` del vuoto,
la permeabilita` relativa, Ac la sezione trasversale del nucleo, le la lunghezza equivalente del nucleo.Avvolgendo alcune spire N, e misurando la induttanza L che ne risulta, si ottiene la riluttanza
. Sapendo
, le dimensioni del nucleo,
, dalla seconda equazione si ricava
. Se
e` dell'ordine del migliaio o piu`, si e` in presenza di un nucleo di ferrite, inadatto a fare gli induttori, a meno che non si possa inserire un traferro (piccolo spazio di aria interposto fra le due meta` di un nucleo).Se invece la permeabilta` e` dell'ordine di svariate decine, fino a un massimo di 150-200, potrebbe essere una polvere, e quindi in grado di immagazzinare energia, e quindi fare l'induttore.
Per realizzare un induttore di valore prefissato si calcola il numero di spire con
Adesso si tratta di calcolare se riesce a tenere la corrente.I materiali magnetici per alte frequenze piu` o meno saturano tutti intorno agli stessi valori, 0.3T per le ferriti e 0.5T per le polveri. Il valore dell'induzione lo si calcola in questo modo:
dove L e` l'induttanza che si deve ottenere I la corrente di picco, N il numero di spire necessario per ottenere L (numero calcolato prima), e Ac la sezione trasversale del nucleo.Tutte le formule sono da usare con unita` coerenti, quindi, henry, ampere, metri, metriquadri...
Queste sono le formule per l'analisi di un nucleo ed analizzarne l'utilizzabilita` in un dato progetto. Per il progetto le formule sono diverse, ma queste un'altra volta.
Per usare proficuamente un simulatore, bisogna sapere molta più elettronica di lui
Plug it in - it works better!
Il 555 sta all'elettronica come Arduino all'informatica! (entrambi loro malgrado)
Se volete risposte rispondete a tutte le mie domande
Plug it in - it works better!
Il 555 sta all'elettronica come Arduino all'informatica! (entrambi loro malgrado)
Se volete risposte rispondete a tutte le mie domande
46 messaggi
• Pagina 2 di 5 • 1, 2, 3, 4, 5
Chi c’è in linea
Visitano il forum: Majestic-12 [Bot] e 127 ospiti

Elettrotecnica e non solo (admin)
Un gatto tra gli elettroni (IsidoroKZ)
Esperienza e simulazioni (g.schgor)
Moleskine di un idraulico (RenzoDF)
Il Blog di ElectroYou (webmaster)
Idee microcontrollate (TardoFreak)
PICcoli grandi PICMicro (Paolino)
Il blog elettrico di carloc (carloc)
DirtEYblooog (dirtydeeds)
Di tutto... un po' (jordan20)
AK47 (lillo)
Esperienze elettroniche (marco438)
Telecomunicazioni musicali (clavicordo)
Automazione ed Elettronica (gustavo)
Direttive per la sicurezza (ErnestoCappelletti)
EYnfo dall'Alaska (mir)
Apriamo il quadro! (attilio)
H7-25 (asdf)
Passione Elettrica (massimob)
Elettroni a spasso (guidob)
Bloguerra (guerra)

