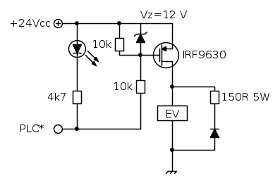
fai fuori zener e MOS.
Ne approfitto per chiedere: in quali casi è necessaria una resistenza di gate? (sempre?)
Moderatori:
carloc,
g.schgor,
BrunoValente,
IsidoroKZ
fai fuori zener e MOS.


IsidoroKZ ha scritto:Fra gate e PLC devi mettere una resistenza altrimenti fai fuori zener e MOS.
DonJ ha scritto:Ma lo zener è davvero necessario?
IsidoroKZ ha scritto:No, ma porta bene
gohan ha scritto:DonJ, il resistore da 4k7 non è di un valore un po' altino?
Visitano il forum: Nessuno e 43 ospiti