Temporizzatore rit. eccitazione NE555
Moderatori:
carloc,
g.schgor,
BrunoValente,
IsidoroKZ
24 messaggi
• Pagina 2 di 3 • 1, 2, 3
0
voti
Ok quindi era la strada sbagliata XD
Per il segnale di input utilizzo un interruttore...
Se volessi utilizzare un pulsante come segnale di input potrei utilizzare un flip-flop giusto?
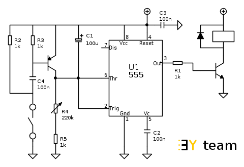
Il circuito che ho pensato è questo:
Per il riferimento dei pin ho utilizzato il disegno presente nel link sopracitato
Nel caso il circuito fosse giusto, sinceramente non ne sono molto convinto, quale sarebbe la formula per ottenere la temporizzazione desiderata?
Grazie
Per il segnale di input utilizzo un interruttore...
Se volessi utilizzare un pulsante come segnale di input potrei utilizzare un flip-flop giusto?
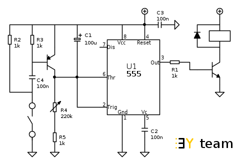
Il circuito che ho pensato è questo:
Per il riferimento dei pin ho utilizzato il disegno presente nel link sopracitato
Nel caso il circuito fosse giusto, sinceramente non ne sono molto convinto, quale sarebbe la formula per ottenere la temporizzazione desiderata?
Grazie
0
voti
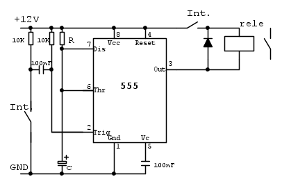
Il tuo precedente schema è in realtà un grosso errore.
Questo potrebbe già essere un punto di partenza:
Ma, per il progetto finale, occorre anche capire con che relazione devono strare tra loro le condizioni di SET / RESET rispetto all'uscita.
Questo potrebbe già essere un punto di partenza:
Ma, per il progetto finale, occorre anche capire con che relazione devono strare tra loro le condizioni di SET / RESET rispetto all'uscita.
-

Candy
32,5k 7 10 13 - CRU - Account cancellato su Richiesta utente
- Messaggi: 10123
- Iscritto il: 14 giu 2010, 22:54
0
voti
Scusami ma non ho capito questa domanda:
Candy ha scritto:Ma, per il progetto finale, occorre anche capire con che relazione devono strare tra loro le condizioni di SET / RESET rispetto all'uscita.
1
voti
VRI ha scritto:Scusami ma non ho capito questa domanda:
Non sei stato chiaro fin dall'inizio.
Cosa deve succedere quando premi il pulsante di start?
Quanto tempo deve intercorrere tra la pressione del tasto e l'eccitazione del rele'?
Il rele' si deve eccitare una sola volta o in modo ciclico e a che frequenza?
Visto che ormai da tempo pratichi il forum, dovresti sapere che per ottenere risposte coerenti ed utili e' necessario fornire le massime informazioni possibili e subito.
marco
0
voti
1-Il segnale è dato da un interruttore e non un pulsante
2-Prendiamo come esempio 10 secondi ( Se possibile qualcuno mi spieghi quali sono la R e la C da modificare per poter ottenere i tempi desiderati)
3-Per il relè forse è meglio se faccio un diagramma temporale
è un semplice relè con ritardo all'eccitazione
Si deve eccitare una sola volta!
2-Prendiamo come esempio 10 secondi ( Se possibile qualcuno mi spieghi quali sono la R e la C da modificare per poter ottenere i tempi desiderati)
3-Per il relè forse è meglio se faccio un diagramma temporale
è un semplice relè con ritardo all'eccitazione
Si deve eccitare una sola volta!
2
voti
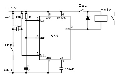
Non dovrebbe essere necessario un transistor: il 555
permette una corrente di uscita fino a 200mA., quindi
più che sufficiente ad attivare un relè.
Per un ritardo all’attrazione di questo, si può utilizzare
il seguente schema:
Il ritardo (dopo la chiusura dell’interruttore) è dato
dai valori di R e C: per un ritardo da ca 6 a 60s, con C=470uF,
R può essere un potenziometo da 100K, con in serie una resistenza da 10K
Un secondo contatto dell'interruttore serve per
disalimentare il relè quando l'interruttore non è chiuso.
permette una corrente di uscita fino a 200mA., quindi
più che sufficiente ad attivare un relè.
Per un ritardo all’attrazione di questo, si può utilizzare
il seguente schema:
Il ritardo (dopo la chiusura dell’interruttore) è dato
dai valori di R e C: per un ritardo da ca 6 a 60s, con C=470uF,
R può essere un potenziometo da 100K, con in serie una resistenza da 10K
Un secondo contatto dell'interruttore serve per
disalimentare il relè quando l'interruttore non è chiuso.
0
voti
Per il rilascio li proverò tutti e due poiché questo è solo un esperimento per imparare ad usare il 555, non ho nessuna richiesta specifica...Ho immaginato una situazione "comune"...
Grazie mille a tutti
P.S.
g.schgor qual è la formula per sapere il tempo di temporizzazione a seconda della R e della C scelta? Grazie!
Grazie mille a tutti
P.S.
24 messaggi
• Pagina 2 di 3 • 1, 2, 3
Chi c’è in linea
Visitano il forum: Nessuno e 89 ospiti

Elettrotecnica e non solo (admin)
Un gatto tra gli elettroni (IsidoroKZ)
Esperienza e simulazioni (g.schgor)
Moleskine di un idraulico (RenzoDF)
Il Blog di ElectroYou (webmaster)
Idee microcontrollate (TardoFreak)
PICcoli grandi PICMicro (Paolino)
Il blog elettrico di carloc (carloc)
DirtEYblooog (dirtydeeds)
Di tutto... un po' (jordan20)
AK47 (lillo)
Esperienze elettroniche (marco438)
Telecomunicazioni musicali (clavicordo)
Automazione ed Elettronica (gustavo)
Direttive per la sicurezza (ErnestoCappelletti)
EYnfo dall'Alaska (mir)
Apriamo il quadro! (attilio)
H7-25 (asdf)
Passione Elettrica (massimob)
Elettroni a spasso (guidob)
Bloguerra (guerra)








