da
GuidoB » 5 mar 2017, 0:41
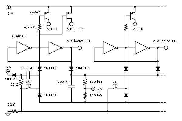
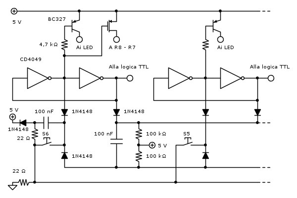
Ho pensato un po' alla questione delle resistenze da aggiungere al circuito iniziale per evitare un "corto" sull'uscita dei NOT, e sono arrivato alla conclusione che non sono indispensabili, perché i CMOS hanno un'impedenza d'uscita che si aggira intorno ai 200 Ω, che limita a sufficienza la corrente nell'attimo della commutazione.
Però il CD4049 è un caso particolare: è fatto per pilotare fino a due ingressi TTL per ogni uscita, e per farlo il MOSFET che pilota il livello basso ha un'impedenza ridotta.
Conviene quindi fornire un livello basso quando si preme un pulsante, in modo da sollecitare l'altro MOSFET d'uscita, quello che pilota il livello alto e che ha impedenza più alta.
I diodi del circuito originale vanno perciò girati e scambiati come in questo schema:
Ho inserito a cavallo di S6 una resistenza e un condensatore per simularne la pressione all'accensione, in modo che inizialmente sia attivata la portata più alta. Il diodo verso il positivo serve per scaricare il condensatore allo spegnimento.
Questi componenti si possono spostare a cavallo di un altro pulsante per stabilire un'altra portata attivata all'inizio.
Piercarlo ha scritto:Un immenso grazie,
GuidoB!. Anche perché mi costringi a liberare un po' il mio tavolo di lavoro che ora è un cumulo di varie macerie elettroniche!

Prego! Eh, anch'io devo trovare il tempo e la voglia di fare un po' d'ordine
