grazie delle risposte , alimentazione e' di 5 volt se si riesce ad usare ho dei tl072 e dei mcp602 che sono dei rail to rail.
che la loro tensione e' molto prossima a quella di alimentazione.
ho solo preso una schema cercando su internet...
non e' per arduino ma per una cosa che funziona a se....una cinesata che ho preso fatta.
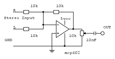
cercando cosi come suggerito qualcosa per arduino, ho trovato questo che usa un operazionale simile a quello che ho io , sempre rail to rail
sommatore audio
Moderatori:
carloc,
g.schgor,
BrunoValente,
IsidoroKZ
19 messaggi
• Pagina 2 di 2 • 1, 2
0
voti
[11] Re: sommatore audio
-

danielealfa
243 2 4 7 - Expert

- Messaggi: 1313
- Iscritto il: 27 mag 2009, 22:51
0
voti
[12] Re: sommatore audio
oppure ho un modulo di quelli gia' fatti che monta un lm386 per metterci un piccolo altoparlante,
ci metto una resistenza di carico e uso quello...se va bene e se posso alimentarlo a 5 volt
ci metto una resistenza di carico e uso quello...se va bene e se posso alimentarlo a 5 volt
-

danielealfa
243 2 4 7 - Expert

- Messaggi: 1313
- Iscritto il: 27 mag 2009, 22:51
-

PietroBaima
90,7k 7 12 13 - G.Master EY

- Messaggi: 12207
- Iscritto il: 12 ago 2012, 1:20
- Località: Londra
1
voti
[15] Re: sommatore audio
Procedendo per tentativi ci vorrà molto tempo prima di esaurire tutte le possibili permutazioni ed ottenere qualcosa di funzionante.
perché non parti dallo schema passivo che è stato proposto nell'altra pagina e non ci metti tipo un inseguitore di tensione a valle? Hai due segnali tra 0 e 5V in ingresso ed un'alimentazione di 5V quindi che vuoi amplificare?
perché non parti dallo schema passivo che è stato proposto nell'altra pagina e non ci metti tipo un inseguitore di tensione a valle? Hai due segnali tra 0 e 5V in ingresso ed un'alimentazione di 5V quindi che vuoi amplificare?

0
voti
[16] Re: sommatore audio
bene come non detto.
se prendo quello gia fatto con lm386 tipo questo??
https://it.aliexpress.com/item/32799181549.html?src=google&src=google&albch=shopping&acnt=494-037-6276&isdl=y&slnk=&plac=&mtctp=&albbt=Google_7_shopping&aff_platform=google&aff_short_key=UneMJZVf&&albagn=888888&albcp=1691306153&albag=64902423734&trgt=743612850714&crea=it32799181549&netw=u&device=c&gclid=CjwKCAiAmNbwBRBOEiwAqcwwpdmvNIZrufQQNIMFQuQhPFuJtDjuh9JY6jwfqAgcyYBlUq3Jkdel5xoCTdEQAvD_BwE&gclsrc=aw.ds
se prendo quello gia fatto con lm386 tipo questo??
https://it.aliexpress.com/item/32799181549.html?src=google&src=google&albch=shopping&acnt=494-037-6276&isdl=y&slnk=&plac=&mtctp=&albbt=Google_7_shopping&aff_platform=google&aff_short_key=UneMJZVf&&albagn=888888&albcp=1691306153&albag=64902423734&trgt=743612850714&crea=it32799181549&netw=u&device=c&gclid=CjwKCAiAmNbwBRBOEiwAqcwwpdmvNIZrufQQNIMFQuQhPFuJtDjuh9JY6jwfqAgcyYBlUq3Jkdel5xoCTdEQAvD_BwE&gclsrc=aw.ds
-

danielealfa
243 2 4 7 - Expert

- Messaggi: 1313
- Iscritto il: 27 mag 2009, 22:51
0
voti
[17] Re: sommatore audio
Questo schema non ha prestazioni migliori di quello passivo, però probabilmente èabbastanza funzionante...
Accetta in ingresso segnali di ampiezza massima circa 1 Vpicco picco.
Fai prima quello passivo...

0
voti
[18] Re: sommatore audio
danielealfa ha scritto:ho solo preso una schema cercando su internet...
Come sto cercando di spiegarti da oltre una settimana in ogni tuo topic che mi capita di vedere, non hai "solo" preso della roba da internet: hai preso della roba sbagliata da internet, non sei in grado di capirla (figuriamoci poi di correggerla) e pretendi che qualcuno qui sul forum la rimpiazzi fornendoti altra roba che non sei in grado di capire. Questo approccio è sbagliato sotto tutti i punti di vista, come - ripeto - sto cercando di farti capire da oltre una settimana.
IlGuru ha scritto:perché non parti dallo schema passivo che è stato proposto nell'altra pagina e non ci metti tipo un inseguitore di tensione a valle? Hai due segnali tra 0 e 5V in ingresso ed un'alimentazione di 5V quindi che vuoi amplificare?
Perché non lo sa fare. Se lo sapesse fare, pensi che avrebbe mai proposto quella roba che c'è nel primo post?
E non gli interessa imparare, come ben dimostrano le sue risposte:
danielealfa ha scritto:bene come non detto.
se prendo quello gia fatto con lm386 tipo questo??
-

rugweri
5.948 2 7 11 - CRU - Account cancellato su Richiesta utente
- Messaggi: 1366
- Iscritto il: 25 nov 2016, 18:46
1
voti
[19] Re: sommatore audio
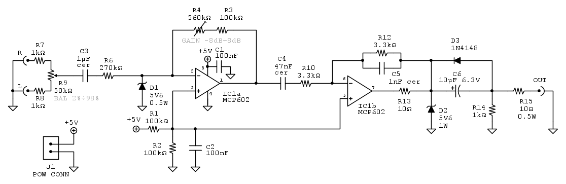
Prova con questo schema.
Permette di attenuare/amplificare gli ingressi da -8dB fino a 8dB circa e bilanciare gli ingressi da circa il 2% al 98% e dispone di un filtro passa banda che limita la banda all'Hi-Fi (per avere una chiusura al rumore).
Sia gli ingressi che l'uscita sono protette da sovratensioni.
Per evitare di catturare troppo rumore sarebbe, inoltre, opportuno fare un PCB curato e con un piano di massa.
Ciao,
Pietro.
EDIT: corretto errore nello schema
Permette di attenuare/amplificare gli ingressi da -8dB fino a 8dB circa e bilanciare gli ingressi da circa il 2% al 98% e dispone di un filtro passa banda che limita la banda all'Hi-Fi (per avere una chiusura al rumore).
Sia gli ingressi che l'uscita sono protette da sovratensioni.
Per evitare di catturare troppo rumore sarebbe, inoltre, opportuno fare un PCB curato e con un piano di massa.
Ciao,
Pietro.
EDIT: corretto errore nello schema

-

PietroBaima
90,7k 7 12 13 - G.Master EY

- Messaggi: 12207
- Iscritto il: 12 ago 2012, 1:20
- Località: Londra
19 messaggi
• Pagina 2 di 2 • 1, 2
Chi c’è in linea
Visitano il forum: Google Adsense [Bot] e 220 ospiti

Elettrotecnica e non solo (admin)
Un gatto tra gli elettroni (IsidoroKZ)
Esperienza e simulazioni (g.schgor)
Moleskine di un idraulico (RenzoDF)
Il Blog di ElectroYou (webmaster)
Idee microcontrollate (TardoFreak)
PICcoli grandi PICMicro (Paolino)
Il blog elettrico di carloc (carloc)
DirtEYblooog (dirtydeeds)
Di tutto... un po' (jordan20)
AK47 (lillo)
Esperienze elettroniche (marco438)
Telecomunicazioni musicali (clavicordo)
Automazione ed Elettronica (gustavo)
Direttive per la sicurezza (ErnestoCappelletti)
EYnfo dall'Alaska (mir)
Apriamo il quadro! (attilio)
H7-25 (asdf)
Passione Elettrica (massimob)
Elettroni a spasso (guidob)
Bloguerra (guerra)
pigreco]=π



