Cos'è ElectroYou | Login Iscriviti

ElectroYou - la comunità dei professionisti del mondo elettrico

Trasformatore o condensatore ?

Elettronica lineare e digitale: didattica ed applicazioni

Moderatori: Foto Utentecarloc, Foto Utenteg.schgor, Foto UtenteBrunoValente, Foto UtenteIsidoroKZ

2
voti

[11] Re: Trasformatore o condensatore ?

Messaggioda Foto Utentesetteali » 14 ago 2020, 22:40

Buonasera a tutti, l'argomento è interessante e risparmiare un trasformatore è ancora più interessante, non tanto per il costo ma anche per la reperibilità nei cassetti, perché se ve ne sono, possono essere di misure inadeguate e non sempre giuste come valore.
Me ne sono reso conto nell'alimentatore che sto costruendohttps://www.electroyou.it/forum/viewtopic.php?f=51&t=80998, perché oltre al trasformatore per la tensione negativa, ho dovuto aggiungerne un altro per alimentare il display doppio .

x Foto Utenteelfo, alla domanda che hai fatto in ultimo, mi sembra zero.

Io avrei usato un circuito di questo genere, senza nessuna pretesa sul corretto funzionamento.
Alex
https://www.facebook.com/Elettronicaeelettrotecnica

<< vedi di pigliare arditamente in mano, il dizionario che ti suona in bocca,
se non altro è schietto e paesano.
(Giuseppe Giusti) <<
Avatar utente
Foto Utentesetteali
11,9k 5 5 9
Master
Master
 
Messaggi: 5922
Iscritto il: 15 dic 2013, 21:09

0
voti

[12] Re: Trasformatore o condensatore ?

Messaggioda Foto Utentegianniniivo » 14 ago 2020, 23:11

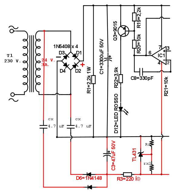
Ciao Alex, il tuo schema dovrebbe funzionare anche se forse potevi risparmiare un diodo e un condensatore.

Sicuramente il TL431 è migliore di uno zener e oltretutto dovrebbe anche essere più silenzioso.

Vedo comunque che hai compreso l’oggetto della discussione. Il problema non è il costo dei piccoli trasformatori ma la reperibilità e il giusto valore, nonché il recupero di spazio.

Ho notato che l’utenza elfo è offline, spero che non si sia offeso, ho cercato soltanto di evitare digressioni sull'argomento.
Avatar utente
Foto Utentegianniniivo
9.045 7 11 13
No Rank
 
Messaggi: 2875
Iscritto il: 5 feb 2019, 23:50

0
voti

[13] Re: Trasformatore o condensatore ?

Messaggioda Foto Utentesetteali » 14 ago 2020, 23:30

Ciao Ivo,
non credo che @elfo si sia risentito, è più facile che sia andato a letto o fuori all'aria aperta e fresca che c'è a quest'ora :-)
Probabilmente hai ragione sul fatto dei condensatori che ne sarebbe bastato uno, sentiremo le opinioni in merito.
Alex
https://www.facebook.com/Elettronicaeelettrotecnica

<< vedi di pigliare arditamente in mano, il dizionario che ti suona in bocca,
se non altro è schietto e paesano.
(Giuseppe Giusti) <<
Avatar utente
Foto Utentesetteali
11,9k 5 5 9
Master
Master
 
Messaggi: 5922
Iscritto il: 15 dic 2013, 21:09

0
voti

[14] Re: Trasformatore o condensatore ?

Messaggioda Foto Utentegianniniivo » 14 ago 2020, 23:43

Ok, vedremo domani se elfo farà altri interventi.
Si, probabilmente la doppia presa non è indispensabile. Dallo schema che ho pubblicato, ho prelevato tensioni prossime al valore del secondario del trasformatore, non saprei quanta corrente potrebbe erogare il circuito, sicuramente sarà subordinata alla capacità del condensatore e alla resistenza in serie.

Dimenticavo: l'aria fresca ci sarà dalle tue parti perché dalle mie l'aria è calda e afosa... :mrgreen:
Avatar utente
Foto Utentegianniniivo
9.045 7 11 13
No Rank
 
Messaggi: 2875
Iscritto il: 5 feb 2019, 23:50

3
voti

[15] Re: Trasformatore o condensatore ?

Messaggioda Foto UtenteGuidoB » 15 ago 2020, 0:15

gianniniivo ha scritto:Ciao Alex, il tuo schema dovrebbe funzionare anche se forse potevi risparmiare un diodo e un condensatore.

Direi che deve risparmiare un condensatore ma non un diodo. Così il circuito non funziona: i diodi permettono la carica ma non la scarica dei condensatori cx.

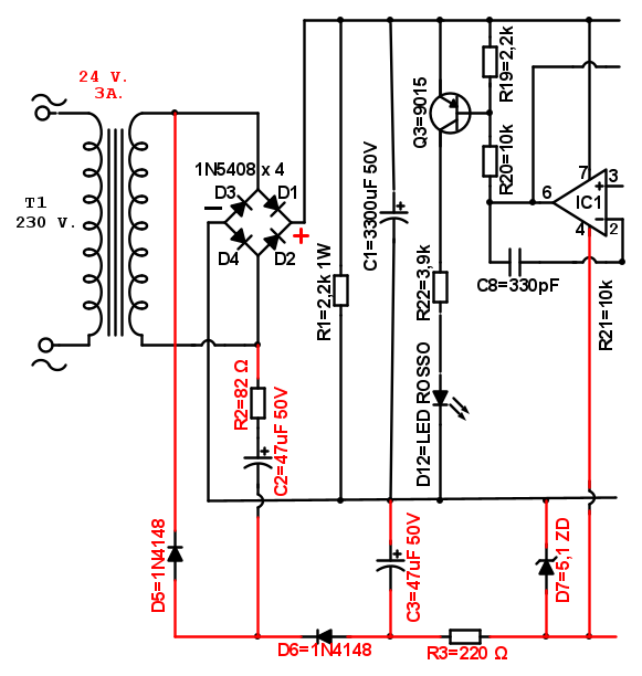
Alla fine otterresti un circuito simile all'iniziale, che io comunque modificherei così, mandando il catodo di D5 direttamente all'altro capo del secondario:

In questo modo si evita l'inutile caduta di tensione su uno dei diodi del ponte di Graetz, e anche una piccola corrente aggiuntiva che lo attraversa.

Eliminerei la resistenza R2, e per D5 e D6 utilizzerei diodi più robusti (1N4007 per esempio). Aumenterei C3 a 220 μF.

In assenza di carico la tensione su C3 dovrebbe raggiungere la tensione di picco di una semionda a 24 V meno due volte la caduta su un diodo al silicio, quindi teoricamente circa -33 V.

Sotto carico (di R3, D7 e la corrente assorbita dagli operazionali) la tensione su C3 sarà minore, ma sinceramente non ho voglia di fare troppi conti. A occhio direi circa 14 V, prelevando circa 40 mA.

La carica di C3 avverrà in modo pulsante, simile a quello di un raddrizzatore a singola semionda.

Con componenti ben calcolati, e magari un condensatore da 100 nF in parallelo allo zener per ridurre un po' il rumore, non vedo problemi nell'utilizzare questo circuito.
Big fan of ƎlectroYou!       Ausili per disabili e anziani su ƎlectroYou
Caratteri utili: À È É Ì Ò Ó Ù α β γ δ ε η θ λ μ π ρ σ τ φ ω Ω º ª ² ³ √ ∛ ∜ ₀ ₁ ₂ ₃ ₄ ₅ ₆ ∃ ∄ ∆ ∈ ∉ ± ∓ ∾ ≃ ≈ ≠ ≤ ≥
Avatar utente
Foto UtenteGuidoB
17,8k 7 12 13
G.Master EY
G.Master EY
 
Messaggi: 2811
Iscritto il: 3 mar 2011, 16:48
Località: Madrid

1
voti

[16] Re: Trasformatore o condensatore ?

Messaggioda Foto Utentesetteali » 15 ago 2020, 0:30

Bene @GuidoB, è interessante quanto dici e mi fa piacere che non ci veda dei problemi nell'utilizzare questa possibilità di creare una tensione negativa.
Per quanto riguarda il fatto di utilizzare uno zener od un TL431, cosa ne pensi?
Alex
https://www.facebook.com/Elettronicaeelettrotecnica

<< vedi di pigliare arditamente in mano, il dizionario che ti suona in bocca,
se non altro è schietto e paesano.
(Giuseppe Giusti) <<
Avatar utente
Foto Utentesetteali
11,9k 5 5 9
Master
Master
 
Messaggi: 5922
Iscritto il: 15 dic 2013, 21:09

0
voti

[17] Re: Trasformatore o condensatore ?

Messaggioda Foto Utentegianniniivo » 15 ago 2020, 0:34

Grazie per la correzione, Guido. Il circuito è stato testato è non ha dato segni di malfunzionamento però tutto è migliorabile e anche questo progetto non fa eccezione.

Quello che sarebbe interessante approfondire è se questa soluzione (l'uso del condensatore con raddrizzatore e filtro) è equivalente all'uso del trafo per tensioni accessorie oppure crea effetti collaterali e di che tipo. Se fosse una soluzione replicabile per tutti gli utilizzatori a bassa tensione e consumo limitato, sarebbe interessante e anche utile. Sapresti darmi qualche delucidazione nel merito di quanto accennato?
Avatar utente
Foto Utentegianniniivo
9.045 7 11 13
No Rank
 
Messaggi: 2875
Iscritto il: 5 feb 2019, 23:50

2
voti

[18] Re: Trasformatore o condensatore ?

Messaggioda Foto UtenteGuidoB » 15 ago 2020, 1:23

setteali ha scritto:Per quanto riguarda il fatto di utilizzare uno zener od un TL431, cosa ne pensi?

Secondo me basta uno zener con 100 nF in parallelo. Bisognerebbe comunque verificare con l'oscilloscopio se il rumore dello zener dà fastidio agli operazionali.

gianniniivo ha scritto:Quello che sarebbe interessante approfondire è se questa soluzione (l'uso del condensatore con raddrizzatore e filtro) è equivalente all'uso del trafo per tensioni accessorie oppure crea effetti collaterali e di che tipo.

Proprio equivalente non è.
- La corrente prelevabile non può andare oltre qualche decina di milliampere.
- La pulsazione è simile a quella di un raddrizzatore a singola semionda. Bisogna usare un condensatore di livellamento più grosso.
- Se C2 o un diodo si apre la tensione negativa va a zero, e questo potrebbe causare malfunzionamento degli operazionali e mandare molto in alto la tensione d'uscita dell'alimentatore.
- Se si apre lo zener, la tensione di alimentazione degli operazionali potrebbe diventare eccessiva e bruciarli. Se invece va in corto, vedi sopra.
- Certo problemi simili potrebbero succedere anche utilizzando un trasformatore con raddrizzatore, se un diodo si apre o va in corto.

gianniniivo ha scritto:Se fosse una soluzione replicabile per tutti gli utilizzatori a bassa tensione e consumo limitato, sarebbe interessante e anche utile. Sapresti darmi qualche delucidazione nel merito di quanto accennato?

Secondo me è una soluzione semplice, economica ma ho l'impressione che sia un po' meno affidabile. Per un hobbista va bene, ma per un professionista o sistemi critici forse no. In quei casi si tende a utilizzare modulini switching miniaturizzati. Sono mondi diversi.
Big fan of ƎlectroYou!       Ausili per disabili e anziani su ƎlectroYou
Caratteri utili: À È É Ì Ò Ó Ù α β γ δ ε η θ λ μ π ρ σ τ φ ω Ω º ª ² ³ √ ∛ ∜ ₀ ₁ ₂ ₃ ₄ ₅ ₆ ∃ ∄ ∆ ∈ ∉ ± ∓ ∾ ≃ ≈ ≠ ≤ ≥
Avatar utente
Foto UtenteGuidoB
17,8k 7 12 13
G.Master EY
G.Master EY
 
Messaggi: 2811
Iscritto il: 3 mar 2011, 16:48
Località: Madrid

0
voti

[19] Re: Trasformatore o condensatore ?

Messaggioda Foto Utentegianniniivo » 15 ago 2020, 2:16

Grazie per le delucidazioni Guido. Alla luce dei tuoi consigli dovrò fare un po di valutazioni sui consumi di alcuni accessori come strumentini digitali oltre agli operazionali. Dovrò verificare domani quanto consumano quegli strumentini perché a quest'ora è un po' tardi. Ma ho un'ultima domanda se permetti: Di quei circuitini con il condensatore se ne possono collegare più di uno o creano problemi con il riferimento? Integro il quesito: se collego uno strumento digitale all'alimentazione principale, sicuramente introduce rumore perché è già a valle del circuito di filtro principale, ma se prelevassi l'alimentazione mediante condensatore, sul secondario del trafo, forse il rumore verrebbe soppresso dal ponte e dagli altri condensatori, essendo questi a valle della presina o più presine secondarie in esame. Che ne pensi?
La risposta va bene anche per domani, non è urgente poi è tardi... :mrgreen: Rinnovo un grazie.
Ultima modifica di Foto Utentegianniniivo il 15 ago 2020, 2:20, modificato 1 volta in totale.
Avatar utente
Foto Utentegianniniivo
9.045 7 11 13
No Rank
 
Messaggi: 2875
Iscritto il: 5 feb 2019, 23:50

1
voti

[20] Re: Trasformatore o condensatore ?

Messaggioda Foto Utentestefanopc » 15 ago 2020, 8:22

Per me il piu funzionale è lo schema del post N°1
Magari consiglierei di usare per il condensatore che parte dal trasformatore un tantalio o un ottimo elettrolitico.
D'altronde i triplicatori degli Eht / Eat nei vecchi televisori a tubo erano fatti esattamente con questo principio.
Per i più innovativi esiste un integrato LT1054 che fa tutto lui compresa la stabilizzazione per cui non serve il tl431 o lo zener.
https://www.google.it/url?sa=t&source=web&rct=j&url=https://www.analog.com/media/en/technical-documentation/data-sheets/LT1054-1054L.pdf&ved=2ahUKEwiGyay6xpzrAhVS-aQKHTaTAycQFjAAegQIAhAC&usg=AOvVaw01dE0I_aCPX46OpIhN47Im
Ciao
Avatar utente
Foto Utentestefanopc
13,3k 5 9 13
Master EY
Master EY
 
Messaggi: 5567
Iscritto il: 4 ago 2020, 9:11

PrecedenteProssimo

Torna a Elettronica generale

Chi c’è in linea

Visitano il forum: Nessuno e 161 ospiti