Attenzione che il chip AMS1117 (l'originale) richiede condensatori al tantalio, pena instabilità.
Se lo hai in casa va bene, altrimenti lo sostituirei con qualcosa di più recente che accetta i ceramici (ESR bassa).
LM2973-33
LM3940 (MAX 5V)
Anche il modulo di alimentazione (se devi comprarlo) non conviene prenderlo direttamente a 3.3V ?
Circuito di pilotaggio per catena LED in alternata
Moderatori:
carloc,
g.schgor,
BrunoValente,
IsidoroKZ
26 messaggi
• Pagina 2 di 3 • 1, 2, 3
0
voti
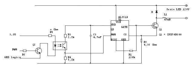
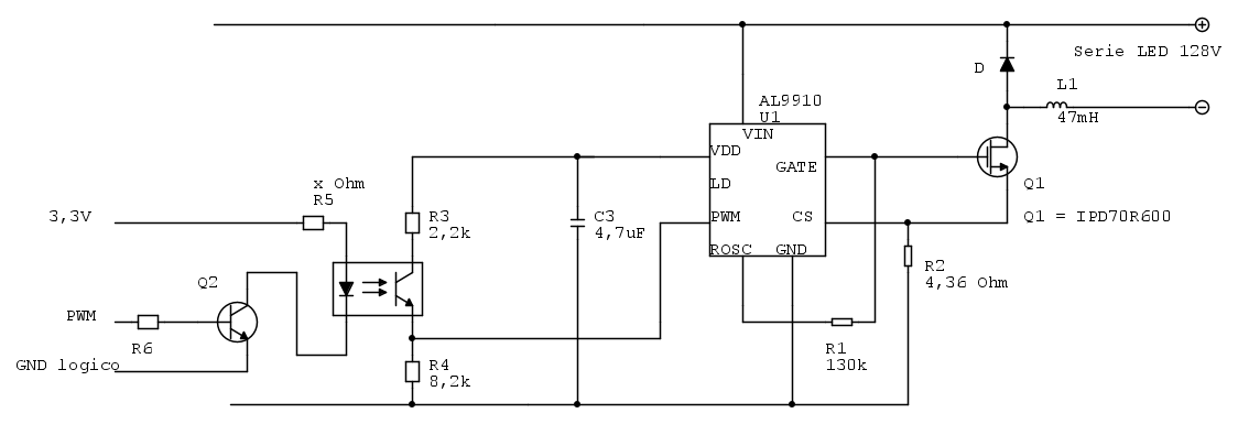
E questo sarebbe il nuovo circuito per quanto riguarda il driver.
Visto che ne dovró installare 4 per via del numero di LED che ho da utilizzare (160 diodi), il segnale PWM mi conviene farlo per ogni driver (quindi 4 fotoaccoppiatori), oppure ne uso uno unico per tutti e 4 i driver? (anche se poi saranno due fotoaccoppiatori, perché necessito di pilotare i LED a gruppi di due per via della temperatura colore differente)
ThEnGi ha scritto:Attenzione che il chip AMS1117 (l'originale) richiede condensatori al tantalio, pena instabilità.
Se lo hai in casa va bene, altrimenti lo sostituirei con qualcosa di più recente che accetta i ceramici (ESR bassa).
LM2973-33
LM3940 (MAX 5V)
Anche il modulo di alimentazione (se devi comprarlo) non conviene prenderlo direttamente a 3.3V ?
Ne cerco un altro di LDO, grazie per l'indicazione.
Il modulo Hi-Link devo comprarlo, si: il fatto di prenderlo da 9V ed inserire un LDO sta nel fatto di avere una certa stabilitá di alimentazione per il uC. Questo perché non so che ripple ha il modulo, ma se ha un ripple accettabile ed un banco di condensatori fatto per bene é sufficiente, rimuovo il LDO senza dubbio
Ad esempio un modulo Hi-Link da 3,3V é il HLK-2M03
https://datasheet.lcsc.com/lcsc/2308071629_HI-LINK-HLK-2M03_C399249.pdf
0
voti
Leggo un vago "meno di 50mV PP" ma il cinese non è il mio forte
Se nel bom hai già un induttore di potenza (e hai spazio) fai un filtro pi greco CLC e filtri tutto
Una voltra trovata la frequenza di funzionamento di quel modulo puoi calcolare tutto

Se nel bom hai già un induttore di potenza (e hai spazio) fai un filtro pi greco CLC e filtri tutto
Una voltra trovata la frequenza di funzionamento di quel modulo puoi calcolare tutto

Ultima modifica di
ThEnGi il 30 dic 2023, 13:03, modificato 1 volta in totale.
0
voti
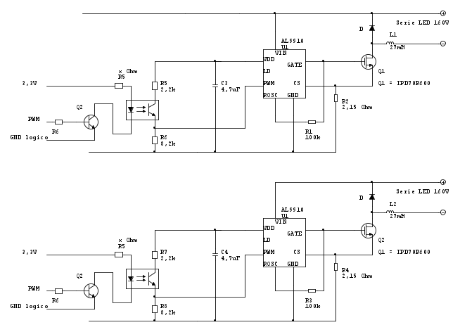
Ho un po' cambiato i dati di funzionamento ed il tipo di diodi, cosí da dover fare solo due driver al posto di 4
L'induttore che ne viene fuori é un 27mH 171mA, puó andare?
Se sí sai dirmi come si calcola il filtro CLC di cui parlavi?
Inoltre, per la sezione PFC del driver (I due condensatori C ed i tre diodi D), se per i condensatori C uso degli elettrolitici va bene uguale? Se sí é giusto il verso indicato nello schema?
Grazie!
L'induttore che ne viene fuori é un 27mH 171mA, puó andare?
Se sí sai dirmi come si calcola il filtro CLC di cui parlavi?
Inoltre, per la sezione PFC del driver (I due condensatori C ed i tre diodi D), se per i condensatori C uso degli elettrolitici va bene uguale? Se sí é giusto il verso indicato nello schema?
Grazie!
0
voti
Vedo che sono gia stati affrontati alcuni aspetti, ma espongo comunque il mio pensiero.
La prima cosa che mi viene da dire, è un parallelo di 80 led in serie, dovrò prevedere una decina di volt di differenza tra i due rami, quindi in qualche modo dovrò agire di conseguenza.
Personalmente mi farei il convertitore con due uscite, (due induttori), ed andrei a controllare la corrente complessiva per gestire il PWM, in questo modo non ho problemi anche a regolare la luminosità.
Dipende anche dalle tue competenze in merito e da quello che vuoi ottenere.
saluti.
La prima cosa che mi viene da dire, è un parallelo di 80 led in serie, dovrò prevedere una decina di volt di differenza tra i due rami, quindi in qualche modo dovrò agire di conseguenza.
Personalmente mi farei il convertitore con due uscite, (due induttori), ed andrei a controllare la corrente complessiva per gestire il PWM, in questo modo non ho problemi anche a regolare la luminosità.
Dipende anche dalle tue competenze in merito e da quello che vuoi ottenere.
saluti.
-

lelerelele
4.899 3 7 9 - Master

- Messaggi: 5505
- Iscritto il: 8 giu 2011, 8:57
- Località: Reggio Emilia
0
voti
Ciao, non ho ben capito di cosa parli perdonami..
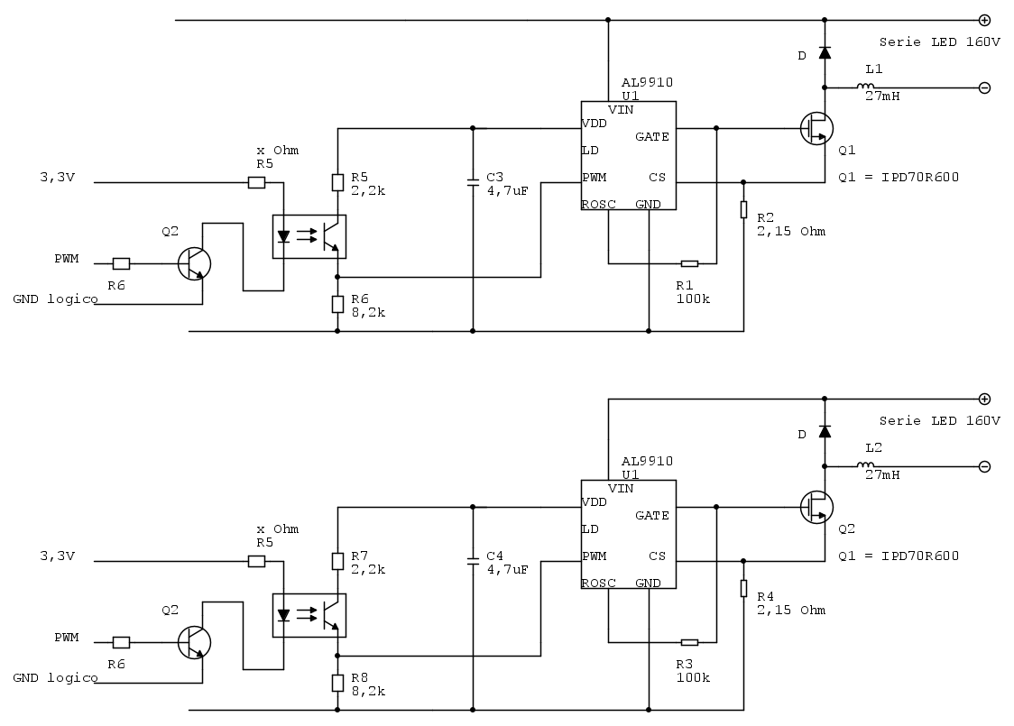
La mia idea é di avere due driver distinti e separati, che lavorano ognuno per conto proprio con il proprio segnale PWM (in quanto mi serve avere una gestione separata perché i diodi LED hanno temperature differenti), ognuno dei quali ha 50 diodi LED in serie da pilotare (nulla in parallelo)
Insomma. lo schema in linea generale sarebbe questo:
La mia idea é di avere due driver distinti e separati, che lavorano ognuno per conto proprio con il proprio segnale PWM (in quanto mi serve avere una gestione separata perché i diodi LED hanno temperature differenti), ognuno dei quali ha 50 diodi LED in serie da pilotare (nulla in parallelo)
Insomma. lo schema in linea generale sarebbe questo:
0
voti
ok, se devi comandare singolarmente i due rami, con un controllo di valore diverso, (illumini diversamente i due rami), va bene così.
Io comunque l'ho messo un condensatore in parallelo alla linea led, da 0.1uF, 400V~
saluti.
Io comunque l'ho messo un condensatore in parallelo alla linea led, da 0.1uF, 400V~
saluti.
-

lelerelele
4.899 3 7 9 - Master

- Messaggi: 5505
- Iscritto il: 8 giu 2011, 8:57
- Località: Reggio Emilia
0
voti
Lo metto, se é meglio nessun problema, grazie per l'indicazione
Lo chiedo anche a te: i condenssatori C della sezione PFC possono essere elettrolitici?
Invece il condensatore in parallelo ai LED di che tipo lo inserisco? polipropilene?
Lo chiedo anche a te: i condenssatori C della sezione PFC possono essere elettrolitici?
Invece il condensatore in parallelo ai LED di che tipo lo inserisco? polipropilene?
0
voti
AleEl ha scritto:Ho poi trovato questa nota:
When operating in buck mode, the designer must keep in mind that the input voltage must be maintained higher than two times the forward
voltage drop across the LEDs. This limitation is related to the output current instability that may develop when the AL9902 operates at a duty cycle
greater than 0.5. This instability reveals itself as an oscillation of the output current at a sub-harmonic (SBO) of the switching frequency.
Questa cosa avviene quando usi un buck a frequenza costante controllato in corrente con soglia fissa (che a giudicare dal datasheet è quello che fa anche l'IC): quello che succede è che, per duty cycle maggiori di 0.5, la corrente nell'induttore non riesce a tornare al valore iniziale del ciclo (come dovrebbe essere a regime), innescando un ciclo limite che provoca la comparsa di ulteriori armoniche e una forma d'onda di corrente bislacca con periodicità diversa da quella di switching:
Questa cosa si risolve con la slope compensation: si aggiunge una rampa al segnale letto (o, equivalentemente, si toglie dal riferimento), e così il sistema funziona senza subarmoniche per qualsiasi valore del duty cycle.
Non so quanto sia difficile da implementare nel tuo caso, però c'è la possibilità che dimensionando un circuito discreto che faccia qualcosa di simile nel tuo sistema tu possa lavorare con l'intera stringa LED in serie.
Qualcosa del genere:
Il generatore di corrente dovrà essere sincronizzato con la PWM del MOSFET, e per implementarne un'equivalente dovrebbero essere sufficienti un OPAMP, qualche transistor e qualche resistenza.
0
voti
AleEl ha scritto:Lo metto, se é meglio nessun problema, grazie per l'indicazione
Lo chiedo anche a te: i condenssatori C della sezione PFC possono essere elettrolitici?
Invece il condensatore in parallelo ai LED di che tipo lo inserisco? polipropilene?
Quel "PFC" passivo ha un ripple di uscita molto elevato (50%). Visto che il convertitore e` un buck, se la tensione di ingresso va al di sotto di quella di uscita, si spegne tutto.
Per il dimensionamento dell'induttore, della rampa di compensazione et similia, dai un'occhiata qui. Poi ci sono altri due articoli successivi e due precedenti ma fatti senza switching.
Per usare proficuamente un simulatore, bisogna sapere molta più elettronica di lui
Plug it in - it works better!
Il 555 sta all'elettronica come Arduino all'informatica! (entrambi loro malgrado)
Se volete risposte rispondete a tutte le mie domande
Plug it in - it works better!
Il 555 sta all'elettronica come Arduino all'informatica! (entrambi loro malgrado)
Se volete risposte rispondete a tutte le mie domande
26 messaggi
• Pagina 2 di 3 • 1, 2, 3
Chi c’è in linea
Visitano il forum: Nessuno e 125 ospiti

Elettrotecnica e non solo (admin)
Un gatto tra gli elettroni (IsidoroKZ)
Esperienza e simulazioni (g.schgor)
Moleskine di un idraulico (RenzoDF)
Il Blog di ElectroYou (webmaster)
Idee microcontrollate (TardoFreak)
PICcoli grandi PICMicro (Paolino)
Il blog elettrico di carloc (carloc)
DirtEYblooog (dirtydeeds)
Di tutto... un po' (jordan20)
AK47 (lillo)
Esperienze elettroniche (marco438)
Telecomunicazioni musicali (clavicordo)
Automazione ed Elettronica (gustavo)
Direttive per la sicurezza (ErnestoCappelletti)
EYnfo dall'Alaska (mir)
Apriamo il quadro! (attilio)
H7-25 (asdf)
Passione Elettrica (massimob)
Elettroni a spasso (guidob)
Bloguerra (guerra)









